今日,荣耀发布 MagicOS 9.0 升级计划:
第一批内测和公测计划
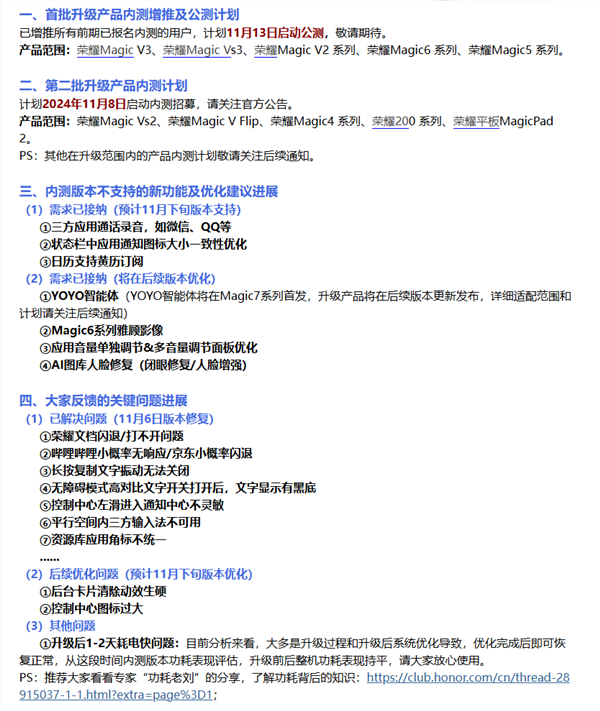
- 已向已报名内测的用户推送更新
- 计划于 11 月 13 日启动公测
受影响产品:
- 荣耀 MagicV3
- 荣耀 Magic Vs3
- 荣耀 Magic V2 系列
- 荣耀 Magic6 系列
- 荣耀 Magic5 系列
第二批内测计划
- 计划于 2024 年 11 月 8 日启动内测招募
受影响产品:
- 荣耀 Magic Vs2
- 荣耀 Magic V Flip
- 荣耀 Magic4 系列
- 荣耀 200 系列
- 荣耀平板 MagicPad2

荣耀 MagicOS 9.0 是业内首个搭载智能体的个人化全场景 AI 操作系统,YOYO 助理已升级为 YOYO 智能体,支持自动执行多项任务和 AI 功能增强。
(举报)
发表评论取消回复