大学生夜骑引发安全隐忧,滴滴青桔发布倡议

近日,郑州大学生夜骑开封的活动风靡一时,吸引了众多学生参与。

安全担忧

为了保障骑行安全,当地相关部门采取了临时措施,在机动车道与非机动车道之间设置了护栏。尽管如此,骑行人数众多,依然出现了拥堵的情况。

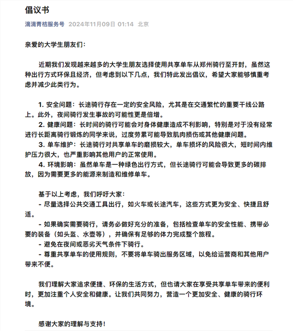
滴滴青桔针对此现象连夜发布倡议书,呼吁学生慎重考虑并减少此类行为。

青桔倡议中的几点考量

  • 安全风险:长途骑行存在潜在的安全隐患,特别是在繁忙的公路上。夜间骑行事故发生率更高。
  • 健康隐患:过度骑行可能会对身体健康造成影响,尤其是对于缺乏锻炼经验的学生,可能导致肌肉损伤或其他健康问题。
  • 单车维护:长途骑行会加剧共享单车的磨损,增加损坏风险,给运营商带来维护压力,影响其他用户的正常使用。
  • 环境影响:虽然单车是一种绿色出行方式,但长途骑行会消耗更多能源来制造和维修单车,从而增加碳排放。
郑州大学生骑车夜袭开封!滴滴青桔深夜发布倡议书:希望减少此行为

倡议内容

  1. 尽量选择更安全的交通工具,如火车或长途汽车。
  2. 如果必须骑行,请做好充分准备,检查单车安全,携带头盔、水壶等必备装备,确保体力充足。
  3. 避免在夜间或恶劣天气条件下骑行。
  4. 遵守共享单车使用规则,不要骑出服务区域,以免造成不便。

(举报)

点赞(96)

评论列表共有 0 条评论

立即
投稿
返回
顶部