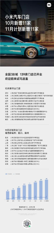
小米汽车门店扩张加速,已覆盖全国38城
10月份,小米汽车新增门店11家,并首次进军银川和徐州两座城市。
截至目前,小米汽车门店已遍布38个城市,总数达139家。
未来,小米汽车计划在11月再开设11家新门店,为客户提供更便捷的服务。
此外,小米汽车已开设21家服务中心和授权服务中心,进一步完善服务体系。
11月计划新增的11家新门店信息如下:
- 北京:小米之家北京市大兴区宜家荟聚汽车体验店
- 上海:小米汽车上海市宝山区宝杨宝龙广场汽车体验店
- 上海:小米之家上海市虹口区虹口龙之梦汽车体验店
- 广州:小米之家广东省广州市天河区高德置地广场汽车旗舰店
- 重庆:小米之家重庆市南岸区南坪协信星光时代汽车体验店
- 苏州:小米汽车江苏省苏州市昆山市盛晞路销售服务中心
- 武汉:小米之家湖北省武汉市硚口区武汉宜家荟聚汽车体验店
- 青岛:小米之家山东省青岛市黄岛区西海岸吾悦汽车体验店
- 南昌:小米之家江西省南昌市东湖区南昌武商Mall汽车体验店
- 银川:小米汽车宁夏省银川市贺兰县德胜交付中心
- 徐州:小米汽车江苏省徐州市铜山区铜山交付中心

(举报)
发表评论取消回复