声明:本文来自于微信公众号 白鲸出海,作者:智婷,授权热心网友转载发布。
随着全球经济增速普遍放缓、消费萎顿,海外市场环境不断变化,跨境电商行业的竞争也更加激烈,不少主打“极致性价比”的新平台出海攻城略地,“白牌”崛起。跨境商家也面临着更极致的内卷,流量贵、转化难、毛利低是大部分中小商家不得不应对的困境。
如何破除内卷、实现可持续发展?我们或许可以从过去几年跨境模式的变化中,找到一些思路。
一、“黑马”的启示:
新型电商平台本身也是一个 DTC 品牌
过去两年,跨境电商行业最大的变局,是社交电商、“全托管”等新型电商模式涌现,并快速增长。
无论社交电商、还是全托管,在跨境电商“黑马”们一骑绝尘背后,我们都看到了一个熟悉的“影子”——DTC(Direct-to-Consumer)。
DTC 电商是指品牌通过自己的网站、应用程序或其他直接渠道,直接与消费者进行互动和销售的模式。社交电商让品牌得以通过社交媒体,与消费者建立更直接、更实时的联系,从营销端角度看,有了 DTC 的意味。而另一种模式“全托管”,其本身就是最大的 DTC 品牌。一些新型电商平台通过“全托管”高效组织中国供应链出海,精准切入了部分发达国家“下沉”市场需求。品牌是有的——“中国白牌”,只不过在消费者眼中,这个“品牌”属于平台,而不是具体某个商家。
对于商家而言,“全托管”的优势在于,极大降低了自己“出海”的门槛,尤其适合那些不擅长海外市场运营、营销的工厂、贸易型卖家。但与此同时,选择“全托管”也意味着完全放弃了自己 DTC 的机会——没有对消费者认知的积累,没有品牌沉淀和溢价空间,几乎没有定价权,只能依靠不断提升生产和组织效率,极致压缩成本和利润,在“内卷”中获胜。
二、DTC 模式成功的关键,
是在目标人群中建立品牌
出海成功的关键还是找准市场需求,以及直达这个需求的路径。
“全托管”模式的成功,即是在恰当的时机(目标市场通货膨胀、普通消费者生活成本高企),以极高性价比的产品(白牌),快速“找”到了目标人群,并通过 DTC 的方式,不断挖掘和满足这部分人群的需求,在此过程中,逐渐形成品牌效应和规模效应。
如今,海外大部分市场整体供给不缺,瞄准大众人群、普适需求的赛道或许已太过拥挤;但除此之外,消费市场极度多元、用户注意力极度分散、流量被极大程度地分割,还有更多多元化、细分需求,有待被挖掘,消费者为个性化商品和服务买单的意愿比较强烈。
在此背景下,DTC 或许是生意面临挑战的传统跨境电商一个不错的突破口,因为还存在很多未知的潜力市场,市场总量也还在不断增长。以美国为例,据市场研究机构 eMarketer2023年底发布的《US D2C Ecommerce Sales》,2023年美国 DTC 电商增速达到16.4%,高于电商平均增速10.5%。
社交媒体是消费者了解 DTC 品牌的首要渠道,英国市场咨询机构 Mintel 的一项市场调研显示,2023年,约五分之二的美国消费者通过社交媒体广告接触 DTC 品牌,32% 的 Y 世代和 Z 世代表示,他们对关注 DTC 品牌或从社交媒体上直接购物感兴趣。
Meta 拥有 Facebook、Instagram、Messenger 和 WhatsApp 等海外渗透率最高的几大社交媒体平台,也自然成为 DTC 品牌认识、发掘高潜市场和消费者需求的最理想平台之一。近期,为了助力跨境电商 DTC 整体行业的发展,Meta 与凯度咨询部门合作编写了《跨境电商 DTC 全阶段增长策略白皮书》,帮助处于不同发展阶段的 DTC 品牌制定增长策略,挖掘在海外市场的增长驱动力。
与此同时,Meta 也结合最新的行业洞察和平台数据,发掘出了一系列别具发展潜力的小众品类市场,帮助 DTC 品牌探寻新机会。例如,让买家可以自行决定商品的设计、颜色和附加组件的按需印刷的产品(POD)。Grandview Research的调研报告显示,2023年全球按需印刷市场规模达到了77亿美元,2023-2031年市场复合年增长率预计达到24.6%。北美是全球最大的按需印刷市场(2022年占比35%),而亚太地区增速最快,复合增长率达到27.5%。
此外,全球消费者在宠物类目的购买力不降反升,表现出逆经济周期的消费韧性。3C 行业在2022年一度陷入增长停滞之后,自2023年以来,再度进入回暖期。北美(29.4%)和西欧(21.6%)是主要市场,且电商是主要销售渠道。2023年,电脑和消费电子品类在美国的电商销售额即达到了1810亿美元。在细分品类上,穿戴设备、智能家居和小家电潜力巨大,有待进一步挖掘。
市场在变化,更多利基市场在不断涌现:例如逐步成为主流消费群体的 Y 世代、Z 世代群体体现出对个性化产品的偏好;例如45岁以上的中老年人群预计将成为美国可穿戴设备市场中增长最快的类别…… DTC 电商的成功不取决于市场规模的大小,关键在于打造一个差异化、用户信任的品牌,在合适的细分领域找到自身的潜在优势,满足核心用户的需求。
三、不同阶段的 DTC
品牌如何在竞争中获胜?
消费者注意力分散,海外市场竞争激烈,营销成本水涨船高,品牌根据自身发展阶段,有针对性地制定和实施增长策略,才有可能在激烈的市场中胜出。
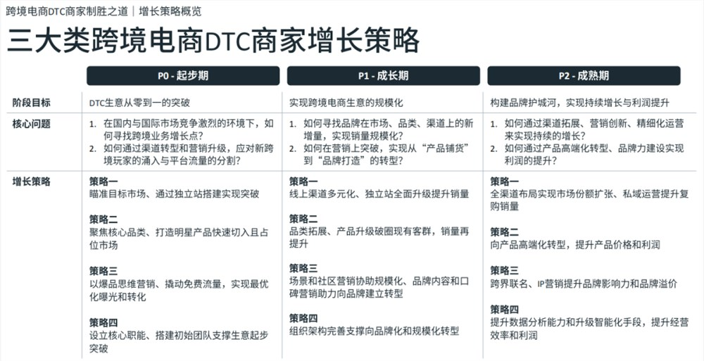
Meta 在《跨境电商 DTC 全阶段增长策略白皮书》将跨境电商 DTC 品牌成长过程分为了三个阶段,分别是起步期(从0到1)、成长期(规模化)和成熟期(建立品牌护城河)。

来源:Meta和凯度合作发布的
《跨境电商 DTC 全阶段增长策略白皮书》
基于品牌在不同阶段的发展特点、所面临的核心挑战,Meta 结合众多行业的实践案例,提供了一系列的行业洞察,并有针对性地提供了三大解决方案,以帮助品牌获得持续增长和利润提升:进阶赋能型解决方案、数据驱动精准营销解决方案、创意视频营销解决方案。
其中,数据驱动精准营销解决方案对于出海企业而言并不陌生,且不仅限于 DTC 品牌,它几乎是过去所有成功的全球化产品的必选项,曾帮助众多中国品牌、移动应用、游戏在海外目标市场获得增长。创意视频营销则是 Meta 适应消费者偏好变化的另一个解决方案。据2023年的数据统计,Meta平台上用户在浏览 Facebook 和 Instagram 的过程中,逾半数时间都在观看视频。在 Meta 技术中,Reels 就是短视频的代名词,它是 Meta 发展最迅猛的内容格式。Meta2023年第4季度业绩报告的数据显示,每天转发Reels内容的人次已超过35亿。
尤其进入 AI 时代以来,Meta 在 AI 领域持续投资,并不断将最新的 AI 和机器学习技术应用于广告排名系统,实现了更理想的受众覆盖、更精准的成效衡量,并可以提供更完善的广告主报告功能。
2022年8月 ,Meta 正式推出了一套AI赋能广告产品——Meta 赋能型产品系列(Meta Advantage)。这是一套由12种产品组成的智能化广告投放产品组合,在预算、受众、创意、 版位、目标、位置各方面实现了营销活动的全自动或半自动化。
在 DTC 品牌出海的不同阶段,有策略地选择不同的解决方案,可以帮助品牌事半功倍地赢得市场。

来源:Meta和凯度合作发布的
《跨境电商 DTC 全阶段增长策略白皮书》
1. 起步期:渠道转型积累用户资产,营销升级最大范围吸引目标客群
DTC 品牌营销应适应消费者行为变化,以 Reels 和移动端优先视频等消费者偏好的形式吸引消费者注意力,通过 A+CA 进阶赋能型目录广告、A+SC 进阶赋能型智能购物广告等,可以最大范围获取目标消费人群,积累品牌的“原始用户资产”。
作为跨境电商赛道备受瞩目的新锐养宠生活 DTC 品牌,FUNNYFUZZY 从创立至今一直凭借 Meta 社交平台庞大的活跃用户量、丰富的版位和素材形式为品牌独立站引流与品牌运营。在品牌种子期,FUNNYFUZZY 巧妙运用 Meta 的生成式 AI 广告创意工具低成本生成大量营销素材,并借助 Meta 成熟的 AI 广告系统精准触达大量用户。之后 FUNNYFUZZY 建立品牌社交媒体账号并精细化运营,通过社媒与客户互动,收集使用反馈,甚至提供售后服务等,以此反哺商品创新、企业增长。同时进阶运用 A+SC 等新型广告工具,借力 AI 实现更高速增长。
2. 成长期:高效创意适应多元化场景,引爆热度加深互动
成长期的 DTC 品牌已经安全度过“新手期”,规模初显,在目标市场具备了一定知名度和品牌力,亟待实现跨境电商生意的规模化。这时候,就需要品牌在营销端尝试突破,推动自身实现从“产品铺货”到“品牌打造”的转型。而选择最容易引发规模化传播的社交媒体、创意视频无疑是引爆热度、实现“破圈”最高效的途径之一。
以创意视频引发目标群体共鸣、加深品牌与消费者互动;以进阶赋能型解决方案整合品牌多元化素材、匹配多元化场景,提升传播效率;以数据驱动精准营销解决方案提升再营销和受众的有效性,帮助品牌迅速扩大规模。
中国时尚品牌 OGL 为了以更高效地方式触达与其品牌有着相似兴趣和价值观的人,推动销售增长,改变了以幻灯片形式投放以产品为中心的广告的策略,尝试 Reels 创意视频,围绕可持续理念调整创意传达,并与创作者展开合作。与在 Stories 和 Feed 中展示幻灯片视频的常规活动相比,这番尝试帮助 OGL 将单个用户获取成本降低7%,单次点击成本降低6%。

3. 成熟期:数据驱动用户精细化运营,提升品牌价值和影响力
按照 Meta 《跨境电商 DTC 全阶段增长策略白皮书》中的划分,成熟期的 DTC 品牌已发展成为品类头部品牌,其目标也从前期的“以生存为主”,逐渐转变为“构建品牌护城河”,实现持续增长和利润提升。
这个阶段,在 AI 和各种自动化工具的加持下,品牌前期不断积累的数据化资产的价值得以最大化体现,从产品侧、到营销和销售侧、再到运营侧,可操作空间都有了极大的提升。尤其在营销侧,以 AI 自动化投放可以极大提升营销效率和品牌利润;以数据分析驱动用户精细化运营提升品牌价值;以音乐、视觉和故事等搭配,传播品牌价值,提升品牌影响力。
于香港创立的国际潮流生活品牌 CASETiFY 是一个专注于创新的品牌,均价高达60美元的手机壳畅销全球超过180个市场(参见白鲸出海此前文章《1只手机壳均价60美元,“留学归国”的「CASETiFY」如何俘获中美消费者?》)。CASETiFY 在海外,尤其是美国已经建立了一定知名度,品牌在 Instagram 上的主账号拥有超过270万粉丝。创意视频、IP 联名、红人营销、明星推荐……种种创新的营销尝试,让「CASETiFY」成了年轻消费者眼里的潮牌。
早在2022年底,CASETiFY 就在借助 Meta 的 A+SC 成功获取新客户,有效拓展海外市场,带动业务增长。近年该品牌亦越来越着重其内容策略和广告创意多样化。最近,该品牌率先使用 Meta 最新的生成式 AI 工具,来缩短制作不同广告创意的周期、提升广告投资回报率。

CASETiFY 率先使用 Meta 的生成式 AI 背景生成功能
四、小结
今天,市场和消费者偏好不断变化,但这对出海品牌而言,或许不是坏事。虽然市场对品牌的能力要求更高了,但与此同时,需求的多元化也给了品牌更多“差异化竞争”的机会。在 AI 能力加持下,出海品牌有望迎来有序增长和新一轮爆发。
(举报)
发表评论取消回复