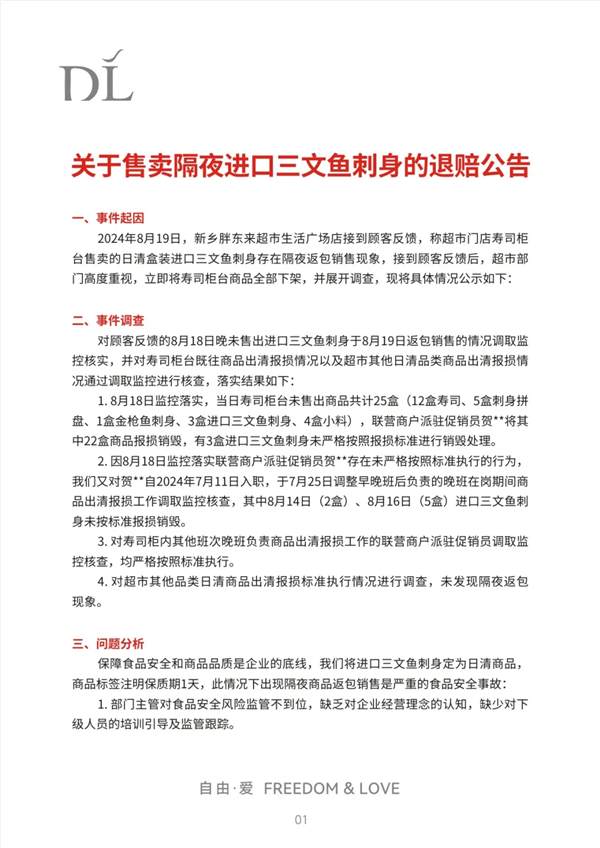
9月6日消息,新乡胖东来生活广场微信公众号发布消息,称新乡胖东来超市生活广场店接到顾客反馈门店寿司柜台售卖的日清盒装进口三文鱼刺身存在隔夜返包销售现象。

接到顾客反馈后,超市部门高度重视,立即将寿司柜台商品全部下架,并展开调查。

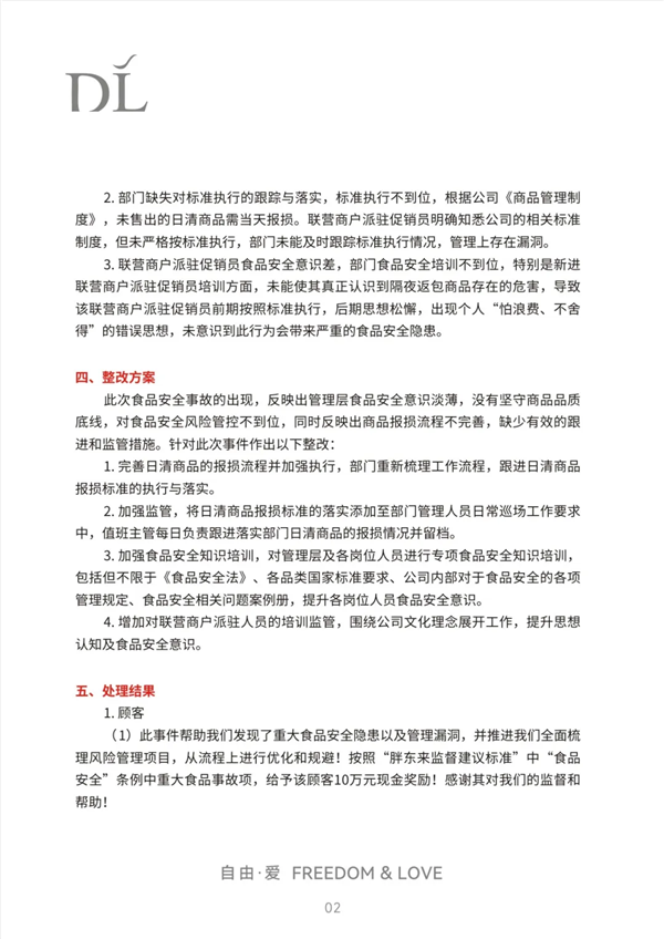
胖东来表示,此事件帮助我们发现了重大食品安全隐患以及管理漏洞,并推进我们全面梳理风险管理项目,从流程上进行优化和规避,按照胖东来监督建议标准”中食品安全”条例中重大食品事故项,给予该顾客10万元现金奖励。

与此同时,对在2024年8月15日、8月17日、8月19日购买进口三文鱼刺身商品的顾客办理退款,并给予1000元赔偿,顾客可持购买凭证和有效身份证件到新乡胖东来生活广场一楼服务台办理。

顾客举报胖东来隔夜三文鱼获赔10万:相关商品已下架

顾客举报胖东来隔夜三文鱼获赔10万:相关商品已下架

顾客举报胖东来隔夜三文鱼获赔10万:相关商品已下架

(举报)

点赞(132)

评论列表共有 0 条评论

立即
投稿
返回
顶部