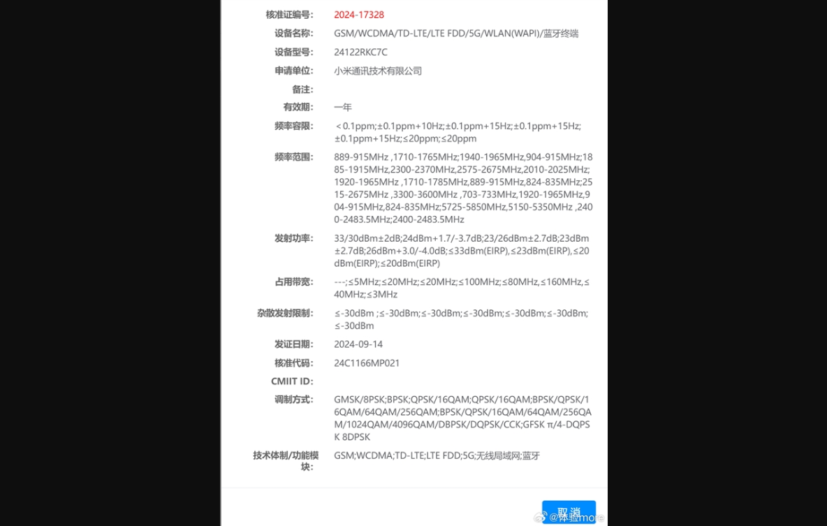
靠谱客9月19日消息,今天,Redmi K80系列获得入网许可,包含K80和K80 Pro两款机型,型号分别是24122RKC7C和24117RK2CC。
据悉,Redmi K80标准版搭载高通骁龙8 Gen3平台,K80 Pro搭载骁龙8 Gen4平台,二者标配最新一代华星2K直屏,同档罕见。
其中骁龙8 Gen4是高通最新一代旗舰平台,这颗芯片使用了自研的Oryon CPU架构,采用全新的2 6设计,由2颗超大核和6颗大核组成。
并且骁龙8 Gen4的CPU主频做到了4.32GHz,比起骁龙8 Gen3高了约1GHz的主频,是迄今为止CPU频率最高的手机芯片。
经跑分实测,骁龙8 Gen4 Geekbench 6多核成绩破万,远超竞品苹果A18 Pro,是迄今为止性能最强悍的手机芯片。
搭载骁龙8 Gen4的Redmi K80 Pro将是Redmi史上最强悍的高端旗舰,而且该机将延续Redmi极致性价比的定位,值得期待。


(举报)
发表评论取消回复