声明:本文来自于微信公众号 见实,作者:谢萌,授权热心网友转载发布。
近日(8月8日),视频号官方团队发布《视频号橱窗部分类目升级公告》,公告中表示视频号橱窗将于2024年08月22日对部分类目进行升级对部分类目开放进行新调整。
其中,部分敏感类目(如内衣、母婴等)从定向准入改为了开放,而有部分类目(部分教育培育类)则从定向准入调整为关闭。

具体调整涉及到诸多类目,如:
【服饰内衣】【箱包皮具】【家纺】【宠物生活】【珠宝首饰】【文玩】【教育培训】【家用电器】【汽车】【图书】【母婴】【厨具】【二手】【时尚首饰】【食品饮料】【家居日用】等类目。
值得关注的是,有大量类目从定向准入调整为开放,这项调整对于商家来说是一种极大的利好政策,意味着商家有更大的经营空间,按照自己需求增加更多合规的商品入驻到视频号进行直播售卖。

在得知此项消息时,不少伙伴对此表示这将有利于他们放开手脚在视频号做内容。
有对视频号观察深入的操盘手对此则直指是视频号内部调整带来的影响,这次类目的调整或为此前视频号团队调整后释放出的信号,官方或希望在视频号中能够有更新的、更好的进展。

另一位操盘手则表示,内部调整意味着视频号小店将成为商品供给的重要载体,这也反向闭环了为何不少定向准入类目标为开放,同时他推测到,未来的微信商业生态将以视频号短内容为核心触点,联动其他微信触点进行流量运营。
对平台来说,这次的调整实为简化了规则、合理开放了更多类目。
与此同时,见实还观察到有部分类目从定向准入调整为了关闭,如教培类目中创业理财下的三级类目理财投资变为关闭。与其他全面放开的类目在相反,视频号对教培类目则再多上了一道枷锁。

需要注意的是,在这份公告中展示出的所有教培类目都显示为“类目关闭”,但这并不意味着教培整个类目全面关闭,实际情况是还有很多是在正常经营。

可以看到,如今在创业理财类目中还剩下两个以科普向为主的类目可供商家经营。

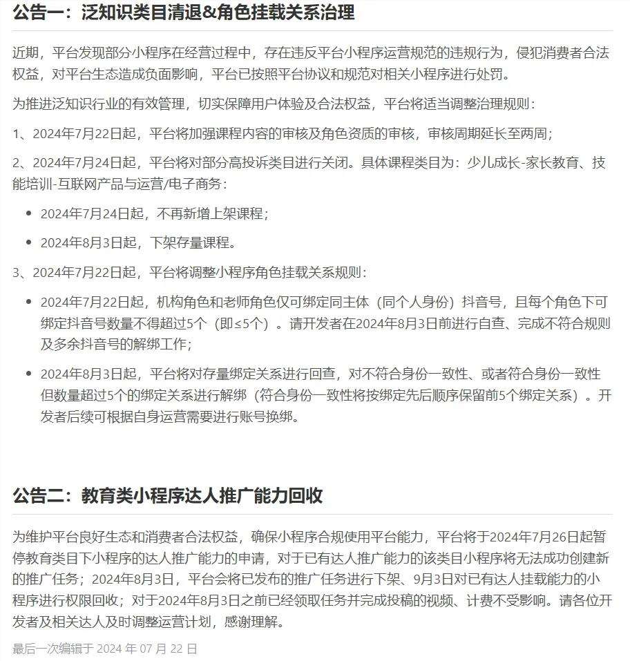
关闭理财投资表明视频号不断为知识付费合规化做着优化。无独有偶,收紧对知识付费向内容的把控不只是一个平台这样做,抖音前阵子也发布公告表示小程序将对泛知识类目进行清退等,想要用知识付费对用户割韭菜的行为必然是一条可以预见的死路。

对视频号的这项变动你怎么看?欢迎评论区说出你的看法。
(举报)
发表评论取消回复