靠谱客8月16日消息,今日,淘宝发布关于新增《淘宝网15天包活”服务规范》的公示通知。
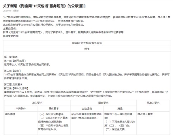
通知称,为了提升买家的购物体验,增强买卖双方购物信任度,淘宝网拟针对鲜花速递/花卉仿真/绿植园艺、农用物资类目新增15天包活”特色服务,将于2024年8月19日生效。
据了解,15天包活”服务是指当买家在淘宝网上购买带有15天包活”标识的商品后,商品在签收后15天内因快递运输、养护等原因导致的植物枯萎死亡,买家可向卖家提出服务申请。
根据规定,买家须同时满足以下条件,方可申请15天包活”服务:
买家购买的商品含有15天包活”服务标识;
买家签收商品后的15天内发现商品存在枯萎/死亡”等情况,需选择退款”类型,并选择已收到货”的货物状态及枯萎/死亡”的退款原因发起服务申请;若逾期未发起,则不适用于本规范,按照《淘宝平台争议处理规则》的规定进行处理。
加入15天包活”服务的淘宝网卖家,须履行以下服务承诺:
响应时效
买家在服务有效期内以枯萎/死亡”的原因发起服务申请的,卖家需要在24小时内响应处理。不响应服务申请的,默认达成服务申请,按服务申请中的约定直接退款给买家。
争议处理
买家举证商品枯萎/死亡”有效的,交易支持退款买家。
服务保障
经判定,买家在符合申请条件和举证要求的情况下发起服务申请并提交有效的凭证的,卖家仍拒绝的,卖家需向买家赔付该子订单退款金额的5%,且赔付金额最高不超过100元,最低不少于5元,以红包的形式赔付。买家滥用本规范发起服务申请的,淘宝网不支持赔付。
举证方面,买家可提供商品出现枯萎/死亡情形的图片、视频、阿里旺旺聊天记录,证明商品枯萎/死亡情形属实。
淘宝发现双方的交易或一方账号异常的,淘宝网将视双方实际情形作出举证责任分配。

(举报)
发表评论取消回复