选择最适合的AI开发工具需综合考虑 任务类型、硬件条件、技术栈 和 开发目标。以下是分步骤的决策框架和推荐工具清单:
1. 明确需求类型
| 任务类型 | 推荐工具 | 关键优势 |
|---|---|---|
| 计算机视觉 | OpenCV, PyTorch Lightning, MMDetection | 预训练模型丰富,支持边缘设备部署 |
| 自然语言处理 | HuggingFace, spaCy, NLTK | Transformer模型库全,Fine-tuning流程成熟 |
| 强化学习 | Stable Baselines3, Ray RLlib | 分布式训练支持,算法实现标准化 |
| 生成式AI | Diffusers, LangChain, LlamaIndex | 简化AIGC流程,支持多模态生成 |
| 边缘AI | TensorFlow Lite, ONNX Runtime | 模型量化/编译优化,嵌入式设备兼容 |
2. 评估硬件条件
低配设备(无GPU):
使用 Google Colab(免费T4 GPU)或 Lightning AI(云开发环境)
框架选 ONNX 或 TensorFlow Lite(CPU推理优化)
高端GPU(RTX 4090等):
直接运行 PyTorch + CUDA,启用 FlashAttention 加速训练
推荐 NVIDIA TAO Toolkit 做模型优化
集群训练:
Horovod(分布式训练框架) + Weights & Biases(实验跟踪)
3. 技术栈匹配
| 现有技能 | 推荐工具链 | 学习曲线 |
|---|---|---|
| Python熟练 | PyTorch + HuggingFace | 低(API设计直观) |
| Java/C++为主 | DJL (Deep Java Library) 或 TensorFlow C++ API | 中(需接口适配) |
| 无编程基础 | AutoML工具(Ludwig, Vertex AI) | 低(GUI操作) |
4. 开发阶段工具
原型开发:
Jupyter Notebook + Kaggle数据集
快速验证模型:Gradio 或 Streamlit(可视化Demo)
生产部署:
容器化:Docker + Kubernetes(推荐NVIDIA Triton推理服务器)
模型监控:Prometheus + Grafana(指标可视化)
5. 2024年趋势工具
大模型微调:
Unsloth(比HuggingFace快2倍的内存优化库)
Axolotl(一站式LLM微调框架)
多模态开发:
CLIP-as-service(图像/文本嵌入快速检索)
OpenAI Whisper(语音转文本+多语言支持)
边缘AI:
TensorRT-LLM(NVIDIA官方大模型边缘部署工具)
Olive(微软模型优化工具链)
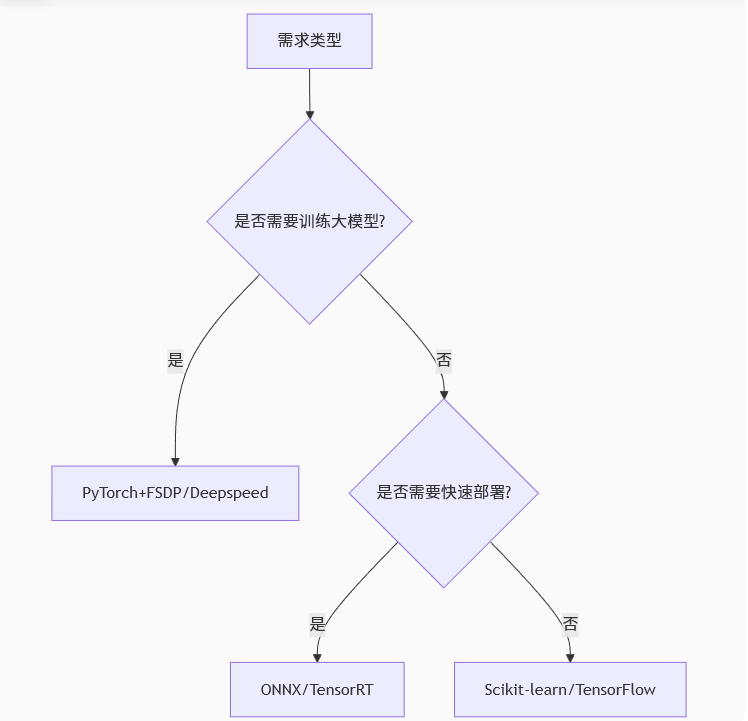
决策流程图

经典组合推荐
学术研究:PyTorch + Weights & Biases + DVC(数据版本控制)
企业级AI:TensorFlow Extended (TFX) + Kubeflow Pipelines
个人项目:HuggingFace + Gradio(免费资源丰富)
发表评论取消回复