小程序--已经成为线下商家从线上引流获客的首选渠道。
不说废话,欣赏一下这亮眼的数据:
根据喜茶披露的数据,截至2019年12月31日,喜茶已在43个城市开出390家门店,新增主力店157家、Go店63家;单喜茶Go小程序全年新增1582万用户,小程序用户总数达到2150万。

图片来源网络
疫情期间,大家只能通过“喜茶GO”这个小程序来点单,小程序用户又有一波增长:

除了“喜茶GO”,你翻一下手机就会发现,你最近使用的小程序少说也有几十个,我们的日常已经快要被小程序包围。
小程序的轻便,深受无数人喜爱。因为它足够香,所以很多商家都想拥有一个专属于自己的小程序。
但是问题来了:应该怎么做?从哪里开始呢?
这里分享两个方法吧,第一个,微信小程序官网。最普通的注册方式,也最值得吐槽。至于方法二,免去繁复的步骤,也不需要敲代码,一键生成小程序。
接下来详细说说两个方法:
方法一:常规操作
小程序官网:

小程序官网截图
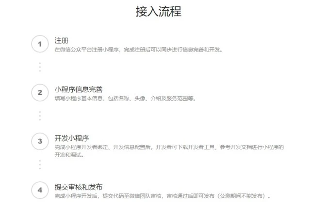
这个接入流程看起来好像很简单,只有4步:

小程序官网截图
但实际上,从一开始就不友好了:
小程序的注册登录页面跟微信公众号的登陆是同一个,所以你要有两个浏览器,不然就要退出公众号。想要同时编辑是不可能的了,切换起来也不方便。(电脑只有一个浏览器的朋友们可以去下载了)
然后填资料:
点击右上角的“立刻注册”,选择小程序,然后开始做“填空题”吧。

如果你已经有认证的企业类公众号,那就不用这么麻烦,直接在公众号里点击小程序管理-快速注册并认证小程序,就可以快速创建小程序账号了。
创建了小程序不代表可以使用了,接下来的步骤还有不少:
登录吧:

然后完善小程序信息,绑定开发者,下载开发者工具

微信小程序官网截图-开发者
获取AppID

不懂代码的就卡在了:代码审核与发布
下载了开发者工具后,登录微信公众平台小程序,进入开发管理,开发版本中展示已上传的代码,管理员可提交审核或是删除代码。
页面是这样子的:

开发者工具编辑页面
接下来的配置功能,测试,提交,发布,申请微信认证等等。就不展开说了,感兴趣的朋友可以看一下小程序开发文档。
如果你不懂代码,通过这个方式成功搭建了自己的小程序,那么恭喜恭喜了,顺便问一下,这一套动作完整做下来,花费了您多少宝贵的时间。
是不是觉得小程序太麻烦了,事实上,我们有更简单的方法,而且这里必须划重点!!免费的。
方法二:快速生成
进入轻栈,可以看到这样的页面。

点击智慧链接:

点击微信小程序 "开启",你会看到这里有5种开启小程序的方式,以线下门店绿色通道注册为例:


就是这么简单,不需要开发,不需要写代码,简简单单的类似注册自媒体账号的步骤,就能拥有自己的小程序。
而且小程序还能跟公众号互联,跟自己企业的官网互联,通过智能网站后台,通过智慧链接,还能把博客推文发到各个自媒体平台。
都说5G来了,接下来是万物互联的时代。在这样的时代来临之前,我们要把之前割裂的线上和线下平台串联起来,选择生态,开启链接。
最后
以上就是幸福哈密瓜最近收集整理的关于快速搭建小程序,实现线上引流获客的全部内容,更多相关快速搭建小程序内容请搜索靠谱客的其他文章。
发表评论 取消回复