random模块用于在Python中生成随机数。实际上不是随机的,而是用于生成伪随机数的。这意味着可以确定这些随机生成的数字。
lognormvariate()
lognormvariate()是内置的方法random模块。它用于返回具有log-normal分布的随机浮点数。
用法: random.lognormvariate(mu, sigma)
参数:
mu:平均
sigma:标准偏差,大于0
返回:随机的log-normal分配浮点数
范例1:
# import the random module
import random
# determining the values of the parameters
mu = 0
sigma = 0.25
# using the lognormvariate() method
print(random.lognormvariate(mu, sigma))
输出:
0.8585439051088984
范例2:我们可以多次生成该数字并绘制图形以观察log-normal的分布。
# import the required libraries
import random
import matplotlib.pyplot as plt
# store the random numbers in a
# list
nums = []
mu = 0
sigma = 0.25
for i in range(100):
temp = random.lognormvariate(mu, sigma)
nums.append(temp)
# plotting a graph
plt.plot(nums)
plt.show()
输出:

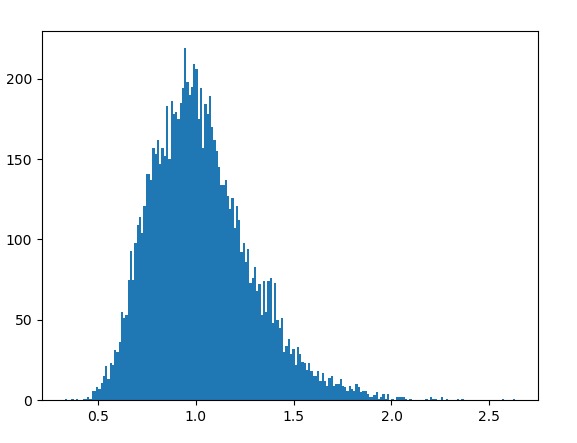
范例3:我们可以创建一个直方图来观察log-normal分布的密度。
# import the required libraries
import random
import matplotlib.pyplot as plt
# store the random numbers in a list
nums = []
mu = 0
sigma = 0.25
for i in range(10000):
temp = random.lognormvariate(mu, sigma)
nums.append(temp)
# plotting a graph
plt.hist(nums, bins = 200)
plt.show()
输出:

最后
以上就是深情台灯最近收集整理的关于python lognorm_Python random.lognormvariate()用法及代码示例的全部内容,更多相关python内容请搜索靠谱客的其他文章。
发表评论 取消回复