文章目录
- 一、硬件准备
- 二、知识要点
- 三、参考例程
- 四、今日作业
- 五、参考答案
- 5.1 知识点
- 5.2 中断方式
- 5.3 定时扫描
- 六、打卡~
一、硬件准备
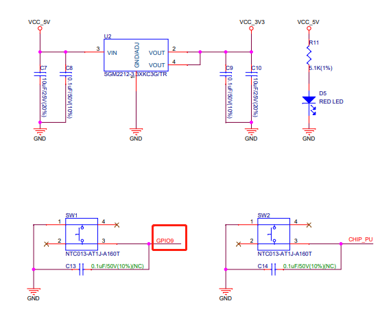
开发板上面有一个Boot Button按键。
从原理图可以看出,按键按下时,GPIO9是低电平。按键弹起时,GPIO是高电平。
今日课程就是通过这个按键,实现本实训课程的内容。


二、知识要点
ESP32的官方已经将GPIO的使用封装成库GPIO & RTC GPIO,并提供API供用户使用。更加方便好上手。
配置GPIO 模式、上拉下拉和中断类型
Configure GPIO’s Mode,pull-up,PullDown,IntrType
esp_err_t gpio_config(const gpio_config_t *pGPIOConfig)
GPIO设置中断触发类型
GPIO set interrupt trigger type.
esp_err_t gpio_set_intr_type(gpio_num_t gpio_num, gpio_int_type_t intr_type)
使能GPIO中断
Enable GPIO module interrupt signal.
esp_err_t gpio_intr_enable(gpio_num_t gpio_num)
GPIO输出高低电平
GPIO set output level.
esp_err_t gpio_set_level(gpio_num_t gpio_num, uint32_t level)
GPIO读取高低电平
GPIO get input level.
int gpio_get_level(gpio_num_t gpio_num)
三、参考例程
ESP-IDF 中有一个GPIO例程,实现的是GPIO输入输出控制。可以参考。

四、今日作业
- 基于ESP32-C3-DevKitM开发板
- 按键短按,计数值自增并输出打印
- 按键长按,计数值清零并输出打印
五、参考答案
5.1 知识点
这边用到一个FreeRTOS的知识点,xTaskGetTickCount()函数,用于获取系统当前运行的时钟节拍数。
至于一个时钟节拍数是1ms,2ms,还是10ms,取决于configTICK_RATE_HZ,即CONFIG_FREERTOS_HZ。
CONFIG_FREERTOS_HZ在sdkconfig中定义,默认是100Hz。
则一个时钟节拍数是10ms。可以将其修改为1000Hz,则一个时钟节拍数是1ms,计时更加精确。
不过这样也会增加系统的开销,造成不必要的浪费。


5.2 中断方式
- 设置按键上升沿或者下降沿中断
- 进入中断后
- 如果是低电平,则直接抛出“按键短按”,并记下当前的tick
- 如果是高电平,则判断当前的tick和之前的tick的差值是否大于阈值
- 如果是,则抛出“按键长按”
- 该方式的好处:中断比较省CPU
- 该方式的劣处:只能在按键放开的时候,才能抛出“按键长按”,用户体验不是很好
- 至于为啥还要再开一个线程,因为中断中不允许做日志打印等比较耗时的操作。我们实际应用中把日志去掉的话,完全在中断中直接做判断
#include <stdio.h>
#include <string.h>
#include <stdlib.h>
#include "freertos/FreeRTOS.h"
#include "freertos/task.h"
#include "freertos/queue.h"
#include "driver/gpio.h"
#define GPIO_INPUT_IO_0 9
#define GPIO_INPUT_PIN_SEL (1ULL<<GPIO_INPUT_IO_0)
#define ESP_INTR_FLAG_DEFAULT 0
static xQueueHandle gpio_evt_queue = NULL;
static void IRAM_ATTR gpio_isr_handler(void* arg)
{
uint32_t gpio_num = (uint32_t) arg;
xQueueSendFromISR(gpio_evt_queue, &gpio_num, NULL);
}
static void gpio_task_example(void* arg)
{
uint32_t io_num;
static uint32_t tickCount;
for(;;) {
if(xQueueReceive(gpio_evt_queue, &io_num, portMAX_DELAY)) {
// printf("GPIO[%d] intr, val: %dn", io_num, gpio_get_level(io_num));
if(gpio_get_level(io_num)==0){
printf("按键短按n");
}else if(gpio_get_level(io_num)==1){
// printf("tickCount=%d, xTaskGetTickCount=%dn", tickCount, xTaskGetTickCount());
if(xTaskGetTickCount()>tickCount+200){
printf("按键长按n");
}
}
tickCount = xTaskGetTickCount();
}
}
}
void app_main(void)
{
gpio_config_t io_conf;
io_conf.intr_type = GPIO_INTR_POSEDGE;
io_conf.pin_bit_mask = GPIO_INPUT_PIN_SEL;
io_conf.mode = GPIO_MODE_INPUT;
io_conf.pull_up_en = 1;
gpio_config(&io_conf);
gpio_set_intr_type(GPIO_INPUT_IO_0, GPIO_INTR_ANYEDGE);
gpio_evt_queue = xQueueCreate(10, sizeof(uint32_t));
xTaskCreate(gpio_task_example, "gpio_task_example", 2048, NULL, 10, NULL);
gpio_install_isr_service(ESP_INTR_FLAG_DEFAULT);
gpio_isr_handler_add(GPIO_INPUT_IO_0, gpio_isr_handler, (void*) GPIO_INPUT_IO_0);
// printf("Minimum free heap size: %d bytesn", esp_get_minimum_free_heap_size());
while(1) {
vTaskDelay(1000 / portTICK_RATE_MS);
}
}
5.3 定时扫描
- 开一个线程或者定时器,不断的扫描GPIO的输入状态
- 该方式的好处:用户体验较好
- 该方式的劣处:比较浪费CPU资源
#include <stdio.h>
#include <string.h>
#include <stdlib.h>
#include "freertos/FreeRTOS.h"
#include "freertos/task.h"
#include "freertos/queue.h"
#include "driver/gpio.h"
#define GPIO_INPUT_IO_0 9
#define GPIO_INPUT_PIN_SEL (1ULL<<GPIO_INPUT_IO_0)
#define ESP_INTR_FLAG_DEFAULT 0
void read_button()
{
if(gpio_get_level(GPIO_INPUT_IO_0)==0){
uint32_t tick1 = xTaskGetTickCount();
uint32_t tick2 = xTaskGetTickCount();
while(gpio_get_level(GPIO_INPUT_IO_0)==0){
vTaskDelay(10 / portTICK_RATE_MS);
if(xTaskGetTickCount()>tick1+300){
tick1 = xTaskGetTickCount();
printf("按键长按n");
// break;
}
}
if(xTaskGetTickCount()>tick2 && xTaskGetTickCount()<tick2+300)
printf("按键短按n");
}
}
static void gpio_task_example(void* arg)
{
while(1) {
// printf("button: %dn", gpio_get_level(GPIO_INPUT_IO_0));
vTaskDelay(10 / portTICK_RATE_MS);
read_button();
}
}
void app_main(void)
{
gpio_config_t io_conf;
io_conf.intr_type = GPIO_INTR_POSEDGE;
io_conf.pin_bit_mask = GPIO_INPUT_PIN_SEL;
io_conf.mode = GPIO_MODE_INPUT;
io_conf.pull_up_en = 1;
gpio_config(&io_conf);
xTaskCreate(gpio_task_example, "gpio_task_example", 2048, NULL, 10, NULL);
while(1) {
vTaskDelay(1000 / portTICK_RATE_MS);
}
}
六、打卡~
作业完成后,别忘了跟帖打卡(附上源码和图片)~
完成打卡的每人可有新程序员杂志。并且根据完成质量和打卡时间,评选出一二三和特等奖,并送出精美礼品~
最后
以上就是温暖八宝粥最近收集整理的关于【打卡帖】7日玩转ESP32——(第2日) GPIO输入,按键的长按和短按一、硬件准备二、知识要点三、参考例程四、今日作业五、参考答案六、打卡~的全部内容,更多相关【打卡帖】7日玩转ESP32——(第2日)内容请搜索靠谱客的其他文章。
发表评论 取消回复