一直没怎么写博客,贴一个比较简单小例子(以前做的 android 通过wifi实现万能遥控器 中拆分出来的小案例):
android客户端通过蓝牙协议,控制继电器(想控制其他玩意,自己设计)
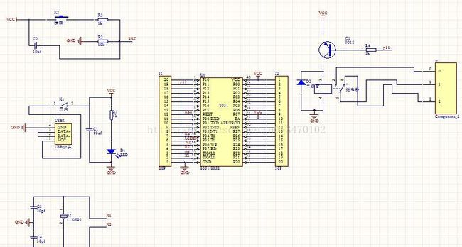
图示:

今晚,先说硬件电路以及单片机部分。

最小单片机系统板以及外围电路,这个电路非常简单(注意继电器的接法),不做过多介绍。
单片机端程序(蓝牙模块做串口使用):
/***********************************************************
C52与蓝牙连线:
单片机程序需要复位一次 才能有效接收
注意对比特率的设置
蓝牙模块接法
蓝牙 51
RXD TXD
TXD RXD
unsigned int tmp=0x00; //初始tmp定义 主要表明tmp接收的是16进制数据
unsigned char tmp 表明tmp接收的字符型数据
其他连线:
P11接一个继电器
蓝牙模块做串
最后
以上就是优雅水杯最近收集整理的关于android端蓝牙控制单片机,android 蓝牙控制继电器——单片机控制端的全部内容,更多相关android端蓝牙控制单片机,android内容请搜索靠谱客的其他文章。
本图文内容来源于网友提供,作为学习参考使用,或来自网络收集整理,版权属于原作者所有。
发表评论 取消回复