文章目录
- 前言
- load-balance负载均衡
- 介绍
- 配置
- Failover 容错
- 介绍
- 配置
前言
之前的conf主要是单机的flume部署操作,这篇讲下集群的flume部署操作,可以先看前两篇。 集群
load-balance负载均衡
介绍
负载均衡是用于解决一台机器(一个进程)无法解决所有请求而产生的一种算法。
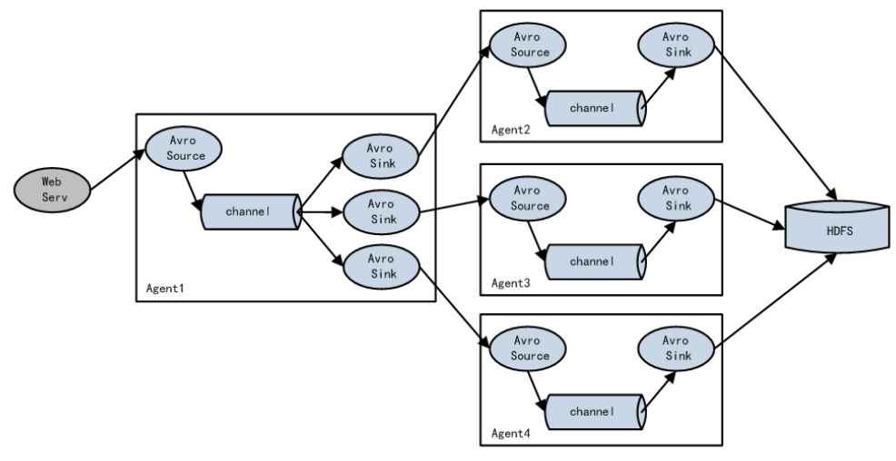
Load balancing Sink Processor 能够实现 load balance 功能,如下图Agent1 是一个路由节点,负责将 Channel 暂存的 Event 均衡到对应的多个 Sink组件上,而每个 Sink 组件分别连接到一个独立的 Agent 上

负载均衡(load_balance) 用于解决一个人干活处理不了多个一起来处理,然后如何分配的问题
- 轮询 (round_robin) 随机(random) 权重
配置
Agent1:在我的had-node2上
cd flume/conf
vi exec-avro.conf
#agent1 name
agent1.channels = c1
agent1.sources = r1
agent1.sinks = k1 k2
#set gruop
agent1.sinkgroups = g1
#set channel
agent1.channels.c1.type = memory
agent1.channels.c1.capacity = 1000
agent1.channels.c1.transactionCapacity = 100
agent1.sources.r1.channels = c1
agent1.sources.r1.type = exec
agent1.sources.r1.command = tail -F /root/logs/123.log
# set sink1
agent1.sinks.k1.channel = c1
agent1.sinks.k1.type = avro
agent1.sinks.k1.hostname = node-2
agent1.sinks.k1.port = 52020
# set sink2
agent1.sinks.k2.channel = c1
agent1.sinks.k2.type = avro
agent1.sinks.k2.hostname = node-3
agent1.sinks.k2.port = 52020
#set sink group
agent1.sinkgroups.g1.sinks = k1 k2
#set failover
agent1.sinkgroups.g1.processor.type = load_balance
agent1.sinkgroups.g1.processor.backoff = true #如果开启,则将失败的 sink 放入黑名单
agent1.sinkgroups.g1.processor.selector = round_robin #轮询
agent1.sinkgroups.g1.processor.selector.maxTimeOut=10000 #在黑名单放置的超时时间,超时结束时,若仍然无法接收,则超时时间呈指数增长

a1:在我的had-node3上
cd flume/conf
vi avro-logger.conf
# Name the components on this agent
a1.sources = r1
a1.sinks = k1
a1.channels = c1
# Describe/configure the source
a1.sources.r1.type = avro
a1.sources.r1.channels = c1
a1.sources.r1.bind = node-2
a1.sources.r1.port = 52020
# Describe the sink
a1.sinks.k1.type = logger
# Use a channel which buffers events in memory
a1.channels.c1.type = memory
a1.channels.c1.capacity = 1000
a1.channels.c1.transactionCapacity = 100
# Bind the source and sink to the channel
a1.sources.r1.channels = c1
a1.sinks.k1.channel = c1

a2:在我的had-node4上
cd flume/conf
vi avro-logger.conf
# Name the components on this agent
a2.sources = r1
a2.sinks = k1
a2.channels = c1
# Describe/configure the source
a2.sources.r1.type = avro
a2.sources.r1.channels = c1
a2.sources.r1.bind = had-node4
a2.sources.r1.port = 52020
# Describe the sink
a2.sinks.k1.type = logger
# Use a channel which buffers events in memory
a2.channels.c1.type = memory
a2.channels.c1.capacity = 1000
a2.channels.c1.transactionCapacity = 100
# Bind the source and sink to the channel
a2.sources.r1.channels = c1
a2.sinks.k1.channel = c1

Agent2-AgentN启动命令
涉及flume多级启动的时候 建议优先启动远离数据源的(也就是先启动a1和a2)
bin/flume-ng agent -c conf -f conf/avro-logger.conf -n a1 -Dflume.root.logger=INFO,console
Agent1启动命令
bin/flume-ng agent -c conf -f conf/exec-avro.conf -n agent1 -Dflume.root.logger=INFO,console
编写脚本到/root/logs/123.log进行测试
while true;do date >> /root/logs/123.log;sleep 0.5;done
Failover 容错
介绍
Failover Sink Processor 能够实现 failover 功能,具体流程类似 load-balance,但是内部处理机制与 load balance 完全不同。
Failover Sink Processor 维护一个优先级 Sink 组件列表,只要有一个 Sink组件可用,Event 就被传递到下一个组件。故障转移机制的作用是将失败的 Sink降级到一个池,在这些池中它们被分配一个冷却时间,随着故障的连续,在重试之前冷却时间增加。一旦 Sink 成功发送一个事件,它将恢复到活动池。 Sink 具有与之相关的优先级,数量越大,优先级越高。
例如,具有优先级为 100 的 sink 在优先级为 80 的 Sink之前被激活。如果在发送事件时汇聚失败,则接下来将尝试下一个具有最高优先级的 Sink 发送事件。如果没有指定优先级,则根据在配置中指定Sink 的顺序来确定优先级。
- 容错(failover) 用于解决一个人挂掉导致整体不可用(单点故障) 但是有备用的可以顶上
用于解决容错的方案最常见的就是HA(高可用)
同一时间 只能有一个去干活
配置
该配置和负载均衡除了exec-avro.conf不同,其他相同
于是,我创了个的exec-avro2.conf ,其他两个节点的不用改
#agent1 name
agent1.channels = c1
agent1.sources = r1
agent1.sinks = k1 k2
#set gruop
agent1.sinkgroups = g1
#set channel
agent1.channels.c1.type = memory
agent1.channels.c1.capacity = 1000
agent1.channels.c1.transactionCapacity = 100
agent1.sources.r1.channels = c1
agent1.sources.r1.type = exec
agent1.sources.r1.command = tail -F /root/logs/456.log
# set sink1
agent1.sinks.k1.channel = c1
agent1.sinks.k1.type = avro
agent1.sinks.k1.hostname = node-2
agent1.sinks.k1.port = 52020
# set sink2
agent1.sinks.k2.channel = c1
agent1.sinks.k2.type = avro
agent1.sinks.k2.hostname = node-3
agent1.sinks.k2.port = 52020
#set sink group
agent1.sinkgroups.g1.sinks = k1 k2
#set failover
agent1.sinkgroups.g1.processor.type = failover
agent1.sinkgroups.g1.processor.priority.k1 = 10
agent1.sinkgroups.g1.processor.priority.k2 = 1
agent1.sinkgroups.g1.processor.maxpenalty = 10000

Agent2-AgentN启动命令
涉及flume多级启动的时候 建议优先启动远离数据源的
bin/flume-ng agent -c conf -f conf/avro-logger2.conf -n a1 -Dflume.root.logger=INFO,console
a1,a2 启动命令
bin/flume-ng agent -c conf -f conf/exec-avro.conf -n a1 -Dflume.root.logger=INFO,console
bin/flume-ng agent -c conf -f conf/exec-avro.conf -n a2 -Dflume.root.logger=INFO,console
编写脚本到/root/logs/456.log进行测试
while true;do date >> /root/logs/456.log;sleep 0.5;done

最后
以上就是活泼硬币最近收集整理的关于【flume】flume 的 负载均衡 load-balance、容错 failover的全部内容,更多相关【flume】flume内容请搜索靠谱客的其他文章。
发表评论 取消回复