我是靠谱客的博主 老迟到电灯胆,这篇文章主要介绍优秀的 Verilog/FPGA开源项目介绍(二十六)- ISP (图像信号处理)介绍openISP,现在分享给大家,希望可以做个参考。


c5a8343d10224e04cffc773626e43016.png

介绍

查看《ISP算法及架构分析介绍》

今天项目的顺序就是先介绍几个关于ISP算法架构的项目,包括python、matlab、c等高级语言实现的ISP算法架构,最后介绍一个FPGA实现ISP的项目。

openISP

https://github.com/cruxopen/openISP

bd89fb66fb96674354a768997596cfca.png

项目介绍

用python实现的ISP架构,该架构涉及到的知识如下:

b340299c9b3cde37320cdb1f5ef3ddec.png

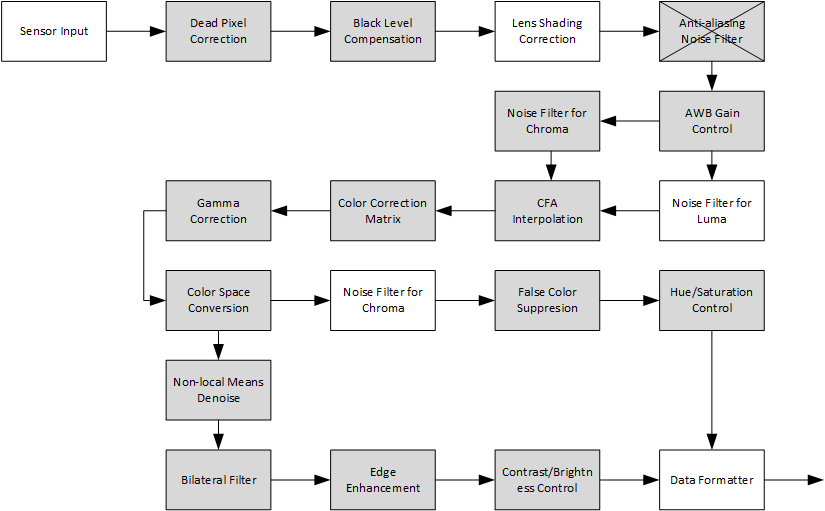
下图是最新实现的模块:

2bd8671cc96f55037fe3eb510034acbb.png

主要模块如下:

  • 死点校正

最后

以上就是老迟到电灯胆最近收集整理的关于优秀的 Verilog/FPGA开源项目介绍(二十六)- ISP (图像信号处理)介绍openISP的全部内容,更多相关优秀的内容请搜索靠谱客的其他文章。

本图文内容来源于网友提供,作为学习参考使用,或来自网络收集整理,版权属于原作者所有。
点赞(245)

评论列表共有 0 条评论

立即
投稿
返回
顶部