我是靠谱客的博主 可爱宝贝,这篇文章主要介绍XW-HLR26-24G毫米波测距测速雷达传感器模块移动侦测传感器可调距离TTL输出
§01 HLR26雷达
※ 模块总结 ※
,现在分享给大家,希望可以做个参考。

简 介: 本文给出了XW-HLR26-24G毫米微波移动物体检测器的基本参数。包括有模块的硬件接口,性能描述以及软件通讯协议。为之后应用提供了基础材料。
关键词: XW HLR26 24G,毫米波
§01 HLR26雷达
手边有 24G毫米波测距测速雷达传感器模块移动侦测传感器可调距离TTL输出 之前在TB购买到的毫米波雷达模块。今天(2022-02-06)对其的特性进行测试。
1.1 模块简介
1.1.1 基本参数

▲ 图1.1.1 雷达模块的基本特点

▲ 图1.1.2 不同型号与特点

▲ 图1.1.3 模块的正面与反面

▲ 图1.1.4 检测角度范围
1.1.2 接口参数

▲ 图1.1.5 接口功能定义
(1)接口功能定义
(2)UART参数
- 波特率: 115200
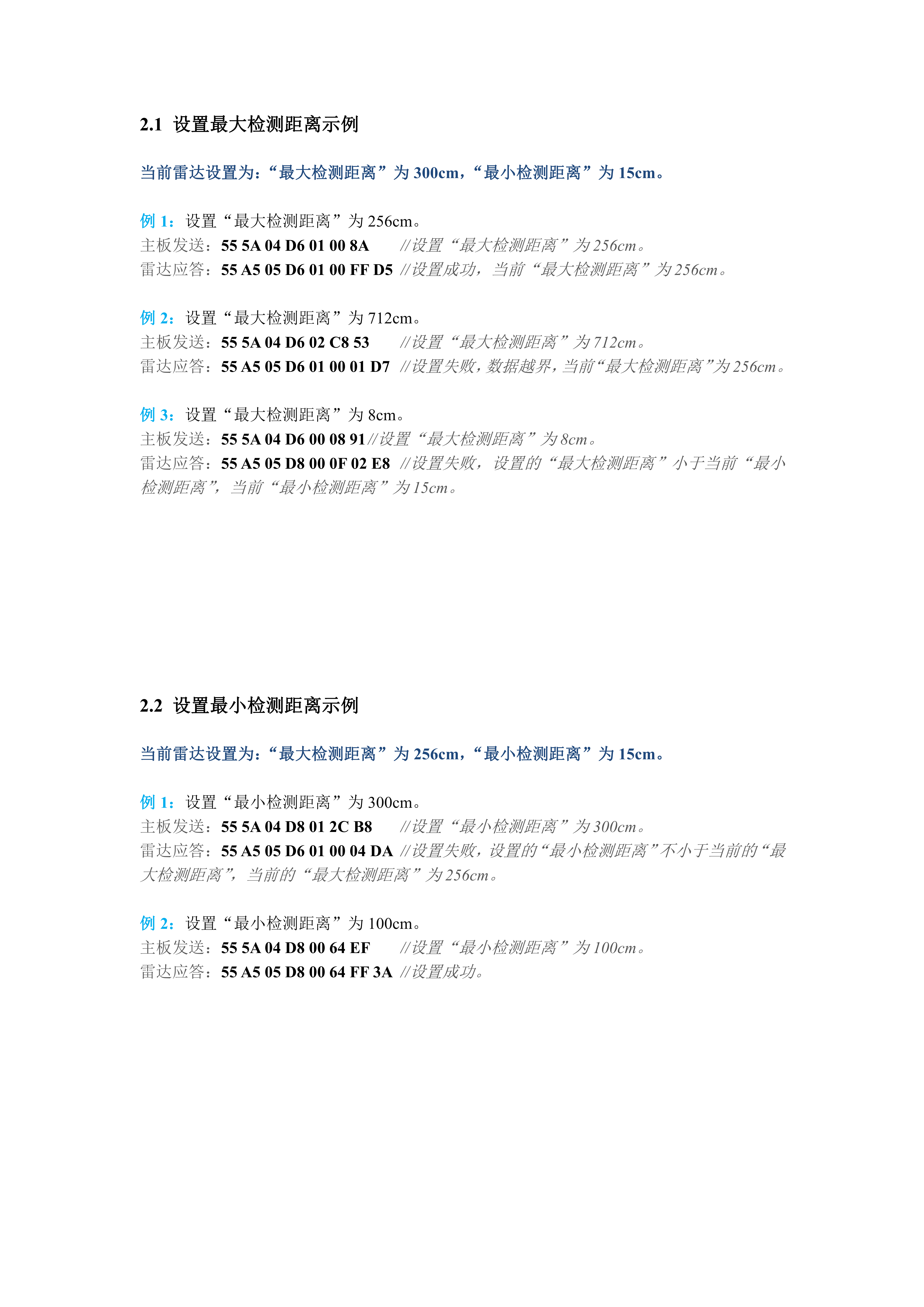
1.2 通讯协议

▲ 图1.2.1 通讯协议1
▲ 图1.2.2 通讯协议2
▲ 图1.2.3 通讯协议3
▲ 图1.2.4 通讯协议4
▲ 图1.2.5 通讯协议5
▲ 图1.2.6 通讯协议6

▲ 图1.2.7 通讯协议7
※ 模块总结 ※
本文给出了XW-HLR26-24G毫米微波移动物体检测器的基本参数。包括有模块的硬件接口,性能描述以及软件通讯协议。为之后应用提供了基础材料。
■ 相关文献链接:
- 24G毫米波测距测速雷达传感器模块移动侦测传感器可调距离TTL输出
● 相关图表链接:
- 图1.1.1 雷达模块的基本特点
- 图1.1.2 不同型号与特点
- 图1.1.3 模块的正面与反面
- 图1.1.4 检测角度范围
- 图1.1.5 接口功能定义
- 图1.2.1 通讯协议1
- 图1.2.2 通讯协议2
- 图1.2.3 通讯协议3
- 图1.2.4 通讯协议4
- 图1.2.5 通讯协议5
- 图1.2.6 通讯协议6
- 图1.2.7 通讯协议7
最后
以上就是可爱宝贝最近收集整理的关于XW-HLR26-24G毫米波测距测速雷达传感器模块移动侦测传感器可调距离TTL输出 §01 HLR26雷达 ※ 模块总结 ※ 的全部内容,更多相关XW-HLR26-24G毫米波测距测速雷达传感器模块移动侦测传感器可调距离TTL输出 内容请搜索靠谱客的其他文章。
本图文内容来源于网友提供,作为学习参考使用,或来自网络收集整理,版权属于原作者所有。
发表评论 取消回复