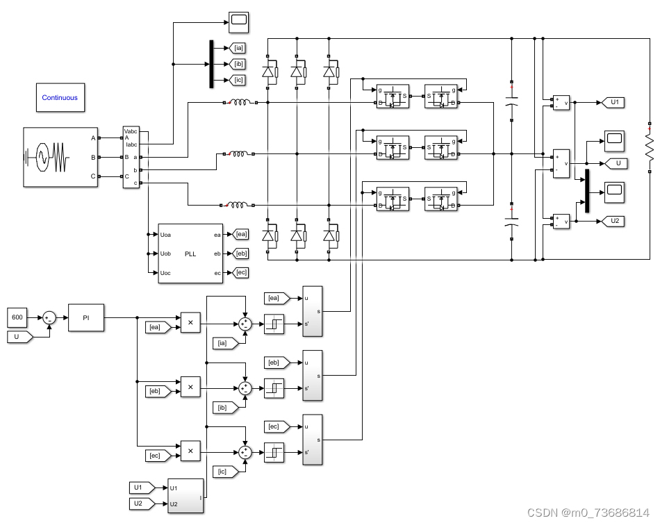
VIENNA_Rectifier:基于MATLAB/Simulink的VIENNA(维也纳)整流器仿真模型。
控制算法采用电压电流双环控制,电压外环采用PI控制器,电流内环采用bang bang滞环控制器。
直流母线电压纹波低于0.5%。
仿真条件:MATLAB/Simulink R2015b

ID:5550651768893908
Silence


最后
以上就是现代纸飞机最近收集整理的关于VIENNA_Rectifier:基于MATLAB/Simulink的VIENNA(维也纳)整流器仿真模型的全部内容,更多相关VIENNA_Rectifier:基于MATLAB/Simulink内容请搜索靠谱客的其他文章。
本图文内容来源于网友提供,作为学习参考使用,或来自网络收集整理,版权属于原作者所有。
发表评论 取消回复