[算法思想]
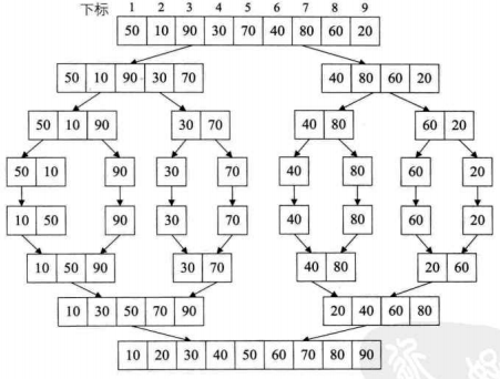
假设初始序列含有n个元素,我们可以把它看成是n个有序的子序列,每个子序列的长度为1,然后两两合并,得到n/2个长度为2的有序子序列,再两两归并... 如此重复,直至得到一个长度为n的有序序列位置,这种排序方法称为2路归并排序。
如:无序数组序列{50, 10, 90, 30, 70, 40, 80, 60, 20}

[java实现]
使用递归:
public class MergeSort {
public static void main(String[] args) {
int[] arr = {50, 10, 90, 30, 70, 40, 80, 60, 20};
System.out.println("排序之前:");
for (int i = 0; i < arr.length; i++) {
System.out.print(arr[i] + " ");
}
// 归并排序
mergeSort(arr);
System.out.println();
System.out.println("排序之后:");
for (int i = 0; i < arr.length; i++) {
System.out.print(arr[i] + " ");
}
}
/**
* 归并排序
*/
public static void mergeSort(int[] arr) {
int[] tmpArr = new int[arr.length];
mergeSort(arr, tmpArr, 0, arr.length - 1);
}
private static void mergeSort(int[] arr, int[] tmpArr, int low, int high) {
if (low < high) {
// 将数组arr分为arr[0..mid]和arr[mid+1..high]
int middle = (low + high) / 2;
// 递归将arr[low..mid]归并为有序的tmpArr[low..mid]
mergeSort(arr, tmpArr, low, middle);
// 递归将arr[mid+1..high]归并为有序的tmpArr[mid+1..high]
mergeSort(arr, tmpArr, middle + 1, high);
// 将arr[low..mid]和arr[mid+1..high]归并到tmpArr[low..high]
merge(arr, tmpArr, low, middle + 1, high);
}
}
// 将有序的arr[low..mid]和arr[mid+1..high]归并为有序的tmpArr[low..high]
private static void merge(int[] arr, int[] tmpArr, int lowPos, int highPos, int highEnd) {
int lowEnd = highPos - 1;
int tmpPos = lowPos;
int numElements = highEnd - lowPos + 1;
// 将arr中的记录由小到大归并入tmpArr
while (lowPos <= lowEnd && highPos <= highEnd){
if (arr[lowPos] <= arr[highPos]){
tmpArr[tmpPos++] = arr[lowPos++];
}else{
tmpArr[tmpPos++] = arr[highPos++];
}
}
// 将剩余的arr[low..mid]复制到tmpArr
while (lowPos <= lowEnd){
tmpArr[tmpPos++] = arr[lowPos++];
}
// 将剩余的arr[mid+1..high]复制到tmpArr
while (highPos <= highEnd){
tmpArr[tmpPos++] = arr[highPos++];
}
// Copy tmpArr back
for (int i = 0; i < numElements; i++, highEnd--){
arr[highEnd] = tmpArr[highEnd];
}
}
}
[算法说明]
时间复杂度:O(nlogn)
次算法是经典的分治策略,它将问题分成一些小的问题然后递归求解,而治的阶段则将分的阶段解得的各答案修补在一起,分而治之是递归非常有效的用法。
归并排序是一种比较占用内存,但却效率高且稳定的算法。
最后
以上就是听话小丸子最近收集整理的关于Java排序算法(六):归并排序的全部内容,更多相关Java排序算法(六)内容请搜索靠谱客的其他文章。
本图文内容来源于网友提供,作为学习参考使用,或来自网络收集整理,版权属于原作者所有。
发表评论 取消回复