常见芯片方案
按价格从高到低排个序
FTDI(英国)的FT232
公认稳定可靠, 传输速率3Mbps, 功能最强, 单芯片内置SPI,TWI,JTAG,GPIO等功能. FT232BM为较早型号, FT232RL等为较新的型号, 有多种封装
- FT232BM LQFP32封装(四方扁平式密脚)
- FT232BL LQFP32封装(四方扁平式密脚)
- FT232RL SSOP28封装(双列密脚)
- FT232RQ QFN32封装(方形扁平无引脚)
具备以下功能:
- 芯片整合了EEPROM,可用于IO的配置以及存储USB VID,PID,序列号和产品描述信息
- 芯片整合了电平转换器,使得其I/O口电平支持5V-2.8伏的宽范围
- I/O管脚驱动能力强,可驱动多个设备或者较长的数据线
- 芯片内部整合了上电复位电路
- 芯片能自行产生时钟,无需外挂晶振钟振
- 内部集成了电源去耦RC电路
- 此芯片符合ROHS标准
- FT232支持QFN32封装(FT232RQ),SSOP28封装(FT232RL)
Silicon Laboratories(美国芯科) 的CP2102
集成度高, 外围最少. 稳定性不错, 生产使用较多, 价格仅次于FT232.
内置USB2.0全速功能控制器、USB收发器、晶体振荡器、EEPROM及异步串行数据总线UART,支持调制解调器全功能信号,无需任何外部的USB器件。内置的EEPROM用来定制USB的Vendor ID、Product ID、产品描述、电源描述、设备释放号、设备序列号。特性:
- 内含USB收发器
- 内含时钟电路
- 内含上电复位电路
- 片内电压调节可输出3.3V电压
- 符合USB2.0规范的要求
- SUSPEND引脚支持USB状态挂起
- 异步串行数据总线兼容所有握手和调制调节器接口信号
- 支持的数据格式为数据位8、停止位1、2和校验位
- 内涵512字节接收缓冲器和512字节发送缓冲器
- 支持硬件或者X-ON/X-OFF 握手
WCH(南京沁恒)的CH340, CH341
在串口方式下,CH340提供常用的MODEM联络信号,用于为计算机扩展异步串口,或者将普通的串口设备直接升级到USB总线。特点
- 全速USB设备接口,兼容USB V2.0。
- 仿真标准串口,用于升级原串口外围设备,或者通过USB增加额外串口。
- 计算机端Windows操作系统下的串口应用程序完全兼容,无需修改。
- 硬件全双工串口,内置收发缓冲区,支持通讯波特率50bps~2Mbps。
- 支持常用的MODEM联络信号RTS、DTR、DCD、RI、DSR、CTS。
- 通过外加电平转换器件,提供RS232、RS485、RS422等接口。
- CH340R芯片支持IrDA规范SIR红外线通讯,支持波特率2400bps到115200bps。
- 内置固件,软件兼容CH341,可以直接使用CH341的VCP驱动程序。
- 支持5V电源电压和3.3V电源电压甚至3V电源电压。
- CH340C/N/K/E及CH340B内置时钟,无需外部晶振,CH340B还内置EEPROM用于配置序列号等。
- 提供SOP-16、SOP-8和SSOP-20以及ESSOP-10、MSOP-10无铅封装,兼容RoHS。
国产芯片方案, 波特率高了或者是数据包太长会出现乱码,内部FIFO不够大. CH340T和CH340G, G是T的简化版, T是20引脚,G是16引脚. 然后CH340是CH341的简化版,不支持并口、打印口、IIC,专为串口应用设计. 市面上最常见的是CH340G和CH340E, 前者是最早的版本, 板子上有晶振, 后者是超小封装内置晶振.
Prolific(台湾旺玖)的PL2303
PL2303具有多个历史版本,早期的版本是PL2303HX, 近年有PL2303HXA、PL2303HXC、PL2303HXD(D版本)、PL2303SA, D版本不需要外接晶振.
PL2303是普及率最高的一种线,HX版本能稳定到4Mbps. 在Linux下很稳定. Win7和Linux下都能自动识别安装. 但是在Win10上会被判断为不再支持的硬件, 需要安装更早版本的驱动才能正常使用.
USB转TTL模块成品
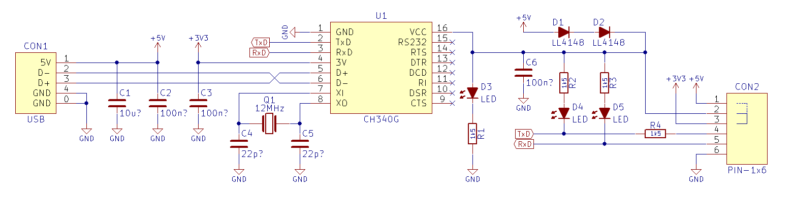
CH340模块成品一
这是最常见的一种CH340模块了, 芯片为CH340G, PCB板上无3.3V/5V切换, 靠引出脚的短路帽进行切换.
关于如何用短路帽切换电压, 可以看下一张图的说明. 这6个pin中,
- VCC连接的是CH340G的VCC Pin脚
- 5V连接的是USB 5V
- 3V3连接的是CH340G的V3, 关于这个Pin脚, V3引脚是芯片内置3.3V的LDO输出引脚, 芯片内部USB电源均来自于V3引脚, 当VCC=5V供电时, V3输出3.3V电压供芯片使用
- 如果无短路帽, VCC使用的是USB 5V经两颗1N4148后的电压
- 短路5V和VCC, USB 5V直接加到CH340G的VCC, 此时两颗1N4148不起作用. 输出的3.3V使用的是CH340G输出的3.3V
- 短路3V3和VCC, CH340G的VCC使用的就是5V经两颗1N4148降压后电压, 而5V输出的是USB的5V

CH340模块成品二
俗称土豪金的另一种成品板, 使用的依然是CH340G, 这个板子的好处在于, 通过短路帽切换TTL电平电压后, 可以自由选择输出5V电压或者3.3V电压. 在输出脚上的短路帽是用于将rx和tx连成回路作测试用的
CH340模块成品三
也称为土豪金, 但是使用的是CH340E, 不再需要外置晶振, 功能和前一种是一样的
PL2303模块成品一
这是PL2303最常见的一种模块, 不带电压切换.
Console线的连线
RJ45到DB9(RS232)
对于下面图示的说明:
- RJ45公头, 就是一个超五类或六类网线头, Pin 1 就是当你看着它, 线材远离你&头朝你&簧片朝上时, 最左边的那个pin.
- DB9母头俗称COM口, 当你看着它, 线材远离你&头朝你&一行5个孔在上方时, Pin 1 就是右上角的孔, Pin 6 就是右下角的孔.
- 大多数情况只需要3条线就能使其工作: RD, TD 和 GND, 这三条关键的线由硬件控制, 其他所有的线只是让软件控制数据.
DB9的pin定义
1 CD or DCD Data Carrier Detect
2 RD or RxD Received Data
3 TD or TxD Transmit Data
4 DTR Data Terminal Ready
5 GND or SG Signal Ground
6 DSR Data Set Ready
7 RTS Request To Send
8 CTS Clear To Send
9 RI Ring Indicator
RJ45和DB9的接线关系
RJ-45 DB9(DB9内接线)
1 RTS 8 CTS Clear To Send
2 DTR 6 DSR Data Set Ready
3 TxD 2 RxD Received Data
4 GND 5 GND Ground
5 GND 5 GND Ground
6 RxD 3 TxD Transmit Data
7 DSR 4 DTR Data Terminal Ready
8 CTS 7 RTS Request To Send
更直观一点的图
参考
https://www.tronicore.com/downloads/support/db9_rj45_assembeling_guide.pdf
最后
以上就是雪白红酒最近收集整理的关于USB至串口TTL转接设备及Console线常见芯片方案USB转TTL模块成品Console线的连线参考的全部内容,更多相关USB至串口TTL转接设备及Console线常见芯片方案USB转TTL模块成品Console线内容请搜索靠谱客的其他文章。
发表评论 取消回复