前面整理了spring-core包下的笔记。 今天记录一下spring-context的笔记。

设置好依赖包后,可以看出,它本身已经包含了spring-core产品的下的内容。
同时包括 spring-CONTEXT,spring-EXPRESS产品。。 换言之,spring-CONTEXT 与 spring-EXPRESS相伴相生。

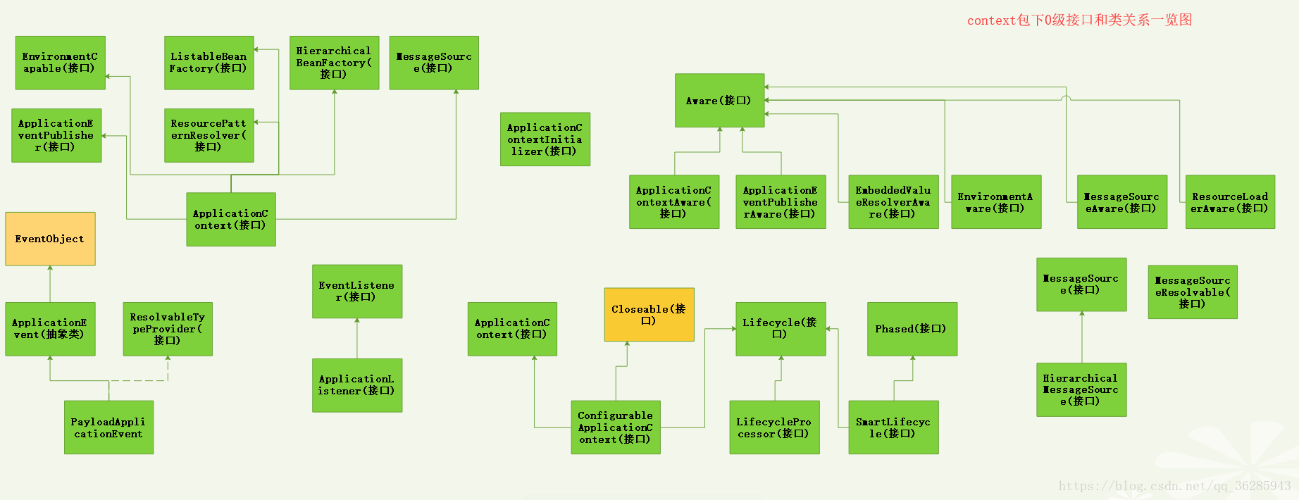
spring-context包下内容:














完!。。。
具体哪些内容已然忘却,等将来有机会了在回顾。
最后
以上就是自觉鸡翅最近收集整理的关于源码系列之spring源码查看笔记spring-context(1)的全部内容,更多相关源码系列之spring源码查看笔记spring-context(1)内容请搜索靠谱客的其他文章。
本图文内容来源于网友提供,作为学习参考使用,或来自网络收集整理,版权属于原作者所有。
发表评论 取消回复