1.整体架构

1.1 核心容器
组成:spring-beans、 spring-core、 spring-context、springexpression(SpringExpressionLanguage,SpEL)
1.spring-core
主要包含 Spring 框架基本的核心工具类, Spring 的其他组件都要用到这个包里的类, Core 模块是其他组件的基本核心。
2.spring-beans(BeanFactory)
它包含访问配直文件、创建和管理 bean 以及进行 Inversion of Control I Dependency Injection ( IoC/DI )操作相关的所有类
BeanFactory 接口是Spring 框架中的核心接口,它是工厂模式的具体实现。BeanFactory 使用控制反转对应用程序的配置和依赖性规范与实际的应用程序代码进行了分离。但 BeanFactory 容器实例化后并不会自动实例化Bean,只有当 Bean 被使用时,BeanFactory 容器才会对该 Bean 进行实例化与依赖关系的装配。
3.spring-context (App…context)
模块构架于核心模块之上,他扩展了BeanFactory,为她添加了Bean生命周期控制、框架事件体系以及资源加载透明化等功能。此外该模块还提供了许多企业级支持,如邮件访问、远程访问、任务调度等
ApplicationContext是该模块的核心接口,它的超类是BeanFactory。与BeanFactory 不同,ApplicationContext容器实例化后会自动对所有的单实例Bean进行实例化与依赖关系的装配,使之处于待用状态(使用BeanFacotry的bean是延时加载的,ApplicationContext是非延时加载的)
spring-context-support 模块是对Spring IOC 容器的扩展支持,以及IOC子容器。
spring-context-indexer模块是Spring的类管理组件和Classpath扫描。
4.spring-expression
模块是统一表达式语言(EL)的扩展模块,可以查询、管理运行中的对象,同时也方便的可以调用对象方法、操作数组、集合等。它的语法类似于传统EL,但提供了额外的功能,最出色的要数函数调用和简单字符串的模板函数。这种语言的特性是基于Spring产品的需求而设计,他可以非常方便地同Spring IOC 进行交互。
1.2 AOP和设备支持
组成:spring-aop、spring-aspects 、spring-instrument
1.spring-aop
是Spring 的另一个核心模块,是AOP 主要的实现模块。作为继OOP 后,对程序员影响最大的编程思想之一,AOP极大地开拓了人们对于编程的思路。
在Spring 中,他是以JVM的动态代理技术为基础,然后设计出了一系列的AOP横切实现,比如前置通知、返回通知、异常通知等,同时,Pointcut接口来匹配切入点,可以使用现有的切入点来设计横切面,也可以扩展相关方法根据需求进行切入。
2.spring-aspects
模块集成自AspectJ框架,主要是为Spring AOP提供多种AOP 实现方法。
3.spring-instrument
模块是基于JAVA SE中的"java.lang.instrument"进行设计的,应该算是AOP的一个支援模块。主要作用是在JVM启用时,生成一个代理类,程序员通过代理类在运行时修改类的字节,从而改变一个类的功能,实现AOP 的功能。
1.3 数据访问与集成
组成:spring-jdbc、spring-tx、spring-orm、spring-jms、spring-oxm
1.spring-jdbc
是Spring 提供的JDBC抽象框架的主要实现模块,用于简化SpringJDBC操作 。
主要是提供JDBC模板方式、关系数据库对象化方式、SimpleJdbc方式、事务管理来简化JDBC编程。主要实现类是JdbcTemplate、SimpleJdbcTemplate以及NamedParameterJdbcTemplate。
2.spring-tx
是Spring JDBC事务控制实现模块。
使用Spring框架,它对事务做了很好的封装,通过它的AOP配置,可以灵活的配置在任何一层。但是在很多的需求和应用,直接使用JDBC事务控制还是有其优势的。其实,事务是以业务逻辑为基础的;一个完整的业务应该对应业务层里的一个方法;如果业务操作失败,则整个事务回滚;所以,事务控制是绝对应该放在业务层的;但是,持久层的设计则应该遵循一个很重要的原则:保证操作的原子性,即持久层里的每个方法都应该是不可以分割的。所以,在使用Spring JDBC事务控制时,应该注意其特殊性。
3.spring-orm
是ORM 框架支持模块,主要集成 Hibernate, Java Persistence API (JPA) 和Java Data Objects (JDO) 用于资源管理、数据访问对象(DAO)的实现和事务策略。如 JPA、 JDO、 Hibernate、 iBatis 等,提供了 一个交互层。 利用 ORM 封装包,可以混合使用所 有 Spring 提供的特性进行 O/R 映射, 如前边提到的简单声明性事务管理。
4.spring-oxm
主要提供一个抽象层以支撑OXM(OXM是Object-to-XML-Mapping的缩写,它是一个O/M-mapper,将java对象映射成XML数据,或者将XML数据映射成java对象),例如:JAXB, Castor, XMLBeans, JiBX 和 XStream等。
5.spring-jms
(JavaMessagingService)能够发送和接收信息,自SpringFramework4.1以后,他还提供了对spring-messaging模块的支撑。
1.4 WEB组件
组成:spring-web、spring-webmvc、spring-websocket 、spring-webflux
1.spring-web
为Spring提供了最基础Web支持,主要建立于核心容器之上,通过Servlet或者Listeners 来初始化IOC 容器,也包含一些与Web相关的支持。
2.spring-webmvc
众所周知是一个的Web-Servlet模块,实现了Spring MVC(model-view-Controller)的Web应用。
3.spring-websocket
主要是与Web前端的全双工通讯的协议。
4.spring-webflux
一个新的非堵塞函数式 Reactive Web 框架,可以用来建立异步的,非阻塞,事件驱动的服务。并且扩展性非常好。
1.5 集成测试
spring-test
主要为测试提供支持的,毕竟在不需要发布(程序)到你的应用服务器或者连接到其他企业设施的情况下能够执行一些集成测试或者其他测试对于任何企业都是非常重要的。
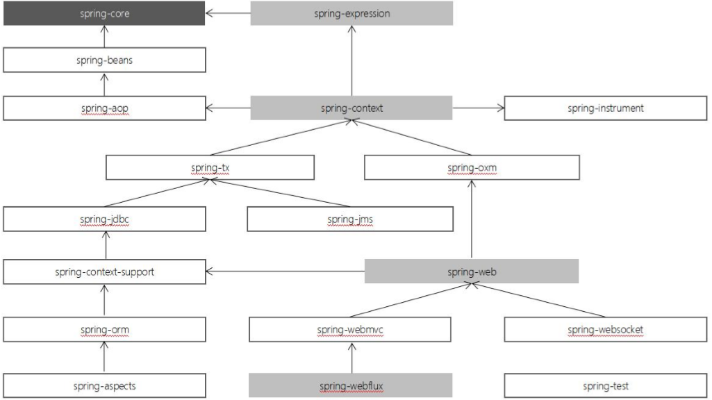
2.模块间依赖关系

3.spring版本命名规则
版本号的格式为 X.Y.Z(又称 Major.Minor.Patch),
- X:表示主版本号(Major),当 API 的兼容性变化时,X 需递增
- Y:表示次版本号(Minor),当增加功能时(不影响 API 的兼容性),Y 需递增。
- Z:表示修订号(Patch),当做 Bug 修复时(不影响 API 的兼容性),Z 需递增。
| 描述方式 | 说明 | 含义 |
|---|---|---|
| Snapshot | 快照版 | 尚不不稳定、尚处于开发中的版本 |
| Release | 稳定版 | 功能相对稳定,可以对外发行,但有时间限制 |
| GA | 正式版 | 代表广泛可用的稳定版(General Availability) |
| M | 里程碑版 | (M 是 Milestone 的意思)具有一些全新的功能或是具有里程碑意义的版本。 |
| RC | 终测版 | Release Candidate(最终测试),即将作为正式版发布 |
最后
以上就是自信柚子最近收集整理的关于【Spring】整体架构及模块依赖关系的全部内容,更多相关【Spring】整体架构及模块依赖关系内容请搜索靠谱客的其他文章。
发表评论 取消回复