点击上方“大鱼机器人”,选择“置顶/星标公众号”
干货福利,第一时间送达!

微电网是一种将分布式电源、负荷、储能装置、变流器以及监控保护装置有机整合在一起的小型发配电系统。微电网作为分布式电源接入电网的一种有效手段,逐步引起了广泛关注。将分布式电源以微电网的形式接入配电网,被普遍认为是利用分布式电源有效的方式之一。
一、方案论证
1.三相逆变模块的论证与选择
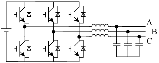
方案一:基于全桥结构的三相逆变器的拓扑结构,如下图1所示。该结构由三个相互独立的单相逆变器组合而成,各模块相互独立互不干扰,故系统控制简单。但要求三个单相逆变器的输入且彼此隔离,增加了系统复杂度。
方案二:基于半桥结构的拓扑结构,如下图2所示。该结构中开关器件较三相全桥式逆变器少,且仅需一路直流输入,但是其开关管所承受的电压为三相全桥式三相全桥式逆变器的两倍,故需要选择耐高压MOS。
为尽量简化系统设计,减少硬件复杂度,系统采用方案二。
2.交流电压电流有效值测量方案论证与选择
方案一:采用真有效值转换芯片AD637直接测量。AD637可准确计算各种信号有效值,使用简单,但计算时间较长,当电压值快速变化时,无法对测量值实时跟踪。
方案二:AD采样计算,通过取离散样值的均方根得到有效值。该方案硬件简单,测量实时性强,但需要复杂的算法,会占用大量的资源。
该系统同时测量9路信号,进行反馈调节,实时性要求高,故采用方案二。
3.逆变控制方案选择
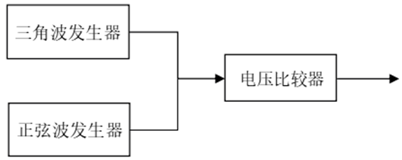
方案一:用硬件产生正弦波和三角波。将正弦波作为基波,三角波作为载波,输入到模拟运放比较器进行比较后输出 SPWM 波,由于三角波和正弦波焦点有任意性,脉冲中心在一个周期内不等距,从而增加了其计算的繁琐性,硬件调频十分困难且不易调试。

方案二:采用专用的 SPWM 集成模块,但电源电压有限制,价格昂贵。
方案三:由带有 PWM 产生功能的单片机利用正弦表扫描法产生 SPWM,驱动逆变电路,此方案控制电路简单,由软件产生的SPWM幅度频率较容易控制,产生的SPWM波质量较好。
综上,采用第三种方案作为本次设计方案。
经过对比分析,选择方案三更合适。
二、系统的整体框架
系统包括两个三相逆变模块、电压电流采样模块、主控模块及辅助电源,框图如下图所示。

图中,两个三相逆变模块分别由两个直流电源供电,系统利用STM32产生SPWM波控制半桥驱动器IR2104实现三相逆变功能。其中MOSFET驱动电路选用自带死区的桥式驱动芯片IR2104驱动,采样电路选用专用高精度电流采用芯片INA282对电流进行采样,单片机产生SPWM波通过驱动芯片驱动三相逆变电路实现直流到交流转换,通过对电压电流采样、PI算法实现功率分配。当仅有逆变器1工作时,根据采样电压信息利用PID算法对STM32生成的SPWM波进行反馈控制,保证输出线电压稳定在24V。当逆变器1和逆变器2并联工作时,根据采样电压电流信息利用双PID算法对两路逆变器的SPWM波进行反馈控制,保证输出线电压稳定在24V。
三、 理论分析与计算
1.逆变器提高效率的方法及关键器件的选择
1.选择适当的开关频率。较高的开关频率可以减少变换器的体积和重量,提高输出电压THD,但是随着频率的提高开关管的损耗也会随之增加,开关管的损耗与频率成正比,开关频率越大,损耗也随之升高。因此,综合考虑下逆变器的开关频率为20kHz。
2.选择栅极电容与导通电阻较小的开关管IRF3205;减小开关管的栅极串联电阻,可改变控制脉冲上升/下降时间、防止震荡,减小开关管的漏极的冲击电压;同时在开关管的栅极和源极之间并联较大阻值电阻,减小开关管断开时的静态电流。
3.合理设计滤波电感。由于SPWM波载波频率为20kHz,为滤除载波频率及高次谐波,提高输出THD,将滤波器截止频率设置为fT=750Hz,电容选择Cf=30uf的CBB电容,由截止频率公式:fT=1 / 2π* 根号下Cf*Lf ,算得电感约为1.5mH。考虑到题目对效率的要求,选择EE55型号磁芯,绕线更加紧凑而减少漏感;适当增加电感气隙来免因磁饱和所附加的铜损;采用多股细铜线代替单股粗线来绕制电感,从而降低铜损,减少邻近效应效应。
2 三相交流电电压、电流有效值和功率的计算
每相交变电压信号输入端相对于Y形连接公共点的电压称为相电压Up ,各相电压信号间的相位差为120°,线之间的电压称为线电压U1,则U1=根号3倍的UP。当Y形负载为纯阻性负载时,每相中电流和电压都是同相的,所以当为Y形纯阻性负载时,三相的总功率为U1= 根号3倍的UP*Ui。
3 谐波失真THD的计算与测量
THD有两个常用的定义。在IEC 61000-4-7中,THD定义为指定次全部谐波分量均方根值与基波分量均方根值之比。下列公式用来计算电压和电流THD:

这一THD定义更常见于能源计量系统,如果基波的贡献小于其他谐波的总贡献,得到的THD值可能会超过100%。
THD的另外一个定义是指定次(N)全部谐波分量均方根值与总均方根值之比。总RMS值包括基波和其他谐波的作用。下列公式分别用来计算电压和电流THD:
在THD的这一定义中,由于总均方根被用作分母,而不仅仅是基波均方根值。因此,得到的值总小于100%。
在上面的公式中,Vh,rms 和 Ih,rms分别表示电压、电流的h次谐波有效值。
在测试THD精度时,需注意所使用的THD定义,因为这两个不同的定义会得出两个不同的值。由于THD计算比较麻烦,故我们直接用专门的电子仪器来测量THD的值。
四、电路与程序设计
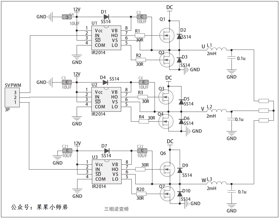
1.三相逆变电路
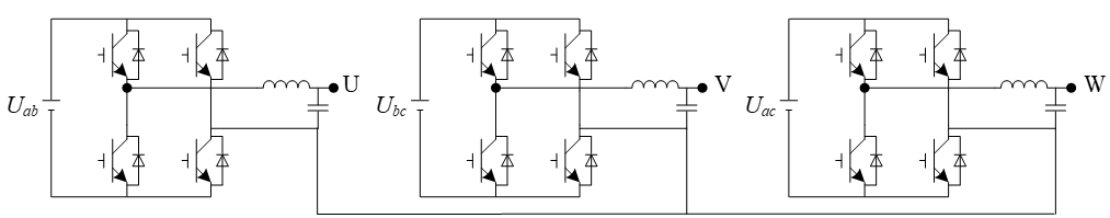
微电网模拟系统由两个三相逆变器并联构成,作为系统的核心部分,三相逆变电路采用半桥并联结构,完成直流电到三相交流电的转换。两部分三相逆变器电路完全一样,其中一个三相逆变器电路如下图所示。

微电网模拟系统由三相逆变主电路、驱动电路、电压电流采样电路和控制电路组成,三相逆变电路由 6 个 N 沟道 MOS 管构成一个三相逆变桥,驱动电路采用六输出高压驱动器 IR2104。三相逆变电路由三路半桥电路和LC滤波电路组成。半桥电路中,驱动器IR2104在SVPWM波控制下驱动IRF3205通断,完成逆变。逆变输出电压经LC低通滤波器滤除高频载波,得到正弦交流电压。
2.滤波器的设计
逆变器输出会带有基波的奇数次谐波,我们需要滤除这些谐波或者抑制这些谐波输出。逆变器输出是作为供电所用,输出电阻要小,所以不用RC 无源滤波器选择用 LC 无源滤波器。滤波器参数计算:LC 无源低通滤波器是滤除高次谐波分量,使电压输出波形为正弦波。本系统的 SPWM 调制信号为 20K。而输出需要的波最高 100Hz,滤波容易实现。滤波器截止频率公式的设置截止频率f=750Hz ,CCB电容 取 30μF。得电路中 L= 1.5mH,满足滤波器的要求。
3.电压电流采样电路
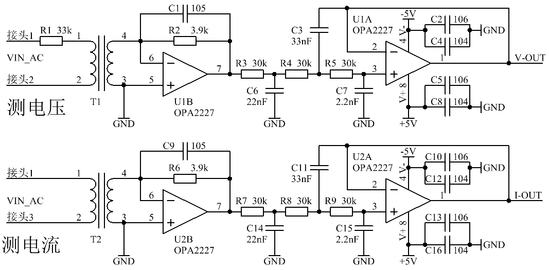
方法一:电流采样电路选用高增益高精度电流芯片 INA282 与康铜丝采样电阻组合成采样电路对电流进行采样。电压利用 Uo=UR1+UR2(串联分压)原理直接对电压进行采样,为了使电压采样更精确在分压电阻的输出点接一个电压跟随器,采集跟随器的输出电压。
方法二:采样电路是系统实现反馈控制保证系统稳定的关键部分。具体电路如下图6所示。电压互感器TV1013-1H和电流互感器TA12-200实现了强电与弱电的隔离,同时将三相逆变电路输出的高电压、大电流转换为易于采集的小电压信号,后级3阶有源低通滤波器对互感器输出信号进一步调理后输出给单片机采样。

4.控制电路与控制程序的设计
为满足采样、生成SVPWM波、稳压及分流等复杂功能,系统选用STM32作为系统控制器。系统控制分为两种模式,模式1仅有逆变器1工作,模式2是逆变器1、2并联工作。模式1、2的程序框图如下图所示。
![]() | ![]() |
五、实物图
实物图 | 测量图 |
需要此题目设计资料的,可以添加微信:great_xiaolong,记得备注来意。
-END-
猜你喜欢
今年电子设计竞赛取消了?
电子设计竞赛(5)-整流电路
电子设计竞赛(4)-常用的两种PID算法
最 后
若觉得文章不错,转发分享,也是我们继续更新的动力。
5T资源大放送!包括但不限于:C/C++,Linux,Python,Java,PHP,人工智能,PCB、FPGA、DSP、labview、单片机、等等!
在公众号内回复「更多资源」,即可免费获取,期待你的关注~
长按识别图中二维码关注
最后
以上就是热情小蘑菇最近收集整理的关于电子设计竞赛(7)-2017年电赛A题:微电网模拟系统教程的全部内容,更多相关电子设计竞赛(7)-2017年电赛A题内容请搜索靠谱客的其他文章。


实物图
测量图
发表评论 取消回复