
近日,甘肃省工信厅、省发改委、省政府国资委及省通信管理局联合印发《甘肃省5G建设及应用专项实施方案》,提出到超前部署5G:
2022年底,全省建成5G基站3万个以上,实现县(区)以上区域5G网络连续覆盖,并重点在园区、企业、医院、学校、4A级及以上景区、交通枢纽实现深度覆盖。
其中,到今年底,将新建成5G基站7000个以上,力争达到8000个,实现全省市(州)主城区5G网络连续覆盖,5G人口覆盖率达到10%以上。
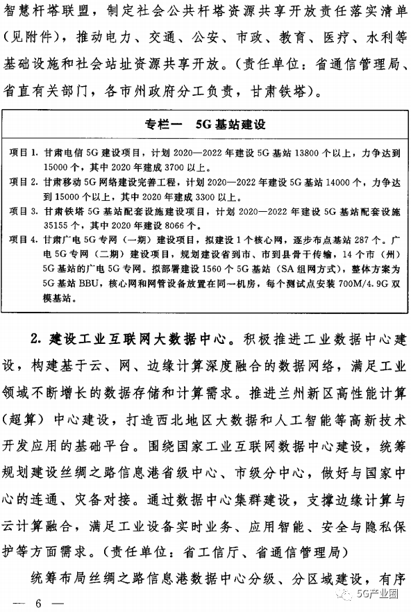
《实施方案》主要任务“5G基站建设”一栏明确了四大项目:
甘肃电信:2020-2022年建设5G基站13800个以上,力争达到15000个,其中2020年建成3700个以上;
甘肃移动:2020-2022年建设5G基站14000个,力争达到15000个以上,其中2020年建成3300个以上;
甘肃铁塔:2020-2022年建设5G基站配套设施35155个,其中2020年建设8066个;
甘肃广电:一期:1个核心网,逐步布点基站287个;二期:14个市(州),建设1560个5G基站(SA组网)。
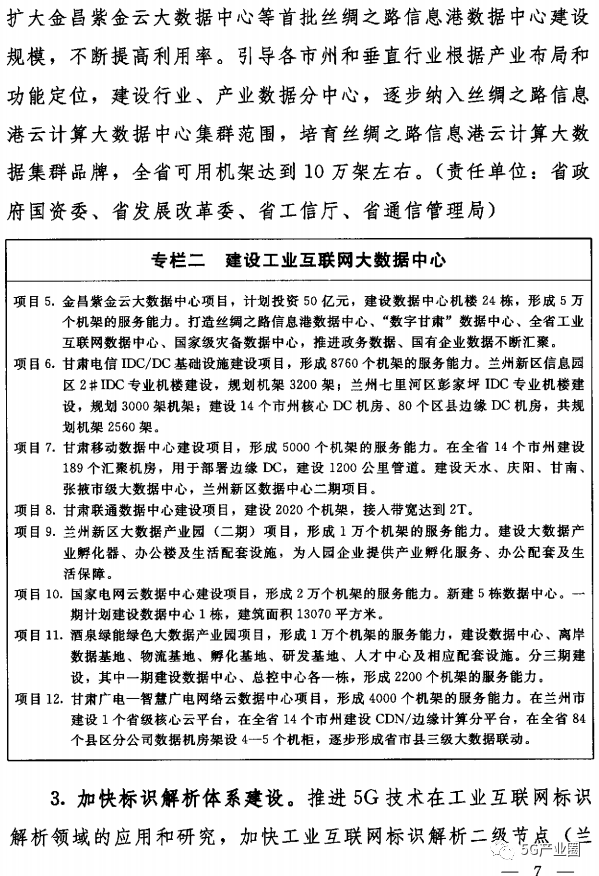
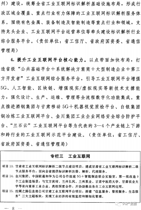
《实施方案》提出要深入推进5G+工业互联网,2022年底,建成覆盖全省重点工业园区、工业企业的高质量外网,遴选30个5G+工业互联网试点示范场景。
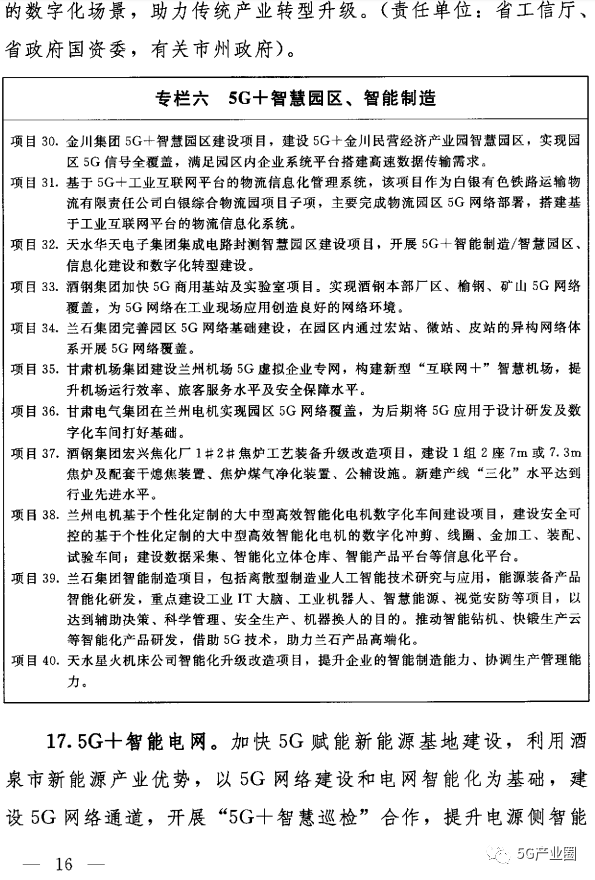
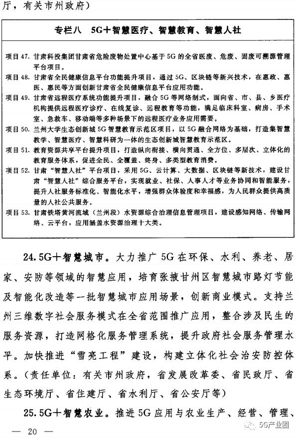
此外,《实施方案》提出要深化5G垂直领域融合应用:聚焦5G+智慧园区、5G+智能制造、5G+智能电网、5G+精准扶贫、5G+智慧交通、5G+智慧文旅、5G+智慧医疗、5G+智慧教育、5G+智慧人社、5G+智慧城市、5G+智慧农业、5G+智慧体育、5G+智慧电商等,打造30个5G试点示范标杆项目,培育100个5G创新应用项目,建成500个以上智能化工厂。
详情请查看《甘肃省5G建设及应用专项实施方案》全文:


























本文由5G产业圈编辑整理自甘肃工信厅等。

一张表全面了解各省市5G建设目标
50页PPT让你看懂5G和数据中心的投资机会
2020年4月各省市5G规划政策一览
5G是什么?一则视频听听专家怎么通俗讲解
我叫“5G产业圈”

长按扫码关注
最新5G资讯都在这里!
↓↓5G产业圈有广告位,谁需要宣传?
最后
以上就是眼睛大雨最近收集整理的关于甘肃出台5G专项规划,3年建成5G基站3万个以上的全部内容,更多相关甘肃出台5G专项规划内容请搜索靠谱客的其他文章。
发表评论 取消回复