
5月11日,江苏省人民政府召开新闻发布会,发布关于加快新型信息基础设施建设扩大信息消费若干政策措施,加快新型信息基础设施建设,促进新型信息消费扩大和升级,推动产业数字化转型,助力产业升级,带动创业就业,增强经济发展新的支撑力和新动能。

据介绍,2019年江苏全省信息消费规模达5600亿元,信息产业主营业务收入达3.9万亿元。今年前4个月,在疫情防控的紧要关头,江苏全省信息基础设施建设仍保持了87亿元的投资规模。一季度,江苏信息消费规模为1100亿元,其中云服务消费大幅增长,比去年同期增长90%。
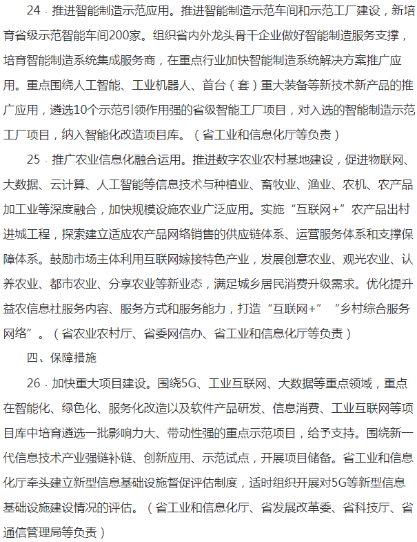
据了解,近日出台的《关于加快新型信息基础设施建设扩大信息消费的若干政策措施》,在5G建设、工业互联网、新一代数据中心、车联网、智能终端、智慧教育、优惠政策、人才发展支持等方面共提出了29条政策措施。
发力新基建:新建5.2万个5G基站,公共区域网络免费用
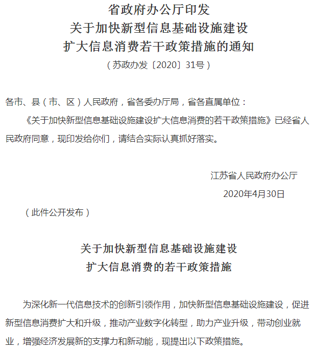
根据《政策措施》,江苏将发挥在5G、工业互联网等建设方面的领先优势,加强与龙头骨干企业的战略合作,全面加速发力、扩大投资强度,加快建设以5G、物联网、工业互联网为代表的通信网络基础设施,以人工智能、云计算、区块链等为代表的新技术基础设施,以数据中心、智能计算中心为代表的算力基础设施,和以智能交通设施、智慧能源基础设施等为代表的融合基础设施,既发挥即期效应,又培育持久动能。
5G方面,明确今年江苏将投资120亿元,新建5G基站5.2万个,实现各市县城区、重点中心镇5G网络全覆盖。
发布会上获悉,截至今年4月底,江苏共累计建设5G基站3.1万座,在全省各设区市核心区及省级以上开发区形成连续覆盖的5G网络。其中南京、无锡、苏州三市作为先行试点城市,已经形成大规模连续覆盖。积极推动5G在工业互联网、车联网、智慧城市、智慧医疗、智慧交通、智慧环保等领域试点应用。
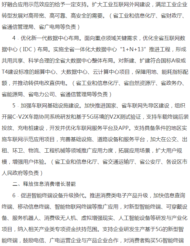
激活新消费:买5G手机等智能终端可享补贴
《政策措施》提出,要加快释放信息消费潜力,积极丰富5G技术应用场景、带动5G手机等终端消费,在居民消费和政府消费上双重发力,进一步提振消费信心、扩大消费供给、激活消费潜能、促进消费回补和潜力释放。
为激活新消费,江苏明确提出发放补贴。政策措施中提到,促进智能终端设备升级换代,对消费者购买5G智能终端设备按销售价格一定比例给予套餐补贴。加快超高清视频推广应用,加大4K超高清视频节目供给,打造4K超高清示范小区、体验店。
未来,智能家居场景化应用将越来越多。还要加快智能网联汽车研发制造,重点研发L2-L3级智能网联商用车。同时,加快推进智慧健康服务、加强智慧养老建设,要完善交通出行综合信息服务体系,鼓励有条件的设区市建设“公交都市”。
同时,打造智慧教育升级版,完成100所省级智慧校园示范校培育认定。积极推进智慧物流和无接触配送体系建设,建设无车承运人监测与服务平台。
政府也要加强信息消费,比如深化智慧警务建设应用,推动智能泛在感知网、雪亮工程和升级版“技防城”建设。促进社会治理领域信息化应用,构建全省统一的政务云平台。
《关于加快新型信息基础设施建设扩大信息消费的若干政策措施》全文如下:













本文由5G产业圈编辑整理自江苏政府官网、现代快报等

一览29省2020年5G建设计划
126份!又一大批5G资料来啦!
2020年4月各省市5G规划政策一览
中国34万亿新基建深度报告 | 附93页PDF下载
我叫“5G产业圈”

长按扫码关注
最新5G资讯都在这里!
↓↓5G产业圈有广告位,谁需要宣传?
最后
以上就是犹豫水蜜桃最近收集整理的关于江苏出台“新基建”29条政策措施,今年新建5.2万个5G基站的全部内容,更多相关江苏出台“新基建”29条政策措施,今年新建5内容请搜索靠谱客的其他文章。
发表评论 取消回复