常用开源软件负载均衡器有:Nginx、LVS、Haproxy。
三大主流软件负载均衡器对比(LVS VS Nginx VS Haproxy)
LVS:
1、抗负载能力强。抗负载能力强、性能高,能达到F5硬件的60%;对内存和cpu资源消耗比较低
2、工作在网络4层,通过vrrp协议转发(仅作分发之用),具体的流量由linux内核处理,因此没有流量的产生。
2、稳定性、可靠性好,自身有完美的热备方案;(如:LVS+Keepalived)
3、应用范围比较广,可以对所有应用做负载均衡;
4、不支持正则处理,不能做动静分离。
5、支持负载均衡算法:rr(轮循)、wrr(带权轮循)、lc(最小连接)、wlc(权重最小连接)
6、配置 复杂,对网络依赖比较大,稳定性很高。
Ngnix:
1、工作在网络的7层之上,可以针对http应用做一些分流的策略,比如针对域名、目录结构;
2、Nginx对网络的依赖比较小,理论上能ping通就就能进行负载功能;
3、Nginx安装和配置比较简单,测试起来比较方便;
4、也可以承担高的负载压力且稳定,一般能支撑超过1万次的并发;
5、对后端服务器的健康检查,只支持通过端口来检测,不支持通过url来检测。
6、Nginx对请求的异步处理可以帮助节点服务器减轻负载;
7、Nginx仅能支持http、https和Email协议,这样就在适用范围较小。
8、不支持Session的直接保持,但能通过ip_hash来解决。、对Big request header的支持不是很好,
9、支持负载均衡算法:Round-robin(轮循)、Weight-round-robin(带权轮循)、Ip-hash(Ip哈希)
10、Nginx还能做Web服务器即Cache功能。
HAProxy的特点是:
1、支持两种代理模式:TCP(四层)和HTTP(七层),支持虚拟主机;
2、能够补充Nginx的一些缺点比如Session的保持,Cookie的引导等工作
3、支持url检测后端的服务器出问题的检测会有很好的帮助。
4、更多的负载均衡策略比如:动态加权轮循(Dynamic Round Robin),加权源地址哈希(Weighted Source Hash),加权URL哈希和加权参数哈希(Weighted Parameter Hash)已经实现
5、单纯从效率上来讲HAProxy更会比Nginx有更出色的负载均衡速度。
6、HAProxy可以对Mysql进行负载均衡,对后端的DB节点进行检测和负载均衡。
9、支持负载均衡算法:Round-robin(轮循)、Weight-round-robin(带权轮循)、source(原地址保持)、RI(请求URL)、rdp-cookie(根据cookie)
10、不能做Web服务器即Cache。
三大主流软件负载均衡器适用业务场景:
1、网站建设初期,可以选用Nigix/HAproxy作为反向代理负载均衡(或者流量不大都可以不选用负载均衡),因为其配置简单,性能也能满足一般的业务场景。如果考虑到负载均衡器是有单点问题,可以采用Nginx+Keepalived/HAproxy+Keepalived避免负载均衡器自身的单点问题。
2、网站并发达到一定程度之后,为了提高稳定性和转发效率,可以使用LVS、毕竟LVS比Nginx/HAproxy要更稳定,转发效率也更高。不过维护LVS对维护人员的要求也会更高,投入成本也更大。
注:Niginx与Haproxy比较:Niginx支持七层、用户量最大,稳定性比较可靠。Haproxy支持四层和七层,支持更多的负载均衡算法,支持session保存等。具体选型看使用场景,目前来说Haproxy由于弥补了一些Niginx的缺点用户量也不断在提升。
衡量负载均衡器好坏的几个重要因素:
1、会话率 :单位时间内的处理的请求数
2、会话并发能力:并发处理能力
3、数据率:处理数据能力
经过官方测试统计,haproxy 单位时间处理的最大请求数为20000个,可以同时维护40000-50000个并发连接,最大数据处理能力为10Gbps。综合上述,haproxy是性能优越的负载均衡、反向代理服务器。
总结HAProxy主要优点:
一、免费开源,稳定性也是非常好,这个可通过我做的一些小项目可以看出来,单Haproxy也跑得不错,稳定性可以与LVS相媲美;
二、根据官方文档,HAProxy可以跑满10Gbps-New benchmark of HAProxy at 10 Gbps using Myricom's 10GbE NICs (Myri-10G PCI-Express),这个作为软件级负载均衡,也是比较惊人的;
三、HAProxy可以作为MySQL、邮件或其它的非web的负载均衡,我们常用于它作为mysql(读)负载均衡;
四、自带强大的监控服务器状态的页面,实际环境中我们结合Nagios进行邮件或短信报警,这个也是我非常喜欢它的原因之一;
五、HAProxy支持虚拟主机。
下述将选择Haproxy作为负载均衡器进行讲解:
本次使用环境:
环境centos7.1
Haproxy 1.5.4
Haproxy+keeplived 172.31.2.31
Haproxy+keeplived 172.31.2.32
下述针对Haproxy的配置文件进行详解:
vim /etc/haproxy/haproxy.cfg

文本部分:
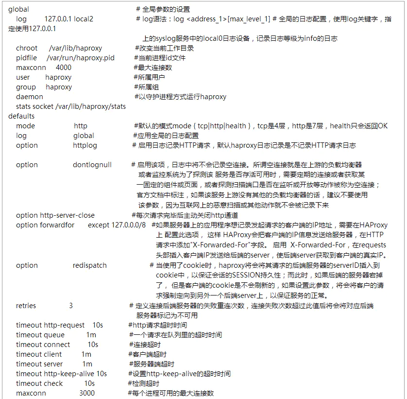
global # 全局参数的设置
log 127.0.0.1 local2 # log语法:log <address_1>[max_level_1]
# 全局的日志配置,使用log关键字,指定使用127.0.0.1上的syslog
服务中的local0日志设备,记录日志等级为info的日志
chroot /var/lib/haproxy #改变当前工作目录
pidfile /var/run/haproxy.pid #当前进程id文件
maxconn 4000 #最大连接数
user haproxy #所属用户
group haproxy #所属组
daemon #以守护进程方式运行haproxy
stats socket /var/lib/haproxy/stats
defaults
mode http #默认的模式mode { tcp|http|health },
tcp是4层,http是7层,health只会返回OK
log global #应用全局的日志配置
option httplog # 启用日志记录HTTP请求,默认haproxy日志记
录是不记录HTTP请求日志
option dontlognull # 启用该项,日志中将不会记录空连接。所谓空
连接就是在上游的负载均衡器或者监控系统为
了探测该 服务是否存活可用时,需要定期的
连接或者获取某一固定的组件或页面,或者探
测扫描端口是否在监听或开放等动作被称为空
连接;官方文档中标注,如果该服务上游没有
其他的负载均衡器的话,建议不要使用该参
数,因为互联网上的恶意扫描或其他动作就不
会被记录下来
option http-server-close #每次请求完毕后主动关闭http通道
option forwardfor except 127.0.0.0/8
#如果服务器上的应用程序想记录发起请求的客户端的IP地址,需要在HAProxy
上 配置此选项, 这样HAProxy会把客户端的IP信息发送给服务器,在HTTP请
求中添加"X-Forwarded-For"字段。 启用 X-Forwarded-For,在requests
头部插入客户端IP发送给后端的server,使后端server获取到客户端的真实IP。
option redispatch
# 当使用了cookie时,haproxy将会将其请求的后端服务器的serverID插入到
cookie中,以保证会话的SESSION持久性;而此时,如果后端的服务器宕掉
了, 但是客户端的cookie是不会刷新的,如果设置此参数,将会将客户的请求
强制定向到另外一个后端server上,以保证服务的正常。
retries 3
# 定义连接后端服务器的失败重连次数,连接失败次数超过此值后
将会将对应后端服务器标记为不可用
timeout http-request 10s #http请求超时时间
timeout queue 1m #一个请求在队列里的超时时间
timeout connect 10s #连接超时
timeout client 1m #客户端超时
timeout server 1m #服务器端超时
timeout http-keep-alive 10s #设置http-keep-alive的超时时间
timeout check 10s #检测超时
maxconn 3000 #每个进程可用的最大连接数
frontend main *:80 #监听地址为80
acl url_static path_beg -i /static /images /javascript /stylesheets
acl url_static path_end -i .jpg .gif .png .css .js
use_backend static if url_static
default_backend my_webserver
#定义一个名为my_app前端部分。此处将对于的请求转发给后端
backend static
#使用了静态动态分离(如果url_path匹配 .jpg .gif .png .css .js静态
文件则访问此后端)
balance roundrobin
#负载均衡算法(#banlance roundrobin 轮询,balance source 保存
session值,支持static-rr,leastconn,first,uri等参数)
server static 127.0.0.1:80 check
#静态文件部署在本机(也可以部署在其他机器或者squid缓存服务器)
backend my_webserver
#定义一个名为my_webserver后端部分。PS:此处my_webserver只是一个自
定义名字而已,但是需要与frontend里面配置项default_backend 值相一致
balance roundrobin #负载均衡算法
server web01 172.31.2.33:80 check inter 2000 fall 3 weight 30
#定义的多个后端
server web02 172.31.2.34:80 check inter 2000 fall 3 weight 30
#定义的多个后端
server web03 172.31.2.35:80 check inter 2000 fall 3 weight 30
#定义的多个后端
配置完成则重启服务:
systemctl restart haproxy
假若想访问监控界面:配置stats uri /haproxy项,重启服务:

systemctl reload haproxy

注意:假若页面范围不了,是否selinux关闭了,iptables开启此端口了(iptables -F)
同理在172.31.2.32上面安装上述步骤安装配置好haproxy:

上述对Haproxy的优缺点及配置进行了详细讲解。
接下来对Haproxy+web负载均衡使用进行实战讲解:
首先配置三台web服务器:172.31.2.33、172.31.2.34、172.31.2.35
三台都是同样操作:
1、实验环境
centos 7
2、配置web服务器(node33/34/35):
测试方便,关闭selinux、关闭iptables
以下都采用默认,不做配置即可。
yum install httpd -y
# vim /etc/httpd/conf/httpd.conf
httpd监听端口:

DocumentRoot:网页存放的路径,文档的根目录

重启httpd
# systemctl restart httpd
页面访问httpd:

修改显示内容:
# vim /var/www/html/index.html
I'm node33!!! My IP is 172.31.2.33...
再次访问:



这样三个web服务33/34/35搭建成功!!!!
接下来配置负载均衡(本次实验只用一个Haproxy:172.31.2.31):
vim /etc/haproxy/haproxy.cfg

浏览器请求172.31.2.31:



从上述结果可知,前端对172.31.2.31的请求,被Haproxy的负载均衡器,均衡请求到三个后端web172.31.2.33、172.31.2.34、172.31.2.35上面去了。
这样当三个当中的一个出现故障,流量则能正常分发到剩余两个正常的web上,从来提高了系统可靠性。
最后
以上就是勤劳皮卡丘最近收集整理的关于Haproxy负载均衡配置详解的全部内容,更多相关Haproxy负载均衡配置详解内容请搜索靠谱客的其他文章。
发表评论 取消回复