前言
上个月4号通过阿里工作的学长进行内推,7天简历评估,11号接到电话面试,尽管猝不及防回答仓促,但好在前期准备充分,通过。3天后进行现场面试,通知时间为早上10点。当日设了七点闹钟,结果五点五十三分惊醒后再无法入睡,起床,重新翻看之前做的笔记和重点,在lintcode上找了几道可能性较大的题进行练手。10点准时在蚂蚁金服总部开始面试,十点四十七分结束。15号收到通知,现场面通过,16号进行HR面,22号收到Offer。
面试内容如下:

架构筑基
大家都知道,性能一直是让程序员比较头疼的问题。当系统架构变得复杂而庞大之后,性能方面就会下降,如果想成为一名优秀的架构师,性能优化就是你必须思考的问题。
所以性能优化专题从JVM底层原理到内存优化再到各个中间件的性能调优,比如Tomcat调优,MySQL调优等,让你洞悉性能本质,全面认识性能优化,不再只是旁观者。

高性能架构
有了大牛的代码功底之后,接下来可以更好地学习分布式架构技术。
从分布式架构原理,到分布式架构策略,再到分布式架构中间件,最后在加上分布式架构实战,让程序员可以在技术深度和技术广度上得到飞跃的提升,成为互联网行业所需要的T型人才。

微服务架构
随着业务的发展,代码量的膨胀和团队成员的增加,传统单体式架构的弊端越来越凸显,严重制约了业务的快速创新和敏捷交付。为了解决传统单体架构面临的挑战,先后演进出了SOA服务化架构、RPC框架、分布式服务框架,最后就是当今非常流行的微服务架构。微服务化架构并非银弹,它的实施本身就会面临很多陷阱和挑战,涉及到设计、开发、测试、部署、运行和运维等各个方面,一旦使用不当,则会导致整个微服务架构改造的效果大打折扣,甚至失败。

开源框架
这张图详细介绍了源码中所用到的经典设计思想及常用设计模式,先打好内功基础,了解大牛是如何写代码的,从而吸收大牛的代码功力。
结合Spring5和MyBatis源码,带你理解作者框架思维,帮助大家寻找分析源码的切入点,在思想上来一次巨大的升华。

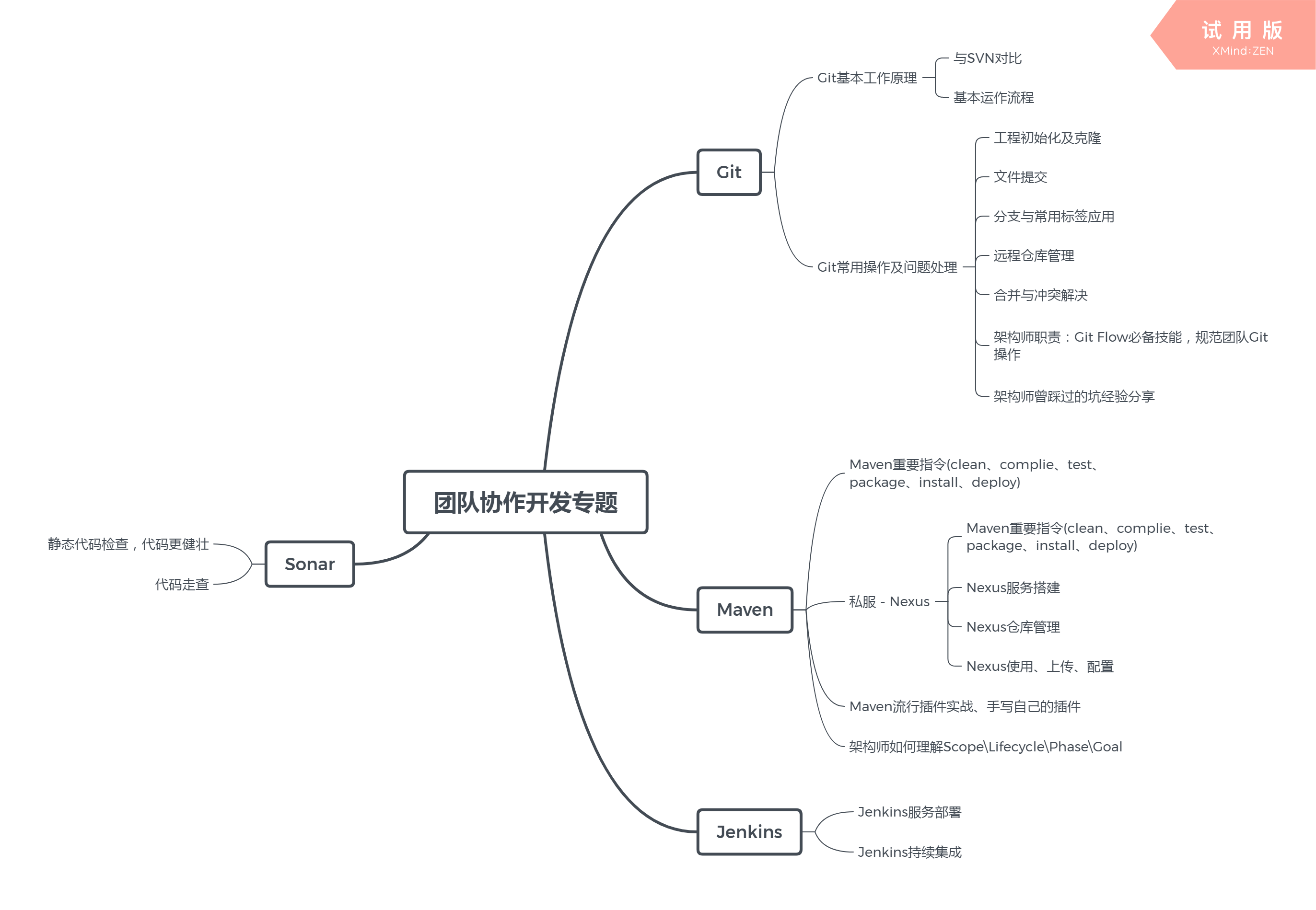
团队协作
一名优秀的架构师必须有适合自己的兵器,也就是工欲善其事必先利其器,不管是小白,还是资深开发,都需要先选择好的工具。工程化专题的学习能帮助你和团队提升开发效率,让自己有更多时间来思考。
Git:可以更好地管理你和你团队的代码。
Maven:可以更好地管理jar包和项目的构建等。
Jenkins:可以更好地持续编译,集成,发布你的项目。
Sonar:一个开源的代码质量分析平台,便于管理代码的质量,可检查出项目代码的漏洞和潜在的逻辑问题(提升代码的质量,更加高效地提升开发效率)。

文章中涉及到的知识点我都已经整理成了资料,录制了视频供大家下载学习,免费分享,诚意满满,希望可以帮助在这个行业发展的朋友,在论坛博客等地方少花些时间找资料,把有限的时间,真正花在学习上,所以我把这些资料,分享出来。相信对于已经工作和遇到技术瓶颈的朋友们,在这份资料中一定都有你需要的内容。
最后
作为过来人,小编是整理了很多进阶架构视频资料、面试文档以及PDF的学习资料,针对上面一套系统大纲小编也有对应的相关进阶架构视频资料,如果**‘你’确定好自己未来的道路或者想学习提升自己技术栈、技术知识的小伙伴们可以点击这里来获取免费学习资料提升自己(全套面试文档、PDF、进阶架构视频)**


21310079203)]
[外链图片转存中…(img-5rCEJbq0-1621310079203)]
最后
以上就是能干睫毛最近收集整理的关于Java后端社招面试经历,offer拿到手软的全部内容,更多相关Java后端社招面试经历内容请搜索靠谱客的其他文章。
发表评论 取消回复