

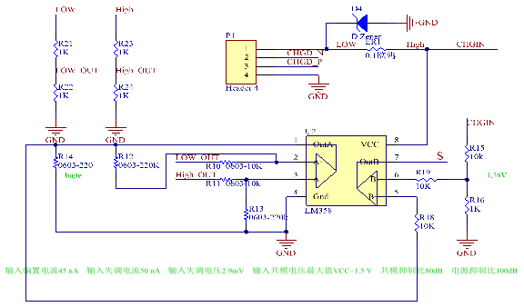
分析 : LM358选择普通国产方案, 几分钱一个,整体充电板五毛钱。
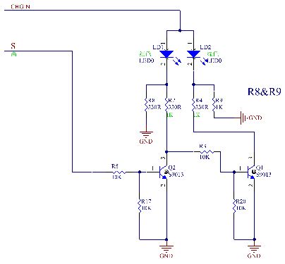
由于LM358是非轨道轨的, 在输入前先分压为原先的一半,若是轨对轨的运放,可以不用电阻做分压。 然后两个结果进入LM358放大电路(放大的是0.1欧姆采样电阻的两端电压差),放大倍数为220k除以10k,然后利用LM358内的另外一个运放当比较器, 输入都接上10K的电阻(输入阻抗大一些),输出接到指示灯区域。当比较器输出为高时,Q2导通,导致Q1截止,当比较器输出为低时候,Q1在LED1的作用下,有微小的电流流过,故LED2亮,显示为绿色。此电路可以实现电流采集,根据电流大小,有不同指示灯的功能。
最后
以上就是懦弱御姐最近收集整理的关于LM358(非轨道轨)高端电流采样 廉价充电指示方案的全部内容,更多相关LM358(非轨道轨)高端电流采样内容请搜索靠谱客的其他文章。
本图文内容来源于网友提供,作为学习参考使用,或来自网络收集整理,版权属于原作者所有。
发表评论 取消回复