由于我们之前设计的放大器必须有正负电源供电,所以想研究一下单电源供电放大器的原理,查LM324的规格书有介绍内部电路如下:

可以看出输入级的差分放大电路有一个PNP的达林顿结构,然后就是射随、共射放大、推挽输出级。
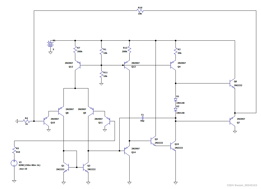
根据上面的规格书电路,在仿真软件上的电路如下,恒流源我们只简单的用电阻分压,还有规格书上的输出级还有一个过流保护的三极管,我们暂时先去掉。

测试一下放大的功能:
按上面的同向放大原理图,放大倍数为11倍,输入1kHz,160mVpp,直流偏置150mV的信号,输入输出的波形如下:
输入:

输出:

1.74 / 0.159 = 10.9倍,基本上就是11。放大器的基本功能是正常的。
频率特性:
带宽也就10k左右,有待提高改善。

仿真电路存在的问题:
发现当我同向放大的放大倍数大于30倍时,就没有输出了,不知道是我哪里电路参数不对,如果有大佬看到我这个问题,麻烦告诉我一下原因:附件为仿真电路图:
链接:https://pan.baidu.com/s/1YWaQSL2AdOVKTFG91dEq9Q?pwd=nvz5
提取码:nvz5
最后
以上就是迷路电脑最近收集整理的关于LM324&LM358放大器的设计问题的全部内容,更多相关LM324&LM358放大器内容请搜索靠谱客的其他文章。
本图文内容来源于网友提供,作为学习参考使用,或来自网络收集整理,版权属于原作者所有。
发表评论 取消回复