中南大学FYT机器人战队超级电容开发经验记录及分享(ROBOMASTER)
- 概述
- robomaster18赛季
- robomaster19赛季
- robomaster20赛季
- FYT超级电容整体方案
- 19赛季方案
- 总体:
- 电流监控及供电状态切换板
- 充电模块板
- 控制板
- 理想二极管防倒灌
- 升压模块
- 软件
- 电容组
- 优缺点
- 20赛季方案(高能预警)
- 总体
- 方案一
- 充电板
- 软件
- 方案二
- 总结:
概述
笔者为中南大学FYT机器人战队项目管理,硬件组组长,主攻20赛季超级电容部分。
经过19赛季的沉淀,以及20赛季的探索,至1.19日测试,已完成了30w~120w的上车测试。
便宜方案成本控制在60RMB左右,控制板大小5cm*7cm,高度2.5cm,较贵方案成本150RMB左右控制板可以做到控制板大小5cm*5cm以内高度1cm以内。
下面记录这两个赛季所用的方案经验做部分记录及分享。在此感谢张志宇学长和李帅学长的技术支持。
本方案已可永久解决超级电容问题(除非官方又搞事情)。
robomaster18赛季
大交的老哥想到超级电容并将超级电容使用到robomaster,之后有很多参赛队也开始自制并想彻底解决超级电容功率问题。
robomaster19赛季
很多队伍也已经实现超级电容自研及使用。具体为对充电的80W的控制方案。另有些队伍使用的是成品模块,如淘宝上雾列控制等。售价在600元左右。
robomaster20赛季
对于 50W 60W 70W 80W 100W 120W的精确控制提出了要求,说明对于超级电容的研发制作有更高的要求。并且对于各个参赛队在对于控制板大小和体型有了很高的要求,即更集成化,
FYT超级电容整体方案
19赛季方案
19赛季超级电容由学长负责研发。初次研发,学长们把该踩的坑也采了一些,最后上场了一套性能完备,但体积较大,不是特别容易安装的方案。
总体:
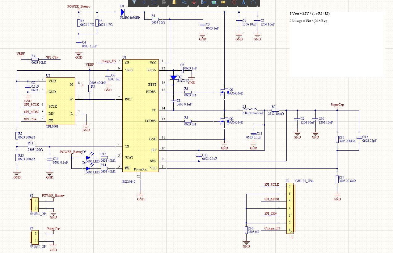
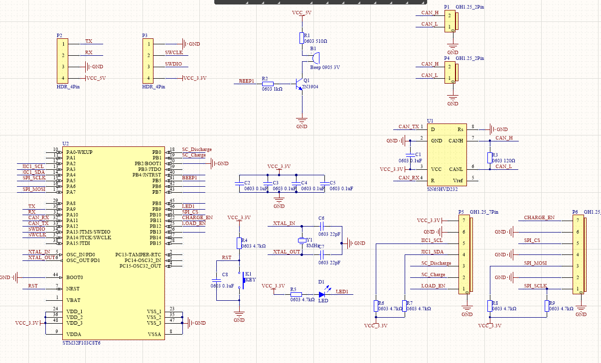
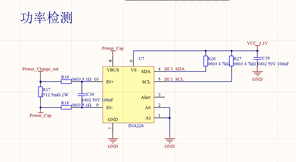
使用BQ24640作为主要充电芯片。使用INA226为电流,电压,功率检测芯片。TPL0501数字可调电位器,为BQ24640的引脚分压芯片,以调整电容充电电流及功率。STM32F103C8T6为主控芯片,主要采集IIC SPI 和提供IO口高低电平。
BQ24640 链接: BQ24640.
INA226 链接: INA226.
TPL0501链接: TPL0501.
具体应用电路可以查阅手册。
实际使用情况如下
1.当消耗功率小于80W时,利用剩余功率给电容充电。此时底盘由电源供电。
2.当消耗功率大于80W时,利用电容给底盘供电。电源给电容80W供电。
3.当消耗功率大于80W时,利用电容给底盘供电。若电容电量小于15V,则由主控控制减速。
对于此方案提出需求,则需要电流检测3路,分别为①总供电电流检测②电容充电电流检测③底盘输出功率检测。另外还有控制模块,充电模块,升压模块,防倒灌模块。 下面依次说明:
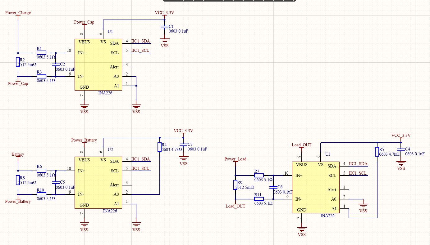
电流监控及供电状态切换板
电流监控:

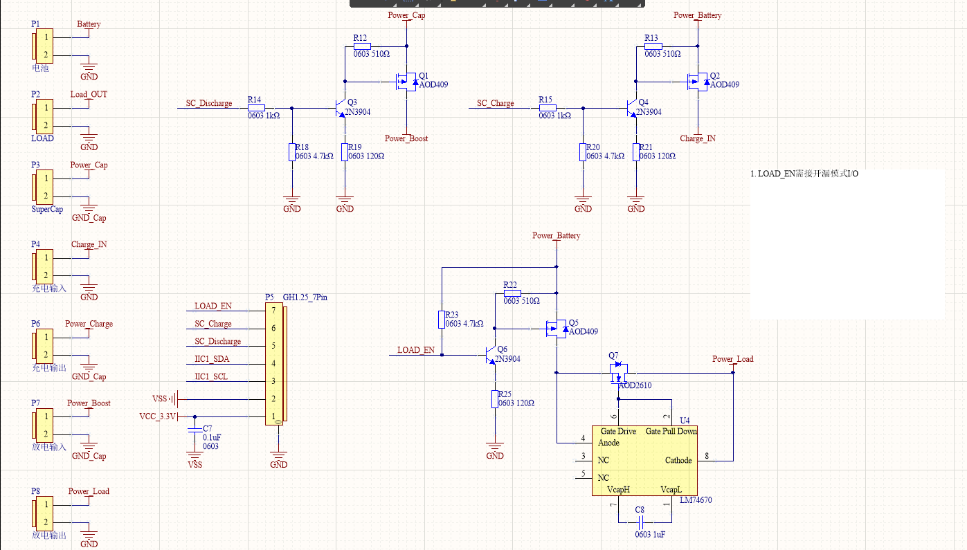
电流状态切换:(含一路防倒灌电路,使用芯片 LM74670)


充电模块板

(四层板)

控制板


理想二极管防倒灌
淘宝成品
升压模块
淘宝成品

软件
使用iic读取INA226各部分电流或电压或功率,再由spi所控制的TPL0501改变电阻从而使BQ24640引脚上的电平变换,改变充电电流。由于BQ24640内部闭环,所以直接计算所需改变的电阻即可改变充电电流以求恒功率。
再由其他部分的数据进行逻辑组合,控制充电与否即可。
电容组
电容组使用 10个100F2.7v升压后直接进行供电。
优缺点
优点:采用此种用空余功率进行充电的方案可以大大延长电容供电的时间效益,亲测80W,恒功率长距离加速6次即可耗完电,而此方案甚至可达到永久不耗完电的状态。且集成度高,稳定性强。
缺点:充电板需采用四层板,技术上较难。板子过多,对于机械不够友好。有些PMOS会频繁开关,以至于经常烧坏,需要使用许多软件施密特触发器解决。最后学长也是为此苦恼。(手动狗头)。自从TI ban了许多中国高校之后芯片很难搞到,上述方案芯片独立成本从0元(申请白嫖)到80元(猛男落泪)。背离了做RM初衷。
20赛季方案(高能预警)
总体
20赛季要求充电板在57范围内,且不能有多块板,与机械友好,充电稳定。经过8代设计及8次打板验证,最终方案确定为
恒功率充电,并使用电容组2.7V50F*10来进行。
使用芯片:
INA226 链接: INA226.作为电流检测芯片,检测超级电容充电功率
LM5106链接:LM5106.作为BUCK电源电路驱动器。
STM32F405RGT6 作为主控核心,提供PWM和IIC读电流反馈。
LM5106的各方面参数比较合适。
初次设计使用IR2104(智能车的后遗症)实际上也可以达到5A充电了。(IR2104的ton,toff,tsd,tr,tf太大不适合做大频率开关的BUCK)
除此之外,还可以尝试IR2110,MP1907等驱动,
主控使用F4的原因是使用高级定时器有168M的主频,可使PWM到200K或100K时也有较好的分辨率。PWM在100k时则可以使用较小电感(缩小体积),20赛季我队使用电感为 20A 50UH (讲道理是有些大,感觉10A,33UH也够,不过过流大比较稳定)
其他 充电电路 NMOS: BSC109N10NS3G 缩小体型。
方案一
充电板
BUCK:



软件
软件使用的是FYT机器人战队范耀文学长自研操作系统CRTOS作为程序载体,因为比较好用(实际上因为我19赛季做软件,用习惯了,手动狗头)。
使用IIC读取电流做反馈,采集周期1ms。
使用PWM做充电控制,频率100K,分辨率为24/1680=0.0142V。控制周期1ms。
PID参数调节:这一部分经验很少,只能概述。
①先将电容替换为电阻负载,调节参数至电流稳定,不震荡,不超调。此时再上电容,P和I各缩小20倍(划重点)。慢慢调至稳定,此为恒流参数。
②写代码,**使电容在15V以下时2.6A充电至15V,**此时开始调节恒功率模型(这个步骤不能少,否则40W给1V电容充电,40A电流,板子裂开。至于为什么是2.6A,因为2.6*15=40)。然后在横流参数基础上加大5至10倍调至稳定即可。
上车调节,加裁判系统:这时候会发现还是会超功率,加学生电源或者看波形可以发现,还是参数问题,IIC有延时,且PWM没有那么灵敏,这时候加P,加I即可。而且由于D为0,恒功率的功率总是要低于你设定功率一点点,所以可以放心设置为 40 50 60 70 80 120。(超出的一点点电流刚好可以利用到功率检测的60J,一点都不浪费。)
方案二
还没画,不过可以期待一下,通过BQ24640充电为核心
并在此板上集成STM32F103C8T6与INA226的采样电路,可以实现450.5以内的四层板永久性解决超级电容问题。成本在150。

总结:
被超级电容困扰一个学期了,虽然很苦,但是做出东西还是很高兴。
另外希望RM越办越好。并且多考虑一下增强硬件的考察。。最近又出了C板,,我们这些做硬件的有点难受的。
硬件对于机器人来说也是不可或缺的核心,也希望参赛队伍的硬件组不止布线,也不止搞裁判系统,而是能做硬件真正要做的(本来以为飞镖能考察一下画板,结果又搞了个C板,裂开)。
下一步,可能会自制裁判系统主控或者自制闭环摩擦轮电调,,但是毕竟是项管,时间不多,且马上要考研复习了,搞得出来,搞不出来就不一定了。
另外也提高一下我们队伍的知名度中南大学FYT机器人战队,从主控板到操作系统到机械都自主研发,参赛五年却小组赛未出过线的靓仔。
各位加油,宇哥牛逼,帅哥牛逼。
最后 恰饭。

最后
以上就是健忘蚂蚁最近收集整理的关于中南大学FYT机器人战队超级电容开发经验记录及分享(ROBOMASTER)概述FYT超级电容整体方案总结:的全部内容,更多相关中南大学FYT机器人战队超级电容开发经验记录及分享(ROBOMASTER)概述FYT超级电容整体方案总结内容请搜索靠谱客的其他文章。
发表评论 取消回复