第6章 项目进度管理

项目进度管理的“核心概念”(P175)
项目管理团队通过以下步骤开展进度规划工作:
- 选择进度计划方法(如关键路径法、敏捷方法)
- 将项目特定数据(如活动、计划日期、持续时间、资源、依赖关系、制约因素等)输入进度计划编制工具,创建出项目进度模型。
- 通过以上工作输出“项目进度计划”这个成果。
应在整个项目期间保持项目详细进度计划的灵活性,使其可以随着知识的获得、对风险理解的加深,以及增值活动的设计而调整。

项目进度管理过程之一“规划进度管理”(规划过程组)P179
规划进度管理:为规划、编制、管理、执行和控制项目进度而制定政策、程序和文档的过程。
本过程的作用:为如何在整个项目期间管理项目进度提供指南和方向。
规划进度管理—输出:进度管理计划(P181)
进度管理计划:为编制、监督和控制项目进度建立准则和明确活动。进度管理计划无进度。
包含的内容:
- 进度计划的发布和迭代长度:使用适应型生命周期时,应指定固定时间的发布时段、阶段和迭代。固定时间段有助于尽可能减少范围蔓延。
- 准确度:活动持续时间估算的可接受区间及允许的应急储备数量。比如:估算某活动的工期是10+2天。
- 计量单位:每种资源的计量单位。比如:时间计量用“人天”,数量计量用吨、千米等等。
- 控制临界值:项目执行中,采取某种措施前,允许出现的最大进度偏差。通常用偏离基准计划中的参数的某个百分数来表示。
- 绩效测量规则:需要规定用于绩效测量的挣值管理(EVM)规则或其他测量规则。
挣值测量技术—固定公式法(适用工作量无法准确测量来估算EV)
了解即可
- 50/50法则:开始计50%,结束计另外50%(保守,PMP认证最常用)
- 20/80法则:开始计20%,结束计另外80%(更加保守)
- 0/100法则:开始计0%,结束计100%(最保守的)
项目进度管理过程之二“定义活动”(规划过程组)P183
定义活动:识别和记录为完成项目可交付成果而需采取的具体行动的过程。
本过程的作用:
- 将工作包分解为活动,作为对项目工作进行估算、进度规划、执行、监督和控制的基础。
- 工作包是WBS中最低层的可交付成果。
- 工作包通常还应进一步细分为更小的组成部分,即“活动”, 代表着为完成工作包所需的工作投入。
定义活动—输入:项目管理计划(P184)
范围基准:需明确考虑范围基准中的项目WBS、可交付成果、制约因素和假设条件。
定义活动—工具与技术:分解(P185)
分解:把项目范围和项目可交付成果逐步划分为更小、更便于管理的组成部分。
WBS 中的每个工作包都需分解成活动,以便通过这些活动来完成相应的可交付成果。
让团队成员参与分解过程,有助于得到更好、更准确的结果。
定义活动—工具与技术:滚动式规划(P185)
滚动式规划:迭代式的规划技术,即详细规划近期要完成的工作,同时在较高层级上粗略规划远期工作。
滚动式规划是一种渐进明细的规划方式。适用于工作包、规划包以及采用敏捷或瀑布式方法的发布规划
早期的战略规划阶段,信息尚不够明确,工作包只能分解到已知的详细水平;随着了解到更多的信息,近期即将实施的工作包就可以分解到具体的活动。
定义活动—输出:活动清单(P185)
活动清单:包含项目所需的全部进度活动的综合清单,还包括每个活动的标识及工作范围详述。
使用滚动式规划或敏捷技术的项目,活动清单需要定期更新。

定义活动—输出:里程碑清单(P186)
- 里程碑是重要的时点或事件
- 里程碑可以是强制性的或者是选择性的
- 里程碑与活动有相同的结构和属性,但是它不是活动,持续时间为零,只代表一个时间点
定义活动—输出:变更请求(P186)
一旦定义基准后,在将可交付成果渐进明细为活动的过程中,可能会发现原本不属于项目基准的工作,这样就会提出变更请求。对变更请求的处理要通过实施整体变更控制过程。
定义活动—输出:项目管理计划更新(P186)
可能需要变更请求的项目管理计划组成部分包括:进度基准,成本基准
项目进度管理过程之三“排列活动顺序”(规划过程组)P187
排列活动顺序:识别和记录项目活动之间的关系的过程。
本过程的作用:
定义工作之间的逻辑顺序,以便在既定的所有项目制约因素下获得最高的效率
排列活动顺序—工具与技术:紧前关系绘图法PDM(P189)
紧前关系绘图法(PDM、节点法、AON、前导图法、单代号法)----创建进度模型的一种技术,用节点表示活动,用一种或多种逻辑关系连接活动,以显示活动的实施顺序。

案例补充

紧前关系绘图法PDM的四种逻辑关系

排列活动顺序—工具与技术:确定和整合依赖关系(P191)
强制性依赖关系(硬逻辑、硬依赖):法律或合同要求的或工作的内在性质决定的依赖关系(项目团队不能违反)
选择性依赖关系(首选逻辑、优先逻辑、软逻辑):基于最佳实践建立的、或基于项目的某些特殊性质而采用的依赖关系(项目团队可自由选择)
如果打算快速跟进,应当审查相应的选择性依赖关系。
外部依赖关系:项目活动与非项目活动之间的依赖关系(项目团队不可控)
内部依赖关系:是项目活动之间的紧前关系(项目团队可控)
可两两组合形成:强制性外部关系、强制性内部关系、选择性外部关系、选择性内部关系
排列活动顺序—工具与技术:提前量和滞后量(P192)
提前量:相对于紧前活动,紧后活动可以提前的时间量。(往往表示为负滞后量,如FS-3)
滞后量:相对于紧前活动,紧后活动必须推迟的时间量。(如FS+2)
提前量和滞后量的使用不能替代进度逻辑关系,活动持续时间估算中不包括任何提前量或滞后量。
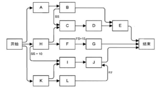
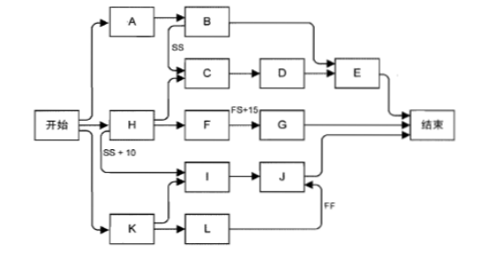
排列活动顺序—输出:项目进度网络图(P194)

路径汇聚:带有多个紧前活动的活动(如活动I)
路径分支:带有多个紧后活动的活动(如活动K)
带汇聚和分支的活动受到多个活动的影响或能够影响多个活动,因此存在更大的风险。
帕金森定律–20世纪管理学界三大经验式定律之一
帕金森定律:只要还有时间,人们就会有意无意地多做不必要的工作(范围蔓延),直到用完所有的时间。
学生综合症:工作范围通常不变,人们在较早时间完全不做事或者很少做事,总要等到截止日期快到时才着急做。(比如大家学PMP的进度)
作业不写赶到最后一天疯狂补。
墨菲定律–20世纪管理学界三大经验式定律之二
有可能出错的事情,就会出错
彼得定律–20世纪管理学界三大经验式定律之三
工作岗位总是被不能胜任的人占据的。
学习曲线
学习曲线:表示了经验与效率之间的关系,指的是越是经常地执行一项任务,每次所需的时间就越少(熟能生巧)
项目进度管理过程之四“估算活动持续时间”(规划过程组)P195
估算活动持续时间:根据资源估算的结果,估算完成单项活动所需工作时段数(也叫工期)的过程。
应该由项目团队中最熟悉具体活动的个人或小组,来提供活动持续时间估算所需的各种输入。
注意:向某个活动新增资源或分配低技能资源,就需要增加沟通、培训和协调工作。从而可能导致活动效率或生产率下降,以致需要更长的持续时间。
估算活动持续时间需考虑的其他因素(P197)
- 收益递减规律:在保持其他因素不变的情况下,增加一个用于确定单位产出所需投入的因素(如资源)会最终达到一个临界点,在该点之后的产出或输出会随着增加这个因素而递减。
- 资源数量:增加资源数量,不一定能缩短时间。可能会因风险造成持续时间增加,也可能因对于增加的资源,需要知识传递、学习曲线、额外合作等因素造成持续时间增加。
- 技术进步
- 员工激励:估算时还需考虑“学生综合症”和“帕金森定律”。
估算活动持续时间----工具与技术(P200~P203)

类比估算:例如昨天吃一个套餐40分钟,第二天同样的餐厅同样的套餐,花费多少时间?推测40分钟。
参数估算:例如吃一个包子,2分钟,吃5个包子几分钟?10分钟!
三点估算,储备分析,重点!!!
估算活动持续时间—工具与技术:储备分析
应急储备是包含在进度基准中的一段持续时间,用来应对已经接受的已识别风险。(已知 – 未知)
管理储备是为管理控制的目的而特别留出的项目预算,用来应对项目范围中不可预见的工作。(未知 – 未知)

估算活动持续时间—工具与技术:三点估算(P201)
三点估算:源自计划评审技术(PERT)。考虑估算中的不确定性和风险,来提高估算的准确性。
三个估算值:最可能时间、最乐观时间、最悲观时间
两种假定分布:
- 三角分布: 期望值(平均值) = (最悲观 + 最乐观 + 最可能) / 3
- 贝塔分布: 期望值(平均值) = (最悲观 + 最乐观 + 最可能×4) / 6 (默认使用)
例题:一个活动,最悲观需要16天完成,最乐观需要4天完成,最可能需要13天完成。

补充

三点估算例题:
一个活动,最悲观需要16天完成,最乐观需要4天完成,最可能需要13天完成。

- 计算该活动的平均工期和标准差。
平均工期=(16+4+13×4)/6 = 12天;
标准差=(16-4)/6 = 2天;
- 该活动在10~14天内完成的概率是多少?
也就是问正负一个标准差内完成的概率是多少?68.26%
- 该活动在14天内完成的概率是多少?
50% + (68.26 / 2) = 84.13%
- 该活动在10到16天内完成的概率是多少?
(68.26 / 2)+ (95.46 / 2) = 81.86%
68.26% / 2 + 50% = 84.13%
95.46% / 2 + 68.26% / 2 = 81.86%

估算活动持续时间— 输出(P203)
持续时间估算:持续时间估算是对完成某项活动、阶段或项目所需的工作时段数的定量评估,其中并不包括任何滞后量但可指出一定的变动区间。
例如:
2 周 ± 2 天,表明活动至少需要 8 天,最多不超过 12 天(假定每周工作 5 天);
超过 3 周的概率为 15%,表明该活动将在 3 周内(含 3 周)完工的概率为 85%。
估算依据:应该清晰、完整地说明持续时间估算是如何得出的。
项目进度管理过程之五“制定进度计划”(规划过程组)P205
制定进度计划:分析活动顺序、持续时间、资源需求和进度制约因素,创建进度模型,从而落实项目执行和监控的过程。
本过程的作用:为完成项目活动而制定具有计划日期的进度模型
制定进度计划—工具与技术:进度网络分析(P209)
进度网络分析:是创建项目进度模型的一种综合技术,它采用了其他几种技术,例如关键路径法、资源优化技术、建模技术。
当多个路径在同一时间点汇聚或分叉时,评估汇总进度储备的必要性,以减少出现进度落后的可能性
审查网络,看关键路径是否存在高风险活动或具有较多提前量的活动,是否需要降低关键路径的风险

路径汇聚点,往往意味着高风险。
例如:
- E点意味着高峰点,因为是汇聚点,因为B和D任何一个点出问题,都会影响到E点。
- H点路径分支点,H点出问题会影响C和F点。
制定进度计划—工具与技术:关键路径法CPM(P210)



7格图计算活动的日期 (示例)




练习

练习答案

总浮动和自由浮动
自由浮动:可以延期又不影响紧后活动。
总浮动宽松,不影响整个项目的总工期。
自由浮动严格一些,不能影响任何后面的活动。

制定进度计划—工具与技术:关键路径法CPM----总结
重要!!!
- 关键路径是项目中时间最长的活动顺序,决定着可能的项目最短工期。
- 总浮动时间:活动延期但不至于延误项目完工日期。体现进度灵活性。
- 自由浮动时间:活动延期但不延误任何紧后活动最早开始日期。
- 关键路径的总浮动时间可能是正值、零或负值。
- 关键路径可能存在多条,关键路径越多,风险越大。(次关键路径与关键路径越接近,风险越大)
- 关键路径上的活动被称为关键路径活动。
- 关键路径法排出来的进度计划未必可行,关键路径法不考虑资源约束,需要配合资源平衡处理。
- 关键路径不考虑资源约束,只是考虑路径约束。
制定进度计划—工具与技术:资源优化(P211)
资源优化技术:根据资源供需情况,来调整进度模型的技术。包括“资源平衡”和“资源平滑”
资源平衡:根据资源制约对开始日期和结束日期进行调整的一种技术。
需要资源平衡的情况:
- 资源只在特定时间可用;
- 资源数量有限;
- 资源被过度分配(如一个资源在同一时间段内被分配至多个活动);
- 也可以为保持资源使用量处于均衡水平而进行资源平衡(减少资源负荷的变化)

资源平滑:对活动进行调整,使项目资源需求不超过预定的资源限制的技术,活动只在其自由和总浮动时间内延迟。所以该技术可能无法实现所有资源的优化。
资源平滑不会改变项目关键路径,完工日期也不会延迟。
示例:


制定进度计划—工具与技术:数据分析(P213)
假设情景分析:对各种情景进行评估,预测它们对项目目标的影响(积极或消极的)。
对“如果情景X 出现,情况会怎样?”这样的问题进行分析。既基于已有的进度计划,考虑各种各样的情景。
根据假设情景分析的结果,评估项目进度计划在不利条件下的可行性,以及为应对意外情况的影响而编制进度储备和应对计划。
模拟:把单个项目风险和不确定性的其他来源模型化的方法,以评估它们对项目目标的潜在影响。
常用的模拟技术是蒙特卡洛分析。
制定进度计划—工具与技术:提前量和滞后量(P214)
通过调整紧后活动的开始时间来编制一份切实可行的进度计划。
提前量用于在条件许可的情况下提早开始紧后活动
滞后量是在某些限制条件下,在紧前和紧后活动之间增加一段不需工作或资源的自然时间。
制定进度计划—工具与技术:进度压缩(P215)
进度压缩:不缩减项目范围的前提下,缩短或加快进度工期(进度压缩之后要进行关键路径分析,防止出现新的关键路径)。进度压缩包括以下两种方式:
赶工:通过増加资源,以最小的成本増加来压缩进度工期。可能导致成本和/或风险的增加。
赶工就是加班,加人,加急。
赶工只适用于那些通过增加资源就能缩短持续时间的,且位于关键路径上的活动
快速跟进:按顺序进行的活动或阶段改为至少是部分并行开展。可能造成返工和风险增加。
快速跟进只适用于相互为选择性依赖关系的活动。

做题时关于进度压缩、赶工、快速跟进的优先选择次序(重要)
进度落后:
- 有明确“不计成本地去缩短关键路径”的描述,选“赶工”;
- 有明确“没有额外的资源”或者“成本不能超支”的描述,选“快速跟进”;
- 无任何以上明确的限制条件描述,选择优先级为:进度压缩>赶工>快速跟进。
制定进度计划—输出:进度基准(P217)
进度基准:经相关方接受和批准的进度模型,包含了基准的开始/结束日期等信息的,只有通过正式的变更控制程序才能进行变更,用作与实际结果进行比较的依据。
制定进度计划—输出:项目进度计划(P217)
项目进度计划:进度模型的输出,展示活动之间的相互关联,以及计划日期(至少要有)、持续时间、里程碑和所需资源。有三种层次的进度计划(详细程度由低到高)

里程碑图 给用户看的

横道图,甘特图 给领导层汇报

项目进度网络图

制定进度计划—输出:项目日历(P220)
项目日历:规定可以开展进度活动的可用工作日和工作班次,它把可用于开展进度活动的时间段与不可用的时间段区分开来。
项目进度管理过程之六“控制进度”(监控过程组)P222
控制进度:监督项目状态,更新项目进展,管理进度基准变更的过程。
本过程的作用:整个项目期间保持对进度基准的维护。
重点
- 进度管理计划中无进度
- 定义活动的输入、工具和输出
- 排列活动顺序的工具和输出
- 估算活动持续时间应该由谁来估
- 估算活动持续时间的工具
- 制定进度计划的工具和输出
- 注意总浮动时间和自由浮动时间、赶工和快速跟进、资源平衡和资源平滑各自的区别
- 如果进度延期,优先采取纠正措施(进度压缩)来维护基准
几个注意点
如果在执行过程中发现某个活动的总浮动时间为负,极有可能该活动是关键活动,而且已经延期
如果题目中体现了时间要缩短,需要压缩工期,选择进度压缩(赶工或者快速跟进)
如果题目中体现了资源负荷大,需要平摊负荷,选择资源优化(资源平衡或资源平滑)
关键路径上压工期,非关键路径上抽资源
进度落后,产生进度偏差,优先考虑用纠正措施压缩进度(赶工或快速跟进);
如果实在无法符合进度,不得已的情况下,再考虑通过变更流程缩减范围或延长进度。
最后
以上就是负责方盒最近收集整理的关于PMP学习笔记 第6章 项目进度管理第6章 项目进度管理重点的全部内容,更多相关PMP学习笔记内容请搜索靠谱客的其他文章。
发表评论 取消回复