-
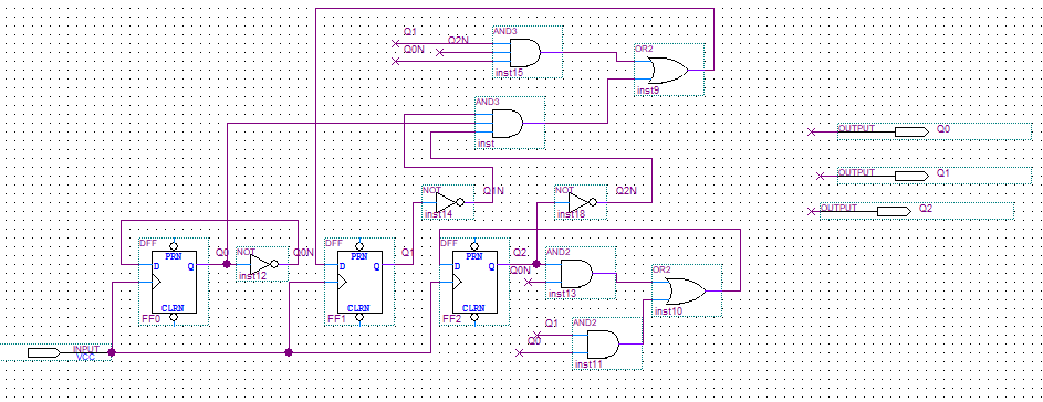
D触发器设计的模6计数器
-
设计思路从000计数到101,并用卡诺图进行化简,没有输出为摩尔型

-
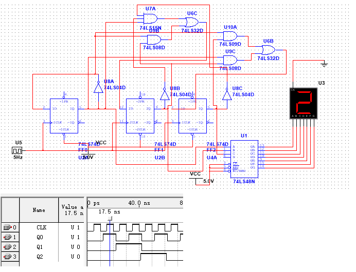
用quartus仿真看波形

-
-
BCD译码
- 选择74LS48芯片,将D触发器输出Q2Q1Q0对应接到输入管脚CBA
- 输出一一对应连接到七段数码管的管脚上
-
数码管显示
- 48输出高有效故选择共阴极数码管CK,公共端连接到地
-
CLK信号调用
DIGITAL_CLOCK
-
完成后总示意图

-
multisim14文件
https://wws.lanzous.com/iG6x3j7sdeb
最后
以上就是幸福母鸡最近收集整理的关于multisim仿真D触发器设计的模六计数器并在数码管显示0-5的全部内容,更多相关multisim仿真D触发器设计内容请搜索靠谱客的其他文章。
本图文内容来源于网友提供,作为学习参考使用,或来自网络收集整理,版权属于原作者所有。
发表评论 取消回复