-
最开始调用的是7474,但quartus里展现的是集成的芯片管脚而非课本上D触发器的样子。我试着用单片的JK触发器7473仿真也出来了结果,总感觉不太直观,在一番搜索后终于明白如何调用D触发器——直接搜
DFF,它在另一个库里面。 -
这些器件设计的还是不太行,没有Q反端,必要时候还是得调用芯片,或者在Q端接反相器。下图是点进去看7473o的内部构造。

-
原理分析,摘自西电数电慕课


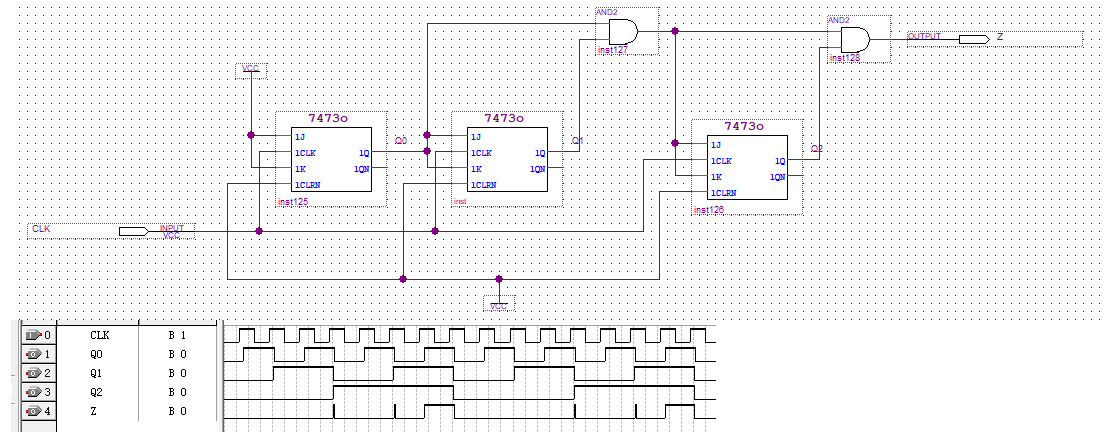
环型计数器
- 根据求解的基本步骤画出状态转移图,仿真波形和分析波形一致,仅展现循环的部分

- 老师在EWB的仿真中加了灯泡,可以看见灯泡依次亮起,有流水灯内味了。
有机会我用FPGA实现一遍。加入灯泡确实可以非常形象的展示 - 在杨聪锟老师的课程上可以看见类似的例子

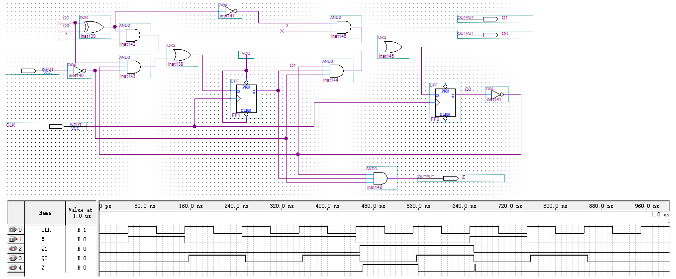
序列码检测电路
-
复杂电路对着表达式(激励和输出函数)连一遍而不是照着电路图连一遍

-
仿真参数设置时间1us,间隔100ns。因为两根线的之间的距离是10ns,这样在50ns处方便拉框设置参数。发现那个inst双击是可以修改名称为D0

- 输入串行数据,波形图输出正确

- 我课本上的一道课后例题,当年交作业时都是抄答案的。波形图输入错误

- 可以看出来用quartus还可以帮忙写作业

- 这篇文章写得很乱,主要想分析一下quartus可以仿几个触发器级联这样的时序电路,而这在数电里也可以算比较难的题目了
最后
以上就是洁净学姐最近收集整理的关于quartus仿真13:D触发器和JK触发器环型计数器序列码检测电路的全部内容,更多相关quartus仿真13内容请搜索靠谱客的其他文章。
本图文内容来源于网友提供,作为学习参考使用,或来自网络收集整理,版权属于原作者所有。
发表评论 取消回复