74ls190介绍
本文均基于74ls190十进制计数器构成多进制电路。
74ls190真值表如下图所示:

构造原理


若我想接三进制,则将Q0,Q1接至R0,R1端,当计数到0011时Q1Q0全为1即R0R1端全为1,计数器清零重新开始计数,则可构成三进制计数器。
二进制
74ls190内部设定好了,直接在14口放入脉冲即可。

三进制
到0011时清零

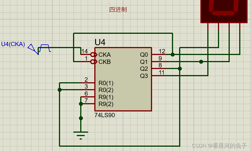
四进制
到0100时清零

五进制
74ls190内部设定好了,直接在1口放入脉冲即可。

六进制
到0110时清零

七进制
到0111时清零,这个需要添加与门

八进制

九进制

十进制

下载链接中有我仿真的proteus文件可自行下载
二~十进制计数器proteus仿真
最后
以上就是深情康乃馨最近收集整理的关于二~十进制计数器仿真原理(基于proteus)的全部内容,更多相关二~十进制计数器仿真原理(基于proteus)内容请搜索靠谱客的其他文章。
本图文内容来源于网友提供,作为学习参考使用,或来自网络收集整理,版权属于原作者所有。
发表评论 取消回复