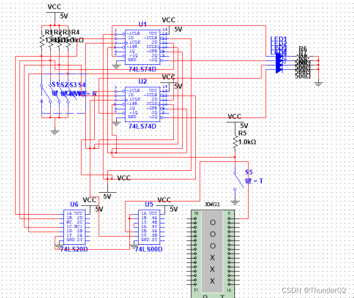
D触发器和与非门设计智力竞赛4人抢答电路,设有4个开关(S0~S3),另有4个指示灯,第一抢答者(第一个按下开关时)所对应的指示灯亮,其它三个开关任一个再按下时,其它三个指示灯也不会亮。
逻辑图

在抢答前,四人都处于高电位,抢答时按下按键,转化为低电位,产生下降沿脉冲信号,D触发器输出改变,指示灯亮。由于输入端被锁定,所有D触发器输出不再改变,所以只会有一盏灯亮。

74LS000四2输入与非门 一片
74LS020双四输入与非门 一片
74LS74双上升沿D触发器 两片
仿真链接:D触发器竞赛4人抢答电路multisim-单片机文档类资源-CSDN下载
最后
以上就是甜美斑马最近收集整理的关于D触发器竞赛4人抢答电路的全部内容,更多相关D触发器竞赛4人抢答电路内容请搜索靠谱客的其他文章。
本图文内容来源于网友提供,作为学习参考使用,或来自网络收集整理,版权属于原作者所有。
发表评论 取消回复