文章目录
- 步骤
- 建立模型
- 特征选择
- 预剪枝
- 预处理
- 训练
- 测试+评价模型
- 可视化
- 不同的criterion和max_depth训练决策树
- 结果
步骤
建立模型
class sklearn.tree.DecisionTreeClassifier(criterion=’gini’, splitter=’best’, max_depth=None, min_samples_split=2, min_samples_leaf=1, min_weight_fraction_leaf=0.0, max_features=None, random_state=None, max_leaf_nodes=None, min_impurity_decrease=0.0, min_impurity_split=None, class_weight=None, presort=False)
- 参数详解
- 比较重要的参数
- criterion:{‘gini’, ‘entropy’} 基尼系数和信息增益,特征选择要用
- max_depth:整数,预剪枝要用
特征选择
- 选择特征的算法主要有以下三种:
- ID3 (使用信息增益)
- C4.5(使用信息增益率)
- CART(使用gini系数)
- 在模型的
criterion参数中设定。'gini’是CART, 'entropy’是ID3
预剪枝
- 通过设定max_depth实现。max_depth表示决策树的最大层数。太大容易过拟合,太小容易欠拟合。
预处理
- 主要是看有没有缺失值、异常值;
- 还需要把分类变量转化为数值变量(分类变量不能是字符串)
import pandas as pd
# 数据
path = "../Data/classify.csv"
rawdata = pd.read_csv(path)
X = rawdata.iloc[:,:13]
Y = rawdata.iloc[:,14] # {”A":0,"B":1,"C":2}
Y = pd.Categorical(Y).codes # ABC变成123
训练
from sklearn.model_selection import train_test_split
from sklearn.tree import DecisionTreeClassifier, export_graphviz
# 训练集和测试集
x_train, x_test, y_train, y_test =
train_test_split(X, Y, test_size=0.3)
# 训练
tree = DecisionTreeClassifier(random_state=1, criterion="gini", max_depth=5)
tree.fit(x_train, y_train)
测试+评价模型
- 分类模型,一般采用准确率和召回率评价性能的好坏。这里采用模型自带的score,给出的是准确率。
acu_test = tree.score(x_test, y_test)
acu_train = tree.score(x_train, y_train)
可视化
- 决策树是可以可视化的。使用pydotplus和graphviz可视化。
import graphviz
import pydotplus
dot_data = export_graphviz(tree
, feature_names=X.columns
, class_names=["A", "B", "C"]
, filled=True
, rounded=True
)
graph = pydotplus.graph_from_dot_data(dot_data)
graph.write_pdf(path)
注意需要提前安装pydotplus和graphviz,graphviz还需要安装软件并配置好环境。
不同的criterion和max_depth训练决策树
- 待改进的代码
def tree_mdl(x_train, x_test, y_train, y_test, criterion, max_depth):
tree = DecisionTreeClassifier(random_state=1, criterion=criterion, max_depth=max_depth) # "entropy"
tree.fit(x_train, y_train)
acu_train = tree.score(x_train, y_train)
acu_test = tree.score(x_test, y_test)
dot_data = export_graphviz(tree
, feature_names=X.columns
, class_names=["A", "B", "C"]
, filled=True
, rounded=True
)
graph = pydotplus.graph_from_dot_data(dot_data)
graph.write_pdf("C:/Users/apple/Desktop/treegraph/tree-"+str(criterion)+"max" + str(max_depth) + ".pdf")
return acu_train, acu_test
def run_tree(test_size):
x_train, x_test, y_train, y_test =
train_test_split(X, Y, test_size=test_size)
result = {"criterion":[],
"max_depth":[],
"acu_train":[],
"acu_test":[]
}
for criterion in ["gini", "entropy"]:
acu_tr_lis = []
acu_te_lis = []
for max_depth in range(1,11):
acu_train, acu_test = tree_mdl(x_train, x_test, y_train, y_test, criterion, max_depth)
acu_tr_lis.append(acu_train)
acu_te_lis.append(acu_test)
result["criterion"].append(criterion)
result["max_depth"].append(max_depth)
result["acu_train"].append(acu_train)
result["acu_test"].append(acu_test)
plt.plot(range(1, 11), acu_tr_lis, "o-",label="acu-train")
plt.plot(range(1, 11), acu_te_lis, "*-",label="acu-test")
plt.xlabel("max_depth")
plt.ylabel("accuracy")
plt.title("Criterion = "+str(criterion))
plt.legend(["acu-train", "acu-test"])
plt.show()
return pd.DataFrame(result)
结果
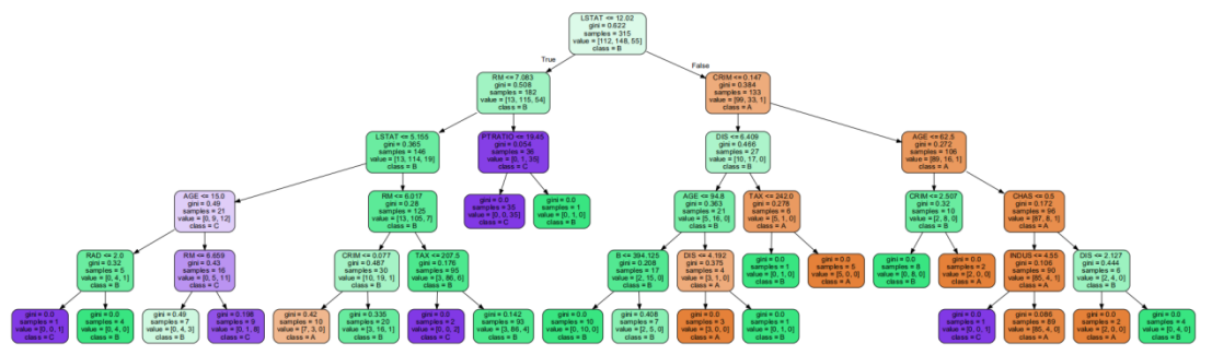
- criterion = “gini”不同决策树层数训练的结果:

- 随max_depth增大,对训练集的分类准确率不断上升,在测试集上的表现则先升后降。原因是过拟合。
- 最佳max_depth为5。构建的决策树为:

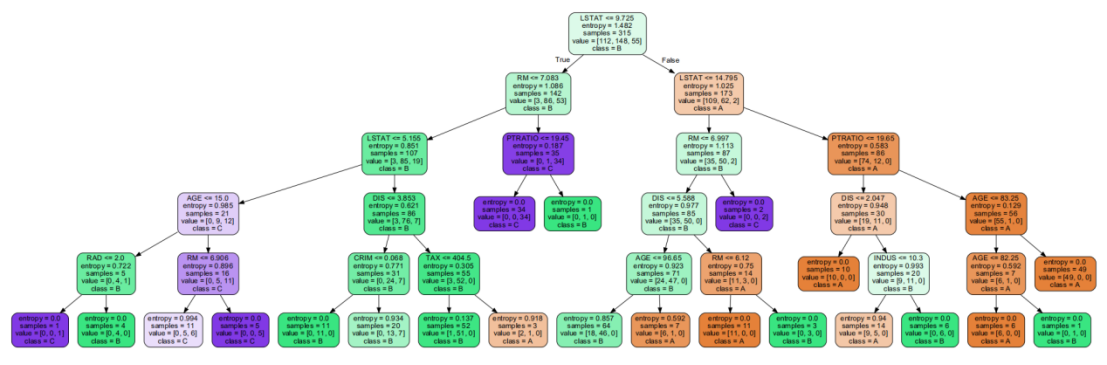
- criterion = “entropy”不同决策树层数训练的结果:

- 最佳max_depth为5时,构建的决策树为:

- 本例中criterion为"gini",max_depth为5时,构建的决策树预测准确率最高,可以达到85%以上。
最后
以上就是靓丽路人最近收集整理的关于sklearn决策树(Decision Tree)多分类问题步骤结果的全部内容,更多相关sklearn决策树(Decision内容请搜索靠谱客的其他文章。
本图文内容来源于网友提供,作为学习参考使用,或来自网络收集整理,版权属于原作者所有。
发表评论 取消回复