一、简介
LDO(low dropout regulator,低压差线性稳压器)。这是相对于传统的线性稳压器来说的。传统的线性稳压器,如78XX系列的芯片都要求输入电压要比输出电压至少高出2V~3V,否则就不能正常工作。但是在一些情况下,这样的条件显然是太苛刻了,如5V转3.3V,输入与输出之间的压差只有1.7v,显然这是不满足传统线性稳压器的工作条件的。针对这种情况,芯片制造商们才研发出了LDO类的电压转换芯片。

二、分类
-
PMOS LDO:
常见的LDO是由P管构成的,由于LDO效率比较低,因此一般不会走大电流。

-
NMOS LDO:
针对某些大电流低压差需求的场合,NMOS LDO应运而生。

-
传统PNP LDO:
正输出电压的LDO(低压降)稳压器通常使用功率晶体管(也称为传递设备)作为 PNP。这种晶体管允许饱和,所以稳压器可以有一个非常低的压降电压,通常为 200mV 左右。

-
传统NPN LDO:
使用 NPN 复合电源晶体管的传统线性稳压器的压降为 2V 左右。负输出 LDO 使用 NPN 作为它的传递设备,其运行模式与正输出 LDO 的 PNP设备类似。
三、工作原理
LDO=low dropout regulator,低压差+线性+稳压器。
- 低压差: 输出压降比较低,例如输入3.3V,输出可以达到3.2V。
- 线性: LDO内部的MOS管工作于线性电阻。
- 稳压器: 说明了LDO的用途是用来给电源稳压。
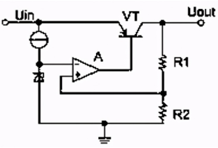
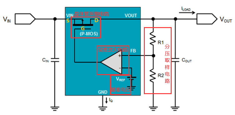
3.1 内部结构
以PMOS LDO为例:

LDO内部基本都是由4大部件构成,分别是分压取样电路、基准电压、误差放大电路和晶体管调整电路。
- 分压取样电路: 通过电阻R1和R2对输出电压进行采集;
- 基准电压: 通过bandgap(带隙电压基准)产生的,目的是为了温度变化对基准的影响小;
- 误差放大电路: 将采集的电压输入到比较器反向输入端,与正向输入端的基准电压(也就是期望输出的电压)进行比较,再将比较结果进行放大;
- 晶体管调整电路: 把这个放大后的信号输出到晶体管的控制极(也就是PMOS管的栅极或者PNP型三极管的基极),从而这个放大后的信号(电流)就可以控制晶体管的导通电压了,这就是一个负反馈调节回路。
3.2 负反馈流程
以PMOS LDO为例:

- 反馈回路
-
当输出电压 V o u t V_{out} Vout由于负载变化或其他原因电压下降时,两个串联分压电阻两端的电压也会下降,进而A点电压下降,A点的电位和基准电压 V R E F V_{REF} VREF电位相比较,误差放大器会减小它的输出,使得PMOS管G极电压下降,PMOS管 V S V_{S} VS电压不变,进而使得 ∣ V G S ∣ |V_{GS}| ∣VGS∣的压差增加(我们用Vgs和Vds的绝对值描述PMOS更直观), I S D I_{SD} ISD会增加,输出电流 I o u t I_{out} Iout增加就会使得输出电压 V o u t V_{out} Vout上升,完成一次反馈控制,使得 V o u t V_{out} Vout又回到正常电位。
过程如下: V o u t ↓ — — > V A ↓ — — > V G ↓ — — > I o u t ↑ — — > V o u t ↑ V_{out}↓——>V_{A}↓——>V_{G}↓——>I_{out}↑——>V_{out}↑ Vout↓——>VA↓——>VG↓——>Iout↑——>Vout↑ -
当输出电压 V o u t V_{out} Vout增大时,A点电压 V A V_{A} VA增大,放大器输出电压增加,PMOS管的G极电压 V G V_{G} VG增大, ∣ V G S ∣ |V_{GS}| ∣VGS∣减小,PMOS的输出电流 I S D I_{SD} ISD减小,输出电压 V o u t V_{out} Vout减小。
过程如下: V o u t ↑ — — > V A ↑ — — > V G ↑ — — I > o u t ↓ — — > V o u t ↓ V_{out}↑——>V_{A}↑——>V_{G}↑——I>_{out}↓——>V_{out}↓ Vout↑——>VA↑——>VG↑——I>out↓——>Vout↓
- PMOS驱动的反馈
-
上面的描述中有两个地方格外介绍下,其一是,当 V A V_{A} VA小于 V R E F V_{REF} VREF时,G点的电位就会减小,通俗点理解,运算放大器总是倾向于使得正(+)负(-)输入端的电压相等,因此,当 V A V_{A} VA小于 V R E F V_{REF} VREF时,运放就会减小输出。
-
另一点是,G电位下降后为什么 I o u t I_{out} Iout就上升呢?这就涉及到PMOS工作状态,下图是PMOS的输出特性曲线,或者叫做伏安特性曲线,是PMOS本身的一个特性,根据G、D、S电压不同,MOS会工作在不同的区域,即可变电阻区,饱和区(恒流区),截至区。LDO中的MOS是工作在恒流区的。
顺着下图绿色箭头指示方向 ∣ V G S ∣ |V_{GS}| ∣VGS∣逐渐上升, I D I_{D} ID跟着 ∣ V G S ∣ |V_{GS}| ∣VGS∣上升而上升,而这段区域内不管 V D S V_{DS} VDS怎么变换 I D I_{D} ID基本不变,换句话说,恒流区内, I D I_{D} ID只受 ∣ V G S ∣ |V_{GS}| ∣VGS∣控制,因此基于MOS的放大器有时也被叫做跨导放大器。这就是PMOS LDO工作原理的核心部分。

LDO工作原理就一句话:通过运放调节P-MOS的输出。
四、主要参数
-
输入输出压差(Dropout Voltage):
对于LDO来说,输入电压是高于输出电压的,但是两者压差一般都是很小,LDO的输入电流几乎等于输出电流,因此压差越大,效率越低(本身吃掉了很多能量电流×晶体管压降),压差越小,LDO电压转换效率越高以及能量损耗越小。压差( V D R O P O U T V_{DROPOUT} VDROPOUT)是指输入电压进一步下降而造成 LDO 不再能进行调节时的输入至输出电压差。在压差区域内,调整元件作用类似于电阻,阻值等于漏极至源极导通电阻( R D S O N RDS_{ON} RDSON)。
压差用 R D S O N RDS_{ON} RDSON和负载电流表示为:
V D R O P O U T = I L O A D × R D S O N V_{DROPOUT} = I_{LOAD}×RDS_{ON} VDROPOUT=ILOAD×RDSON

-
电源抑制比(PSRR):
LDO的 PSRR数据是用来量化LDO对不同频率的输入电源纹波的抑制能力的,它反映了LDO不受噪声和电压波动、保持输出电压稳定的能力。在特定频段内,PSRR越大越好。100K到1MHz内的PSRR非常重要,这个是DCDC的噪声频率范围,LDO经常作为DCDC的下一级,要有能力滤除来自DCDC的大量噪声。
在ADC,DAC,Camera的AVDD供电上,我们要选择PSRR大于80dB(@100Hz)的LDO。LDO的环路控制往往是确定电源抑制性能的主要因素,同时大容量,低ESR的电容对电源一直也非常有用,建议选择陶瓷电容。
PSRR与频率有关,LDO的规格书一般会给出几个频点的PSRR值。

-
噪声(Noise):
不同于PSRR,噪声是指LDO自身产生的噪声信号,低噪声的LDO稳压芯片可以很好的降低LDO产生的额外噪声,输出的电压更纯净,噪声一般计算出的值是有效值(rms),也可以用peak to peak来分析。如下是某LDO的噪声水平,通常在uV级别。

LDO输出噪声的另一种表示方式是噪声频谱密度。只有高精度,低噪声电路上才需要关注这个参数。
-
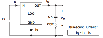
静态电流(Iq):
静态电流(Quiescent Current)是外部负载电流为0时,LDO内部电路供电所需的电流。内部电路包括带隙基准电压源、误差放大器、输出分压器以及过流和过温检测电路。这个电流经过从LDO的GND流出。

在一些电池供电低功耗场景下,要考虑LDO本身自身消耗的静态电流。休眠阶段的电源消耗成为影响电池寿命的关键因素。要想最大限度地降低睡眠期间的功率消耗,选择具有极低静态电流的器件就是必须的。一般LDO芯片的静态电流的大小与芯片的其他性能成反关系,如低噪声,高电源电压抑制比,动态性能好的LDO静态电流都偏大一些。低IQ的LDO做的好的话<100nA。
五、和DCDC区别
-
LDO外围器件少,电路简单,成本低,通常只需要一两个旁路电容;
DC-DC外围器件多,电路复杂,成本高; -
LDO负载响应快,输出纹波小;
DC-DC负载响应比LDO慢,输出纹波大; -
LDO效率低,输入输出压差不能太大;
DC-DC效率高,输入电压范围宽泛; -
LDO只能降压;
DC-DC支持降压和升压; -
LDO和DC-DC的静态电流都小,根据具体的芯片来看;
LDO输出电流有限,最高可能就几A,且达到最高输出和输入输出电压都有关系;
DC-DC输出电流高,功率大; -
LDO噪声小;
DC-DC开关噪声大,为了提高开关DC-DC的精度,很多应用会在DC-DC后端接LDO; -
LDO分为可调和固定型;
DC-DC一般都是可调型,通过FB反馈电阻调节;
六、应用电路
6.1 ACDC电路
最常见的AC/DC电源,交流电源电压经变压器后,变换成所需要的电压,该电压经整流后变为直流电压。
在该电路中,低压差线性稳压器的作用是:在交流电源电压或负载变化时稳定输出电压,抑制纹波电压,消除电源产生的交流噪声。

6.2 蓄电池电路
各种蓄电池的工作电压都在一定范围内变化,为了保证蓄电池组输出恒定电压,通常都应当在电池组输出端接入低压差线性稳压器。
低压差线性稳压器的功率较低,因此可以延长蓄电池的使用寿命,同时,由于低压差线性稳压器的输出电压与输入电压接近,因此在蓄电池接近放电完毕时,仍可保证输出电压稳定。

6.3 开关性稳压电源电路
众所周知,开关性稳压电源的效率很高,但输出纹波电压较高,噪声较大,电压调整率等性能也较差,特别是对模拟电路供电时,将产生较大的影响。
在开关性稳压器输出端接入低压差线性稳压器,就可以实现有源滤波,而且也可大大提高输出电压的稳压精度,同时电源系统的效率也不会明显降低。

6.4 共电池电路
在某些应用中,比如无线电通信设备通常只有一足电池供电,但各部分电路常常采用互相隔离的不同电压,因此必须由多只稳压器供电。
为了节省共电池的电量,通常设备不工作时,都希望低压差线性稳压器工作于睡眠状态,为此,要求线性稳压器具有使能控制端。
有单组蓄电池供电的多路输出且具有通断控制功能的供电系统。

6.5 附加功能
-
通/断控制功能,允许使用机械开关、门电路或单片机来关断LDO的输出,使之进入低功耗的待机模式(亦称备用模式)。
-
输入电压反极性保护功能用来防止当输入电压极性接反时损坏LDO。
-
故障标记输出功能,当输出电压(或输入电压)低于规定阈值电压时,LDO能输出故障标记信号,微处理器在接收到此信号后,可及时完成数据存储等项工作。
-
瞬变电压保护功能,将LDO用于汽车电子设备时,需要对负载的瞬态变化(如突然卸载)进行保护,一旦输出端出现瞬变电压,立即将输出关断,等瞬变电压过去之后,又迅速恢复正常工作。
-
跟踪能力某些多路输出式LDO需要具有跟踪能力,其中一路或几路辅助输出电压能自动跟踪主输出电压的变化,并及时调整自己的输出电压值,以减小各路输出之间的相对变化量。
-
排序,所谓排序,就是在多个稳压电源构成的电源系统中,使每个稳压电源的输出都能按照规定的顺序接通或关断。
七、选取原则
-
电压类型:确定电路需要的电压类型是正电压还是负电压。正电压的器件较多,负电压的器件可以考虑LM2991(较多大公司使用)。
-
输入电压:稳压器输入端可以输入的电压范围(注意输入电压需要降额80%考虑)。
-
输出电压:稳压器输出端的输出电压值,不要选有ADJ功能的,这样节省器件,降低干扰。
-
输出电流:稳压器输出端的最大输出电流值(至少留25%裕量)。
-
压差:确定压差是否合适,一定要查看规格书上,对应最大电流的最小压差要求。
-
封装:单板PCB、结构尺寸和生产线对封装形式的要求。
-
线性调整率:稳压器输入变化对输出的影响,即在负载一定的情况下,输出电压变化量和输入电压变化量之比。线性调整率越小越好。
-
负载调整率:是指在给定负载变化下的输出电压的变化,这里的负载变化通常是从无负载到满负载。负载调整率越小越好。
-
电源纹波抑制比(PSRR):表示稳压器抑制由输入电压造成的输出电压波动的能力。线性调整率只有在直流电时才需要考虑,但是电源抑制比必须在宽频率范围上考虑。PSRR是一个用来描述输出信号受电源影响的参量,PSRR越大,输出信号受到电源的影响越小。如果用在低噪声场合,一定要选择高PSRR(80dB以上)的LDO,建议在80dB以上。
-
瞬态响应:表示负载电流突变时引起的输出电压的最大变化,它是输出电容及其等效串联电阻和旁路电容的函数。其中输出电容的作用是提高负载瞬态响应的能力,也起到了高频旁路的作用。
-
静态电流(Iq):又叫接地电流,是通路元件的偏流和驱动电流的组合,通常保持尽可能低的水平。静态电流越大,稳压器的效率越低。如果是电池供电,对续航要求很高,一定要选择Iq低的LDO。
-
最大耗散功率:为了确保LDO节点温度不至于过高而损坏,LDO都必须计算最大耗散功率。LDO的实际耗散功耗要小于最大耗散功率,否则可能损坏LDO芯片。
-
输出电容以及ESR值:如果器件对输出电容以及ESR有特殊要求,考虑公司现有器件是否满足要求(几乎每一家的LDO,CIN和COUT都要求1uF以上,ESR越低越好,最好小于100mΩ,但也不能太小,低于几个mΩ也可能使LDO工作不稳定)。
• 由 Leung 写于 2021 年 10 月 28 日
• 参考:电源系列1:LDO 基本 原理(一)
挑选线性稳压器 (LDO)
电源系统优化设计,低压差稳压器(LDO)如何选型?
彻底弄明白LDO
LDO选型参考(原理、参数)
LDO和DC-DC有什么不同?
这篇文章把DC-DC和LDO的原理和区别,抓透了!
最后
以上就是敏感口红最近收集整理的关于电子电路学习笔记(14)——LDO(低压差线性稳压器)一、简介二、分类三、工作原理四、主要参数五、和DCDC区别六、应用电路七、选取原则的全部内容,更多相关电子电路学习笔记(14)——LDO(低压差线性稳压器)一、简介二、分类三、工作原理四、主要参数五、和DCDC区别六、应用电路七、选取原则内容请搜索靠谱客的其他文章。
发表评论 取消回复