文章目录
- 1.设计任务分析
- 1.1设计目的
- 1.2设计背景
- 2.设计方案论证
- 2.1方案设计
- 2.2工作原理
- 总体系统设计
- 3.1 硬件系统设计
- 3.1.1温度测量电路
- 3.1.2信号放大电路
- 3.1.3 A/D转换电路
- 3.1.4数据处理电路
- 3.1.5显示电路
- 3.2软件系统设计
- 4.电路仿真与调试
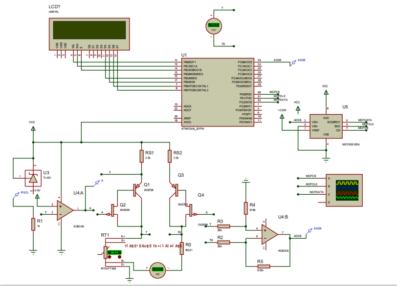
- 4.1整体电路
- 5.误差与精度分析
- 参考文献
1.设计任务分析
1.1设计目的
设计Pt100铂电阻测量温度的电路,温度测量范围是0-100摄氏度,要求LCD显示。画出电路图,标注元器件参数,简单说明测量原理和调节方式。
1.2设计背景
温度是表征物体冷热程度的物理量,在工业生产、生活应用和科学研究中是一个非常重要的参数。在工业控制过程中需要对控制对象进行温度监测,防止控制对象由于温度过高而损坏,因此温度的实时监测就显得更加重要。对温度的实时监测有利于对控制对象的及时检查、保护,并及时调整温度的高低。
根据控制系统设计要求的不同,温度监测系统的设计也有所变化,有采用集成芯片的,也有采用恒流源器件和恒压源器件的。因铂热电阻具有测量范围大,稳定性好,示值复现性高和耐氧化等优点,测温系统系统常采用Pt100铂热电阻作为温度感测元件,进行温度传感器的设计与实现。在设计中,将电压信号转换为标准的电流信号,既省去昂贵的补偿导线,又提高了信号长距离传送过程中的抗干扰能力。
温度计是工农业生产及科学研究中最常用的测量仪表。随着时代的进步和发展,数字温度计得到了迅速的发展。数字温度计的优点是准确度高,不易误读,分辨率高,特别是在测量小的温度变化时比较准确。人们对它的要求越来越高,要为现代人工作、科研、生活、提供更好的更方便的设施就需要从数字化技术入手,一切向着数字化控制,智能化控制方向发展。
2.设计方案论证
2.1方案设计
根据要求,本设计的测温模拟电路使用热电阻Pt100温度传感器利用其感温效应,热电阻随环境温度的变化而变化,在电路图中将电阻值的变化转换成电压的变化,再将电压值作为输入信号输入至AD转换器中进行模拟信号到数字信号的转换,其输出端接单片机,向单片机内依据公式写入源程序,将被测温度在显示器上显示出来:
测量温度范围0℃~100℃;
分辨率为0.1℃;
LCD数码直读显示。
本设计系统包括了温度测量单元,信号处理单元,A/D 转换模块,数据处理与控制模块,温度显示五个部分。
系统结构图如图2-1所示:

2.2工作原理
本题目使用铂热电阻PT100,其阻值会随着温度的变化而改变。PT后的100即表示它在0℃时阻值为100欧姆,在100℃时它的阻值约为138. 5欧姆。厂家提供有PT100在各温度下电阻值值的分度表,在此可以近似取电阻变化率为0.3859/℃。向PT100输入稳恒电流,再通过A/D转换后测PT100两端电压,即得到PT100的电阻值,进而算出当前的温度值。

总体系统设计
3.1 硬件系统设计
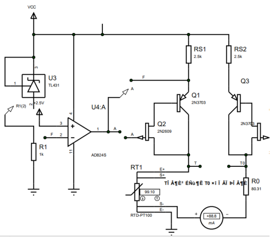
3.1.1温度测量电路
pt100是铂热电阻,它的阻值会随着温度的变化而改变,当PT100在0℃的时候它的阻值为100Ω,它的阻值会随着温度上升而成近似匀速的增长,
铂电阻的阻值随温度的变化而变化的计算公式:
(1) -200<t<0℃ Rt=R0[1+At+Btt+C(t-100)tt*t]
(2) 0≤t<850℃ Rt=R0(1+At+Bt2)
Rt为t℃时的电阻值,R0为0℃时的阻值。公式中的A,B,系数为实验测定。这里给出标准的DINIEC751系数:A=0. 00390802; B=-0. 000000580; C=0. 0000000000042735。
可见Pt100在常温0~ 100C之间变化时线性度非常好,其阻值表达式可近似简化为: RPt=100
(1+At),当温度变化1 ℃,Pt100阻值近似变化0.39欧。

上图左边电路包括TL431部分作为右边差分放大电路的精密稳压源,差分放大电路中T为温度采样端,T0是下限温度。
在此系统中,差分放大电路具有电路对称的特点,可以起到稳定工作点的作用,并且可以放大差模信号,抑制共模信号,这样可以抑制环境因素对电阻产生的影响,使整个系统更可靠。次差分放大电路两路电路流过电流相等,T0输出为基准电压,Pt100电阻阻值随温度改变而改变,T端为实时温度测量电压输出端,这样产生了电压差△U=(RT-80.3)mV (电路电流设定为恒定值1mA),T,T0接信号放大器两端,经过放大,模数转换,单片机对信号处理后,便可以显示被测温度。
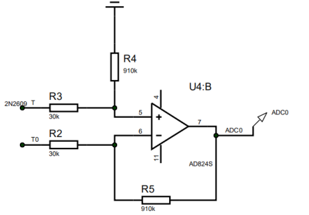
3.1.2信号放大电路
要求:量程100度、最小分辨率0.1度,则A=100/0.1=1000,因此至少需要10位ADC。
选用ADC工作电压为3.3V,则
则AD转换器能够识别的最小输入电压Vin min为
在0~ 100°C范围内,当温度变化1 ℃,Pt100阻值近似变化0.39Ω,则△V≈0.39mV;
由以上分析可以看出,如果信号不放大,A/D转换器将不能识别△V0.1。因此必须对测温电桥的输出电压放大,其最小放大倍数
A/D满负载时(输出FFFFH ),Vin max= VREF;当温度为100°C时,PT100的阻值RT≈138.5Ω,则有△V100=(138.5-80.3)mV=0.0582V。
则AD转换器能够识别的最小输入电压Vin min为
因此,调理电路总的电压放大倍数Au应满足8.3<Au<56.7,实际应用中。考虑到放大电路的稳定性,综合各方面的因素,取信号放大电路总的电压放大倍数Au=31。
根据放大倍数公式,

3.1.3 A/D转换电路
MCP355X器件是2.7V至5.5V低功耗,22位Δ-ΣA/ D转换器。器件提供输出噪声低至2.5μVrms,总不可调整误差小于10 ppm。该系列表现出小于6 ppm的积分非线性(INL)误差,3μV失调误差和2 ppm满量程误差.MCP355X器件提供高电平对于执行压力,温度和湿度等传感器测量的应用,其精度和低噪声性能。内置振荡器和高过采样率,高精度应用所需的外部元件极少。全差分模拟输入使其兼容MCP355X器件工作温度范围为-40°C至+ 125°C,采用节省空间的8引脚MSOP和SOIC封装。

3.1.4数据处理电路
通过ATmega8单片机对MCP3551处理后的数据进行分析计算以用作输出。具体电路图如图3-5数据处理电路:
3.1.5显示电路
LM016L液晶模块采用HD44780控制器,hd44780 具有简单而功能较强的指令集,可以实现字符移动,闪烁等功能,LM016L与单片机MCU通讯可采用8位或4位并行传输两种方
式,hd44780控制器由两个8位寄存器,指令寄存器(IR)和数据寄存器(DR)忙标志(BF),显示数RAM (DDRAM),字符发生器ROMA (CGOROM)字符发生器RAM (CGRAM),地址计数器RAM(AC)。IR用于寄存指令码,只能写入不能读出,DR用于寄存数据,数据由内部操作自动写入DDRAM和CGRAM,或者暂存从DDRAM和CGRAM读出的数据,BF为1时,液晶模块处于内部模式,不响应外部操作指令和接受数据,DDTAM用来存储显示的字符,能存储80个字符码,CGROM 由8位字符码生成57点阵字符160种和510点阵字符32种。
3.2软件系统设计

4.电路仿真与调试
4.1整体电路

5.误差与精度分析
由于PT100的阻值与温度并非纯线性关系,所以,本系统必然存在一定的误差。下面对本系统的误差进行分析。
有上面的仿真结果也可以看出,理论值和实际测得值存在一定误差,0℃时,电阻和测得温度与实际温度相吻合,但100℃时,电阻和测得温度与实际温度和理论电阻值存在一定误差,下表为根据仿真所得到的的0~100℃实际电阻与温度之间的对照表:
表一 实际电阻—温度对照表
RT(Ω) 100 103.95 107.87 111.78 115.68. 119.57
T(℃) 0 10 20 30 40 50
| RT(Ω) | 100 | 103.95 | 107.87 | 111.78 | 115.68 . | 119.57 |
|---|---|---|---|---|---|---|
| T(℃) | 0 | 10 | 20 | 30 | 40 | 50 |
| RT(Ω) | 123.45 | 127.31 | 131.17 | 135.02 | 138.83 | |
| T(℃) | 60 | 70 | 80 | 90 | 100 |
从上表可以看出,实际测量的值与理论值之间存在看一定的差距。造成这种差距的主要原因是计算理论阻值-温度关系时对值进行了近似处理,而之后的计算中同样存在大量近似处理。由此实际测量值和理论值之间存在着差距。另外,电路的连接中,各个电阻的阻值不全是完全符合设计要求,这种情况也会造成结果误差。
由表及在实际仿真过程中,本系统的最大误差为0.8℃(100℃时,有最大误差,在整个量程内此时累计误差达到最大),由于本系统的测量范围为0-100℃,所以,本系统的线性误差为0.008。.
参考文献
李醒飞.《测控电路》(第五版)[M].北京:机械工业出版社,2016.
费业泰.《误差理论与数据处理》[M].北京:机械工业出版社,2010.
最后
以上就是笑点低烤鸡最近收集整理的关于Pt100铂电阻测温电路设计——的全部内容,更多相关Pt100铂电阻测温电路设计——内容请搜索靠谱客的其他文章。
发表评论 取消回复