关注+星标公众号,不错过精彩内容

素材来源 | 网络
OTA升级已经不是什么新鲜事,现在大多数物联网终端设备,基本具备这个功能。
今天以AT32为例给大家分享一下OTA升级的详细流程。
概述
空中下载技术OTA(Over-the-Air Technology)是用户自己的程序在运行过程中对User Flash的部分区域进行烧写,目的是为了在产品发布后可以方便地通过预留的通信口,对产品中的固件程序进行更新升级。通常实现OTA功能时,即用户程序运行中作自身的更新操作,需要在设计固件程序时编写两个项目代码,第一个项目程序为Bootloader区域,第二个项目程序App代码为真正的功能代码,执行应用和升级。这两部分项目代码同时烧录在User Flash中。
图1. OTA代码执行流程

在上图所示流程中,MCU复位后,从0x08000004地址取出复位中断向量的地址,并跳转到复位中断服务程序,在运行完复位中断服务程序之后跳转到Bootloader的main函数,如图标号①所示;在执行完Bootloader以后(App代码为图中FLASH灰底部分App程序的复位中断向量起始地址为0x08000004+N+M),跳转至App程序的复位向量表,取出App程序的复位中断向量的地址,并跳转执行App程序的复位中断服务程序,随后跳转至App程序的main函数,如图标号②和③所示,同样main函数为一个死循环,并且注意到此时AT32的FLASH,在不同位置上,共有两个中断向量表。
在main函数执行过程中,如果CPU得到一个中断请求,PC指针仍强制跳转到地址0x08000004中断向量表处,而不是App程序的中断向量表,如图标号④所示;程序再根据我们设置的中断向量表偏移量,跳转到对应中断源新的中断服务程序中,如图标号⑤所示;在执行完中断服务程序后,程序返回main函数继续运行,如图标号⑥所示。
通过以上两个过程的分析,我们知道OTA程序必须满足两个要求:
1) App程序必须在Bootloader程序之后的某个偏移量为x的地址开始。
2) 必须将App程序的中断向量表相应的移动,移动的偏移量为x。
AT32 USART OTA 快速使用方法
硬件资源
文档中是用AT-START-AT32F403A实验板的硬件条件为例,OTA demo源代码还包括AT32其他型号,用户只需编译对应型号工程烧录于AT-START实验板运行即可。
1) 指示灯LED2/LED3/LED4
2) USART1(PA9/PA10)
3) AT-START实验板
软件资源
1) tool_release
● IAP_Programmer.exe,PC机tool,用于演示OTA升级流程
2) source_code
● Bootloader,Bootloader源程序,运行LED2闪烁
● App_led3_toggle,App1源程序,运行LED3闪烁
● App_led4_toggle,App2源程序,运行LED4闪烁
注:工程基于keil v5建立,若用户需要在其他编译环境上使用,请参考对应BSP目录AT32F403A_407_Firmware_Library_V2.x.xprojectat_start_f403atemplates中各种编译环境(例如IAR6/7/8,keil 4/5,eclipse_gcc)进行对应修改即可。
OTA Demo 使用
本文档描述了两种常用的OTA应用demo,template app和dual app,后面章节会分别介绍。
1) 打开Bootloader工程源程序,选择对应MCU型号的target编译后下载到实验板
2) 打开IAP_Programmer.exe
3) 选择正确的串口、APP下载地址和bin文档,点击Download下载,如下图
4) 观察LED2/3/4闪烁,LED2闪烁-Bootloader工作,LED3闪烁-App1工作,LED4闪烁-App2工作
图2. IAP demo上位机

Template app OTA程序设置
地址分布
图3. Flash地址分配

注:Bootloader区域最后一个扇区,用于存放防止升级过程出错(掉电等异常情况)的flag,用户编译修改Bootloader时,要保证不覆盖flag的地址。
执行流程
OTA分为Bootloader、App和Template三部分,应用在App中执行,Template仅作为新App固件数据的临时存放空间。程序执行整体流程框图如下:
图4. 程序执行流程

Bootloader project 设置
1) Keil设置
图5. Bootloader project中address 1在Keil设置

2) Bootloader源程序修改ota.h文件中
图6. Bootloader project中address 2在程序中设置

App project 设置
OTA demo提供了2个App程序供测试用,皆以address 2(0x800 4000)为起始地址。App1 LED3闪烁,App2 LED4闪烁。以App1为例,设计步骤如下:
1) Keil工程设置
图7. App project中address 2在Keil设置

2) App1源程序设置
图8. App project向量表偏移在程序中设置

3) 编译生成bin文件
通过User选项卡,设置编译后调用fromelf.exe,根据.axf文件生成.bin文件,用于OTA更新。通过以上3个步骤,我们就可以得到一个.bin的APP程序,通过Bootloader程序即可实现更新。
4) 开启debug app code功能
如果在设计App code过程中需要对App project进行单独调试,请按照以下操作。
● 先下载Bootloader工程
● 再调试App工程
Dual app OTA与程序设置
地址分布
图9. Flash地址分配

注:Bootloader区域最后2个扇区,用于存放App是否正常的flag,用户编译修改Bootloader时,要保证不覆盖flag的地址。
执行流程
OTA分为Bootloader、App1和App2三部分,应用在App1或App2中执行。程序执行整体流程框图如下:
图10. 程序执行流程

Bootloader project设置
3) Keil设置
图11. Bootloader project中address 1在Keil设置

4) Bootloader源程序修改ota.h文件中
图12. Bootloader project中address 2在程序中设置

App project设置
OTA demo提供了2个App程序供测试用,app_led3_toggle以0x800 4000为起始地址,app_led4_toggle以0x8080000为起始地址。App1 LED3闪烁,App2 LED4闪烁。以App1为例,设计步骤如下:
5) Keil工程设置
图13. App project中address 2在Keil设置

6) App1源程序设置
图14. App project向量表偏移在程序中设置

7) 编译生成bin文件
通过User选项卡,设置编译后调用fromelf.exe,根据.axf文件生成.bin文件,用于OTA更新。通过以上3个步骤,我们就可以得到一个.bin的APP程序,通过Bootloader程序即可实现更新。
8) 开启debug App code功能
如果在设计App code过程中需要对App project进行单独调试,请按照以下操作。
● 先下载Bootloader工程
● 再调试App工程
Bootloader/App与上位机串口通信协议
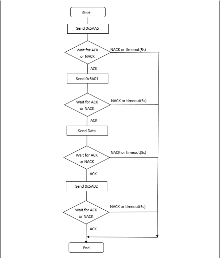
程序与上位机通信,接收固件升级数据,上位机端和嵌入式端通信协议如下:
1) 上位机通信协议
图15. 上位机通信协议

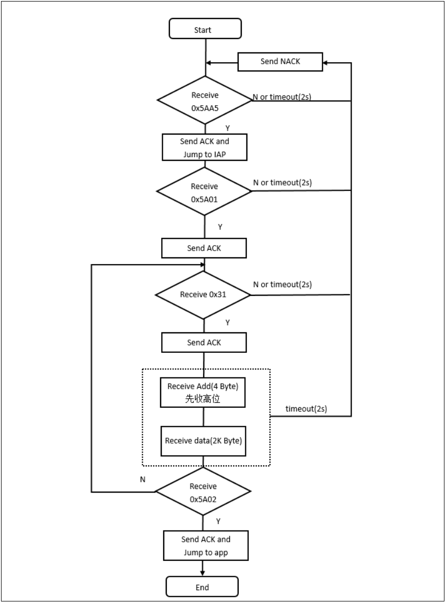
2) 嵌入式端下位机通信协议
图16. 下位机通信协议

注:ACK:0xCCDD
NACK:0xEEFF
Data:0x31+Addr+数据+chenksum(1byte)
Addr:4bytes,高位在前
Kbytes,下载数据,不足2K内容填充0xFF
Checksum:1byte,4bytes的Addr+2KBytes数据的校验和的低八位
------------ END ------------

●专栏《嵌入式工具》
●专栏《嵌入式开发》
●专栏《Keil教程》
●嵌入式专栏精选教程
关注公众号回复“加群”按规则加入技术交流群,回复“1024”查看更多内容。


点击“阅读原文”查看更多分享。
最后
以上就是昏睡钢笔最近收集整理的关于MCU通过UART实现OTA在线升级流程的全部内容,更多相关MCU通过UART实现OTA在线升级流程内容请搜索靠谱客的其他文章。
发表评论 取消回复