
本发明涉及物联网的技术领域,特别是DTU数据采集的技术领域。
背景技术:
联网是一种新兴的概念,要实现物联网需要大量的数据进行支持,这就不可避免的需要对各种数据接收、发送、处理。现有的数据采集方式较为麻烦,不利于数据的及时采集和处理。
技术实现要素:
本发明的目的就是解决现有技术中的问题,提出一种物联网用DTU数据采集方法,能够使数据采集变得较为方便。
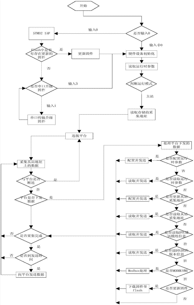
为实现上述目的,本发明提出了一种物联网用DTU数据采集方法,其基于可相互传输数据的主站和从站,包括以下步骤:
A)启动系统:将系统启动,判断是否需要进行在线程序更新,若需要进行更新则进行程序更新;
B)硬件设备初始化:系统启动成功后进行硬件设备初始化;
C)判断运行模式:硬件设备初始化成功后读取运行时参数,参数读取成功后判断运行模式,运行模式为主站模式、从站模式和穿透模式中的一种,运行模式判断后连接连接平台,其中主站模式在连接连接平台前会读取存储的采集地址;D)主站数据采集:主站模式下主站在未与连接平台连接成功时不断尝试连接连接平台直至连接成功,连接成功后判断平台是否下发从站地址上的数据,若为“否”则判断是否完成该次信息采集,若为“是”则进行平台下发数据处理,处理完成后判断是否完成该次信息采集&#x
最后
以上就是阳光耳机最近收集整理的关于java dtu 采集程序_一种物联网用DTU数据采集方法与流程的全部内容,更多相关java内容请搜索靠谱客的其他文章。
本图文内容来源于网友提供,作为学习参考使用,或来自网络收集整理,版权属于原作者所有。
发表评论 取消回复