Toggle navigation
首页
博客
下载
AI
科技
互联网
会员
中心
会员中心
发布资讯
发布博文
发布资源
首页
文章中心
微电子专业笔记
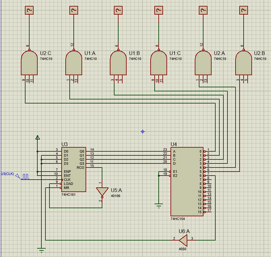
使用74hc161和74hc154构成的流水灯控制电路
280 阅读
0 评论
185 点赞
我是
靠谱客
的博主
文艺水壶
,这篇文章主要介绍
使用74hc161和74hc154构成的流水灯控制电路
,现在分享给大家,希望可以做个参考。
最后
以上就是
文艺水壶
最近收集整理的关于
使用74hc161和74hc154构成的流水灯控制电路
的全部内容,更多相关
使用74hc161和74hc154构成
内容请搜索靠谱客的其他文章。
本图文内容来源于网友提供,作为学习参考使用,或来自网络收集整理,版权属于原作者所有。
点赞(
185
)
本文分类:
微电子专业笔记
浏览次数:
280
次浏览
发布日期:2023-06-02 11:59:01
本文链接:
https://www.kaopuke.com/article/k-p-k_14_ujogf2_12__7_kw.html
相关文章
利用74LS161计数器芯片分别实现模12,模20的计数器,并在QuartusⅡ上进行仿真
74HC163与74HC161 同步和异步计数器仿真示例
Java并发方面最为权威的人物:Doug Lea
74161功能表_74161引脚功能表
使用74hc161和74hc154构成的流水灯控制电路
EDA实验 整合74HC161和74HC4511
多模分频器——递减计数器设计(cadence)1.异步递减计数器2.同步计数器3.性能参数对比4.D触发器原理分析
libero soc 仿真74HC161
评论列表
共有
0
条评论
发表评论
取消回复
登录
注册新账号
立即
投稿
返回
顶部
发表评论 取消回复