这篇文章写得时间比较久,主要是左移右移太烦了,还有数据输出的顺序,状态转化的验证和化简都花了不少时间。194输出端口如何和选择器控制端相连搞晕了
- 产生
1100 0100 1110序列- 计数器74163模12(反馈清零)+逻辑关系74153

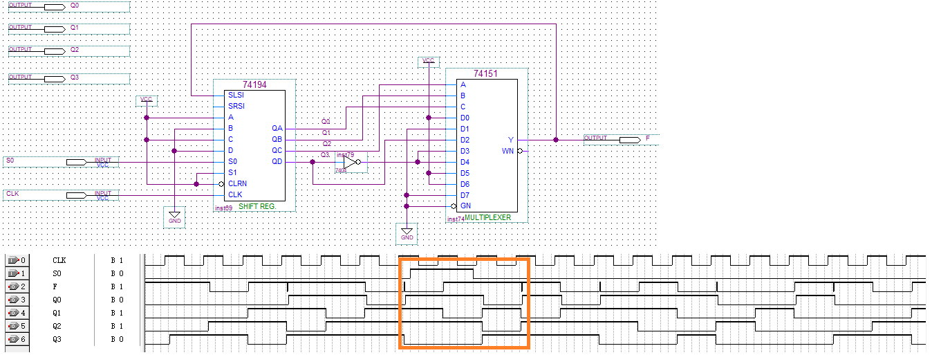
- 移位寄存器74194构成模12计数器,设置反馈方程LIN,预置控制关系S0和输出关系F

-
最大长度序列发生器,12个不一样的状态,左移位LIN移到QD。注意从下往上输出,同一个序列,不同相位。

-
验证第一种设计不具有自校正能力

-
修改后设计具有自校正能力

-
产生
0111 0100序列,选择右移输出方式

-
进行验证,S1输入脉冲后,将准备好数据传送至输出端口,F开始输出序列

-
利用计数器74193和8路数据选择器74151产生
0111 0100序列 -
多路选择器实现并行输入串行输出,把序列放在8位数据选择器的端口,74193构造模8计数器

最后
以上就是明亮彩虹最近收集整理的关于quartus仿真7:74194构建序列发生器的全部内容,更多相关quartus仿真7内容请搜索靠谱客的其他文章。
本图文内容来源于网友提供,作为学习参考使用,或来自网络收集整理,版权属于原作者所有。
发表评论 取消回复