一、D触发器
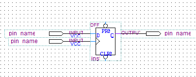
1.结构

2.工作原理
SD和RD接至基本RS触发器的输入端,它们分别是预置和清零端,低电平有效。当SD=1且RD=0时(SD的非为0,RD的非为1,即在两个控制端口分别从外部输入的电平值,原因是低电平有效),不论输入端D为何种状态,都会使Q=0,Q非=1,即触发器置0;当SD=0且RD=1(SD的非为1,RD的非为0)时,Q=1,Q非=0,触发器置1,SD和RD通常又称为直接置1和置0端。我们设它们均已加入了高电平,不影响电路的工作。
3.特征
①功能表

②方程

③时序图

二、D触发器原理图并仿真
1.新建工程

2.选择路径及项目名称等

3.选择芯片直接next到finish

4.


5.选择元器件


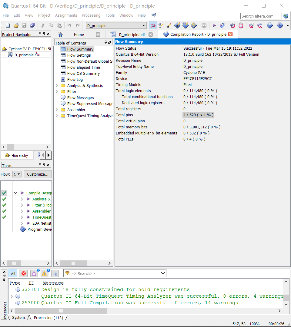
6.编译


7.选择新建文件,选择VWF文件

双击左边空白






三、调用D触发器仿真
1.重复之前的步骤


2.创建vwf文件并按照之前的步骤运行

四、verilog实现D触发器
1.创建新项目

2.写入代码并运行

3.编译之后也是波形仿真

最后
以上就是大气夕阳最近收集整理的关于Quartus-II 三种方式进行D触发器仿真的全部内容,更多相关Quartus-II内容请搜索靠谱客的其他文章。
本图文内容来源于网友提供,作为学习参考使用,或来自网络收集整理,版权属于原作者所有。
发表评论 取消回复