目录
创建绘图
在一幅图形中绘制多个数据集
指定线型和颜色
绘制线条和标记
将绘图添加到现有图形中
图窗窗口
在一幅图窗中显示多个绘图
控制轴
保存图窗
保存工作区数据
创建绘图
plot 函数具有不同的形式,具体取决于输入参数。
-
如果
y是向量,plot(y)会生成y元素与y元素索引的分段线图。 -
如果有两个向量被指定为参数,
plot(x,y)会生成y对x的图形。
使用冒号运算符创建从 0 至 2π 的 x 值向量,计算这些值的正弦,并绘制结果。
x = 0:pi/100:2*pi;
y = sin(x);
plot(x,y)

添加轴标签和标题。xlabel 函数中的字符 pi 用于创建符号 π。title 函数中的 FontSize 属性用于增大标题所用的文本大小。
xlabel('x = 0:2pi')
ylabel('Sine of x')
title('Plot of the Sine Function','FontSize',12)

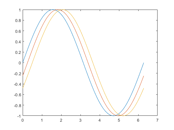
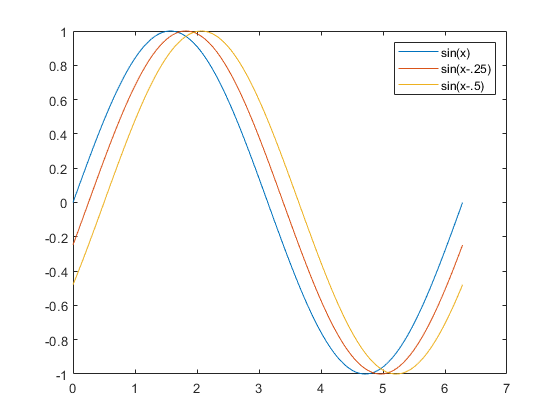
在一幅图形中绘制多个数据集
通过调用一次 plot,多个 x-y 对组参数会创建多幅图形。MATLAB® 对每条线使用不同的颜色。
例如,下列语句绘制 x 的三个相关函数:
x = 0:pi/100:2*pi;
y = sin(x);
y2 = sin(x-.25);
y3 = sin(x-.5);
plot(x,y,x,y2,x,y3)

legend 函数提供了一种标识各条线的简单方法:
legend('sin(x)','sin(x-.25)','sin(x-.5)')

指定线型和颜色
使用 plot 命令绘制数据时,可以指定颜色、线型和标记(例如加号或圆圈):
plot(x,y,'color_style_marker')
color_style_marker 包含一至四个字符(包括在单引号中),这些字符根据颜色、线型和标记类型构造而成。例如,
plot(x,y,'r:+')
使用红色点线绘制数据,并在每个数据点处放置一个 + 标记。
color_style_marker 由下列元素的组合形式构成。
| 类型 | 值 | 含义 |
|---|---|---|
| 颜色 | 'c''m''y''r''g''b''w''k' | 青蓝 品红 黄 红 绿 蓝 白 黑 |
| 线型 | '-''--'':''-.'无字符 | 实线 虚线 点线 点划线 没有线条 |
| 标记类型 | '+''o''*''x''s''d''^''v''>''<''p''h'无字符 | 加号 空心圆 星号 字母 x 空心正方形 空心菱形 空心上三角 空心下三角 空心右三角 空心左三角 空心五角形 空心六角形 无标记 |
绘制线条和标记
如果指定标记类型,但未指定线型,MATLAB® 仅使用标记创建图形,而不会创建线条。例如,
plot(x,y,'ks')
在每个数据点绘制黑色正方形,但不会使用线条连接标记。
语句
plot(x,y,'r:+')
绘制红色点线,并在每个数据点处放置加号标记。
将绘图添加到现有图形中
hold 命令用于将绘图添加到现有图形中。当键入
hold on
时,MATLAB 不会在您发出其他绘图命令时替换现有图形。MATLAB 而会将新图形与当前图形合并在一起。
例如,下列语句首先创建 peaks 函数的曲面图,然后叠加同一函数的等高线图:
[x,y,z] = peaks;
% Create surface plot
surf(x,y,z)
% Remove edge lines a smooth colors
shading interp
% Hold the current graph
hold on
% Add the contour graph to the pcolor graph
contour3(x,y,z,20,'k')
% Return to default
hold off

图窗窗口
如果尚未创建图窗窗口,绘图函数会自动打开一个新的图窗窗口。如果打开了多个图窗窗口,MATLAB 将使用指定为“当前图窗”(通常为上次使用的图窗)的图窗窗口。
要将现有图窗窗口设置为当前的图窗,请将指针放置在该窗口中并点击鼠标,或者也可以键入
figure(n)
其中 n 是图窗标题栏中的编号。
要打开新的图窗窗口并将其作为当前图窗,请键入
figure
清空图窗以便创建新绘图
如果某图窗已存在,大多数绘图命令会清除轴并使用此图窗创建新绘图。但是,这些命令不会重置图窗属性,例如,背景色或颜色图。如果已在以前的绘图中设置图窗属性,您可以先使用带有 reset 选项的 clf 命令。
clf reset
然后创建新绘图,以便将此图窗的属性恢复为其默认值。
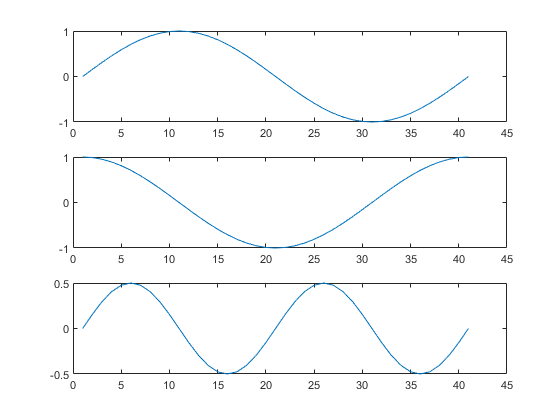
在一幅图窗中显示多个绘图
subplot 命令用于在同一窗口中显示多个绘图,或者在同一张纸上打印这些绘图。键入以下命令
subplot(m,n,p)
会将图窗窗口划分为由多个小子图组成的 m×n 矩阵,并选择第 p 个子图作为当前绘图。这些绘图沿图窗窗口的第一行进行编号,然后沿第二行进行编号,依此类推。例如,下列语句在图窗窗口的三个子区域中绘制数据:
x = 0:pi/20:2*pi;
subplot(3,1,1); plot(sin(x))
subplot(3,1,2); plot(cos(x))
subplot(3,1,3); plot(sin(x).*cos(x))

控制轴
axis 命令提供了许多用于设置图形的比例、方向和纵横比的选项。
自动改变坐标轴范围和刻度线
默认情况下,MATLAB 查找数据的最大值和最小值,并选择坐标轴范围来覆盖此范围。MATLAB 选择范围和轴刻度线值,以便生成可清楚地显示数据的图形。但是,您可以使用 axis 或 xlim、ylim 与 zlim 函数来设置您自己的范围。
设置坐标轴范围
axis 命令用于指定您自己的极限:
axis([xmin xmax ymin ymax])
或者对于三维图形,
axis([xmin xmax ymin ymax zmin zmax])
请使用命令
axis auto
重新启用自动极限选择。
设置轴纵横比
axis 命令还可用于指定多种预定义模式。例如,
axis square
使 x 轴和 y 轴的长度相同。
axis equal
使 x 轴和 y 轴上的各个刻度线增量的长度相同。这意味着
plot(exp(1i*(0:pi/10:2*pi)))
(后跟 axis square 或 axis equal)会将椭圆形转变为正圆:
axis auto normal
将轴比例恢复为其默认的自动模式。
设置轴可见性
使用 axis 命令可以显示或隐藏轴。
axis on
显示轴。这是默认设置。
axis off
隐藏轴。
设置网格线
grid 命令启用和禁用网格线。语句
grid on启用网格线,而
grid off 再次禁用网格线
保存图窗
通过从文件菜单中选择保存来保存图窗。这会将图窗写入到文件,包括属性数据、图窗菜单、uicontrol 和所有注释(即整个窗口)。如果这个图窗以前未被保存过,另存为对话框则会出现。此对话框提供用于将图窗另存为 .fig 文件或将其导出为图形格式的选项。
如果以前保存过这个图窗,再次使用保存会以“静默”方式保存图窗,而另存为对话框不会出现。
要使用标准图形格式(例如,TIFF 或 JPG)保存图窗以便用于其他应用程序,请从文件菜单中选择另存为(如果需要其他控件,则选择导出设置)
也可通过以下命令行进行保存:
-
使用
savefig函数将图窗及其包含的图形对象保存为.fig文件。 -
使用包含任意选项的
saveas命令,以各种格式保存图窗。
加载图窗
您可以使用以下函数将图窗加载到 MATLAB:
-
使用
openfig函数加载保存为.fig文件的图窗。 -
使用
imread函数将标准图形文件(包括保存图窗)读入到 MATLAB 中。
生成 MATLAB 代码以便再建图窗
通过从图窗文件菜单中选择生成代码,可以生成用于再建图窗及其所包含的图形的 MATLAB 代码。如果您已使用绘图工具创建图形,并且希望使用相同或不同数据创建类似图形,此选项尤其有用。
保存工作区数据
通过从图窗文件菜单中选择将工作区另存为,可以保存工作区中的变量。使用图窗文件菜单中的导入数据项可以重新加载保存的数据。MATLAB 支持多种数据文件格式,包括 MATLAB 数据文件,该数据文件的扩展名为 .mat。
最后
以上就是舒适月光最近收集整理的关于MATLAB入门学习系列之基本绘图函数的全部内容,更多相关MATLAB入门学习系列之基本绘图函数内容请搜索靠谱客的其他文章。
发表评论 取消回复