前言:本篇博文开始,笔者将分享在学习高项中所收获的知识,第一篇博文我要归纳的笔记是在软考上午选择题和下午案例题都很重要的计算题类型中的进度类计算笔记。本篇博文主要用于学习和交流。归纳总结不仅是学习的重要方法,也是一种分享的途径,我在此希望与各位准项目经理共同努力,为早日实现人生理想而奋斗!
网络图计算总时差和自由时差:
1)从起点到终点最大长度为关键路径,关键路径上活动之和为总工期,关键路径上活动为关键活动
2)关键路径上活动总时差=自由时差=0
3)非关键路径上活动总时差=关键路径长度-经过这个活动最大非关键路径长度
4)非关键路径上活动紧后活动是关键活动,总时差=自由时差;紧后工作不是关键活动,自由时差=0;紧后工作有关键工作和非关键工作,自由时差=0,因为‘正向取大,反向取小’
PERT图类型题:在给出工程的最可能完工时间,最乐观完工时间和最悲观完工时间的基础上,计算工程的估算工期及标准差,或者计算工程在某时间段内完工的概率。
活动持续时间/期望值=(最乐观完工时间+4X最可能完工时间+最悲观完工时间)/6
持续时间标准差(方差)=(最乐观完工时间-最悲观完工时间)/6
算完工概率:需要记住3个数字68%,95%,99%,面积法解题。

单代号网络图和双代号网络图的区别:
前导图(PDM)/单代号网络图:
1)用节点表示活动,用箭线表示活动之间的关系
2)一项活动前的活动为紧前活动,后面的活动为紧后活动
3)活动之间可以表达四种依赖关系


箭线图(ADM)/双代号网络图:
1)用箭线表示活动,活动之间用节点连接
2)有虚活动

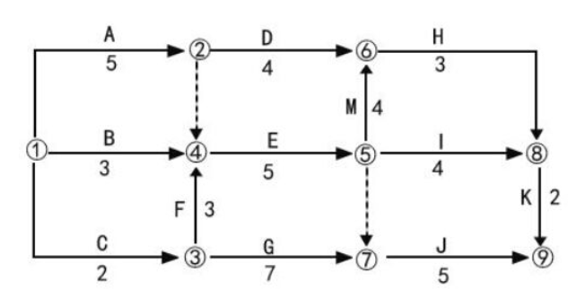
单代号网络图(六标时网络图)

最早开始时间(ES):某项活动能够开始的最早时间。
最早完成时间(EF):某项活动能够完成的最早时间。EF=ES+工期
最迟完成时间(LF):为了使项目按时完成,某项工作必须完成的最迟时间。
最迟开始时间(LS):为了使项目按时完成,某项工作必须开始的最迟时间。 LS=LF -工期
总时差=工序推迟开工而不会影响总工期的最大时间=LS-ES=LF-EF
自由时差=不影响紧后工作的最早开始时间的最大时间=min(紧后工作的ES)-EF
关键路径:所有从开始到结束的路径中,活动历时之和最大的路径。
总工期:关键路径的活动历时之和。

关键路径使项目中所有路径中最长的路径,一个项目可以有多个,并行的关键路径;关键路径的工期决定了整个项目的工期,任何关键路径上的终端元素的延迟在浮动时间为零或负数时将直接影响项目的预期完成时间。
在考试时,可能出现一些活动的变化导致关键路径变化的情况,需特别注意
关键路径越多,风险就越大,越难管理
关键路径上的总时差总是0或者负数,如果出现负数应该尽快解决,使之等于0
双代号网络图:

总时差:本工作的最迟开始-本工作的最早开始=本工作的最迟结束-本工作的最早结束
自由时差=min(紧后工作最早开始-本工作最早完成)
①关键工作的总时差=自由时差=0
②以关键节点为完成节点的工作的,总时差=自由时差(就是紧后活动是关键活动)
③工作的自由时差等于本工作与其紧后工作时间间隔的最小值;总时差等于本工作起至终点节点各条线路上波形线之和的最小值

双代号时标网络图

自由时差=min(波形线水平投影长度)=min(相邻工作时间间隔)
总时差=所有波形线加起来
无波形线的工作自由时差不一定等于0,也不一定是关键工作
现在讲一些有关缩短项目工期的方法
(1)赶工,投入更多的资源或增加工作时间,以缩短关键活动的工期;
(2)快速跟进,并行施工,以缩短关键路径的长度;
(3)使用高素质的资源或经验更丰富的人员;
(4)减小活动范围或降低活动要求;
(5)改进方法或技术,以提高生产效率;
(6)加强质量管理,及时发现问题;减少返工,从而缩短工期。
项目活动之间的依赖关系分为四种:强制性依赖关系,选择性依赖关系,外部依赖关系,内部依赖关系
接驳缓冲和项目缓冲:
项目缓冲是用来保证项目不因关键链的延误而影响项目完成;接驳缓冲是用来保证非关键活动影响活动的进行。
如果采取关键链法对该项目进行进度管理,则接驳缓冲应该设置在哪里?
项目缓冲放在最后一个活动后,项目完成前。
接驳缓冲放在非关键链与关键链的结合点。
资源优化技术:资源平衡和资源平滑
资源平衡:为了在资源需求与资源供给之间取得平衡,根据资源制约对开始日期和结束日期进行调整的一种技术。如果共享资源或关键资源只在特定时间可用,数量有限或被过度分配,就需要进行资源平衡。也可以为保持资源使用量处于均衡水平而进行资源平衡。资源平衡往往导致关键路径改变,通常是延长。
资源优化:对进度模型中的活动进行调整,从而使项目资源需求不超过预定的资源限制的一种技术。相对于资源平衡来说,**资源平滑不会改变项目关键路径,完工日期也不会延迟。也就是说,活动只在其自由和总浮动时间内延迟。**因此,资源平滑技术可能无法实现所有资源的优化
建模技术:假设情景分析和模拟
假设情景分析:假设情景分析使对各种情景进行评估,预测它们对项目目标的影响。假设情景分析就是对“如果情景A出现,情况会怎么样?”这样的问题进行分析。可以根据分析结果,评估并作出应对计划。
模拟:模拟技术基于多种不同的活动假设计算出多种可能的项目工期,以应对不确定性。
提前量和滞后量。该方法通过调整紧后活动的开始时间来编制一份切实可行的进度计划。提前量是在条件许可的情况下,提早开始紧后活动;而滞后量是在某些限制条件下,在紧前和紧后活动之间增加一段不需要工作或资源的自然时间。
进度压缩技术:赶工,快速跟进
本篇完,谢谢大家
最后
以上就是忧虑小懒虫最近收集整理的关于软考高项笔记(一):进度类计算的全部内容,更多相关软考高项笔记(一)内容请搜索靠谱客的其他文章。
发表评论 取消回复