一、LNA与一般放大器的区别
LNA低噪声放大器,顾名思义,它具有输入噪声低的特点。LNA一般用于射频接收机的前端,接收特定频率的小信号,通过放大后进入下一级混频。因此除了放大功能外,LNA有以下几点不同:
- 输入端含有50欧姆的源负载 R s R_s Rs,需要做输入匹配达到最大的输入功率传输效率
- 输出端含有50欧姆的负载 R L R_L RL,需要做输出匹配达到最大的输出功率传输效率
- 需要对特定频率做选择,内部有电容电感原件
- 噪声系数NF是重要指标
设计过程中碰到的难点主要有两个:一、如何确定电路的结构?二、如何调参数满足设计要求。
二、设计要求
LNA的工作频率为1.7~1.8GHz,工作电压2.7V,且满足:
| S11(dB) | S12(dB) | S21(dB) | S22(dB) | NF(dB) | IIP3(dBm) | current |
|---|---|---|---|---|---|---|
| <-10 | <-20 | >20 | <-10 | <2 | >-10 | <10mA |
current表示静态电流要小于10mA,S21就是我们常说的放大增益20dB=10倍。S12表示输出信号对输入信号的干扰,它要越小越好,称为反向隔离度。S11和S22分别为输入输出的反馈系数,也尽量越小越好。噪声系数是所有的输出噪声折合到等效输入噪声和源噪声的比值:
N
F
=
d
V
o
u
t
2
‾
A
2
1
4
k
T
R
s
<
2
d
B
=
1.585
NF=frac{overline{dV_{out}^2}}{A^2 }frac{1}{4kTR_s}<2dB=1.585
NF=A2dVout24kTRs1<2dB=1.585
最后是IIP3,表示3阶效应导致的输出功率和线性放大的输出功率相等时的输入功率,它要大于
−
10
d
B
m
=
1
m
W
×
1
0
−
10
/
10
=
0.1
m
W
-10dBm=1mW times 10^{-10/10}=0.1mW
−10dBm=1mW×10−10/10=0.1mW。IIP3越大,表示线性度越好。
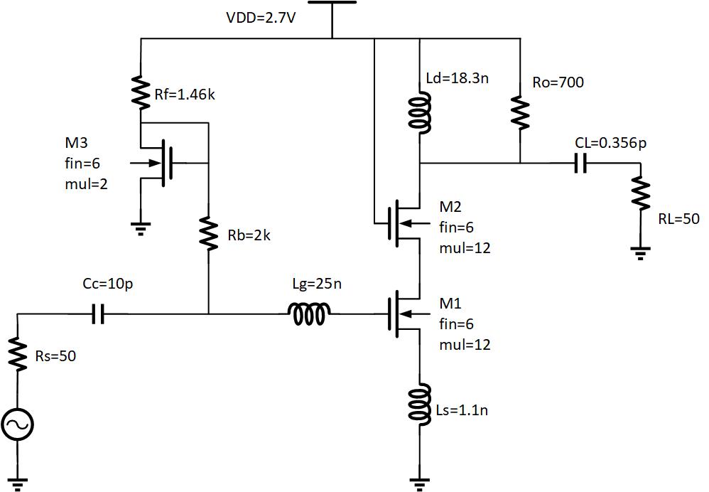
三、结构选择
查找了很多相关资料,包括Razavi的《RF Microelectronics》 第二版, 迟保勇的《CMOS射频集成电路分析与设计》,要么结构太抽象,要么太复杂。终于在bing上搜到一篇简单入门的计算样例,手把手计算电路参数:Tutorial2_LNAS_TSEK03_Typed
仿照它的结构,最后确定了自己的电路结构:

它采用带源极负反馈的cascode结构,该结构不用引入额外的电阻做输入匹配,而是用巧妙利用了电感 L s , L g L_s,L_g Ls,Lg和栅电容 C g s C_{gs} Cgs等无噪声器件,大大减小了噪声系数:
- C c C_c Cc为隔直电容, L g L_g Lg和 L s L_s Ls用于匹配输入阻抗 R s = 50 Ω R_s=50Omega Rs=50Ω。
- L d , C L , R o L_d,C_L,R_o Ld,CL,Ro用于匹配输出阻抗 R L = 50 Ω R_L=50Omega RL=50Ω。 R o R_o Ro约等于1k,可适当减小来增大线性度 I I P 3 IIP_3 IIP3。
- M 2 M_2 M2是cascode管能够隔离输入输出,增大反向隔离的程度。 M 1 M_1 M1是放大管,其宽度对lna的性能影响很大。
- M 3 M_3 M3和 R f , R b R_f,R_b Rf,Rb提供恰当的偏置电压。
四、参数调节
仿真采用的NMOS管是老师经过加工后的管子,只能调节管子figure数fin和并联数mul,本质就是调节管子宽度W。调节时的中心频率是1.75GHz。
需要调节的参数挺多: L s , L g , L d , C L , R o , f i n , m u l L_s,L_g,L_d,C_L,R_o,fin,mul Ls,Lg,Ld,CL,Ro,fin,mul,该如何拨云见日,逐步确定这些参数呢?如果不满足设计要求,又该如何微调?它们之间是如何影响的?
这个问题困扰了我很久,终于在某次等车的得到灵感:其实真正的确定指标的参数只有两个:NMOS的宽度W和流过的电流。这两个参数如果确定,可以通过输入输出匹配确定 L s , L g , L d , C L L_s,L_g,L_d,C_L Ls,Lg,Ld,CL。如果性能仍有差距,那么可以微调 R o R_o Ro或mul(电流),再重新匹配输入输出阻抗。
1、 f i n , m u l fin,mul fin,mul的确定
Gmax仿真是与匹配无关的增益,可以扫描栅极偏置电压,确定其值多大的时候能达到平缓的增益平台和小于10mA的电流。

上图是fin=6,mul=12时,扫描M1栅极电压得到的
G
m
a
x
G_{max}
Gmax和静态电流曲线。可以看出,当偏置电压为1.2V时,增益
G
m
a
x
=
20
d
B
,
I
d
=
6.3
m
A
G_{max}=20dB,I_d=6.3mA
Gmax=20dB,Id=6.3mA,满足设计要求。
2、 L s , L g L_s,L_g Ls,Lg的确定
接下来通过史密斯圆图的方法做输入的阻抗匹配。
先让lg(如0.1n)很小,扫ls,让其经过模50欧姆的阻抗圆,取交点处的电感值0.8n。

令ls为0.8n,再扫lg,让其经过50欧姆的中心点,取交点处的电感值24.8n。

图中的曲线没有经过中心点,需要微调ls,当lg=1.05n时经过中心点,lg=24.8n

3、 L d , C L L_d,C_L Ld,CL的确定
先让cl(如100p)很大,扫ld,让其经过模50欧姆的阻抗圆,取交点处的电感值19.4n。

令ld=19.4n再扫cl,让其经过50欧姆的中心点,取交点处的电容0.328p。必要的时候还需要微调ld。

4、IIP3调节
阻抗匹配好之后,S11、S12、S21、S22、NF的要求基本能满足,但IIP3令人头疼:

图中的IIP3为-15dBm,小于-10dBm,不达标。
经过艰难的探索,发现可以适当减小Ro至700欧姆,重新调整输出阻抗匹配,得到符合指标的LNA。

五、仿真结果
1、DC直流工作点

总电流为
7.3
m
A
<
10
m
A
7.3mA<10mA
7.3mA<10mA,放大管偏置电压
V
g
=
1.20
V
V_g=1.20V
Vg=1.20V,饱和电压
V
d
s
a
t
=
0.28
V
V_{dsat}=0.28V
Vdsat=0.28V。
最终的各性能曲线如下:

| 参数 | 指标要求 | 仿真数值 |
|---|---|---|
| 工作频率 | 1.7-1.8GHz | 1.75GHz |
| S11 | <-10dB | -32.3dB |
| S12 | <-20dB | -37.0dB |
| S21 | >20dB | 20.5dB |
| S22 | <-10dB | -14.7dB |
| NF | <2dB | 0.823dB |
| IIP3 | >-10dBm | -9.5dBm |
六、回顾
射频是这学期最费心力的课,不像模大可以找到手把手推导的资料,需要有摸索的过程,颇有“山重水复疑无路,柳暗花明又一村”的感觉。
原文链接
最后
以上就是飞快战斗机最近收集整理的关于LNA设计心得的全部内容,更多相关LNA设计心得内容请搜索靠谱客的其他文章。
发表评论 取消回复