
超前校正是指相位超前,其实就是截止频率的右移(增大),增大系统的相角裕度。;
滞后校正是指相位滞后,其实就是截止频率的左移(减小),增大系统的相角裕度。;
超前滞后是指先用超前校正满足在期望截止频率处的相角裕度要求,再用滞后校正衰减此处的幅值为1。
第一步都要先找到校正前系统的bode图,观察相角裕度。
超前校正:通过控制器的相角增益增加系统的相角裕度;
滞后校正:实则是通过将截止频率的左移让系统的相角增大,控制器的作用是衰减期望截止频率处的幅值为1。
1.超前校正



使用到的是Wm这个频率点,Wm也是期望截止频率点。
根据超前校正的表达式,它的幅值一定是大于1的,所以串联一个超前校正后,(系统的幅值一般随着频率的增大而减小)系统幅值为1的频率一定会增大(这就是增大系统截止频率的原因)。
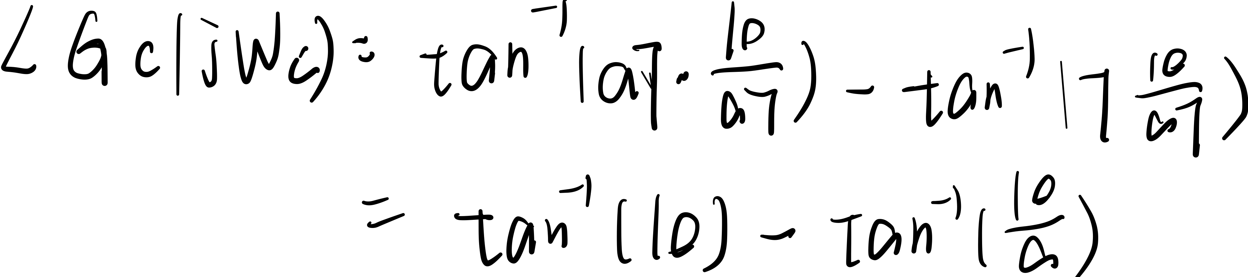
一、有期望截止频率时:
我们希望加入超前校正后在期望截止频率处的幅值为1,但此时不是1,在校正前系统的bode图上,找到期望截止频率的对应的dB值,为了让校正后这点的幅值为1,即L(后Wc期)=L(前Wc期)+10log(a)=0,所以
10log(a)=-L(前Wc期)
![]()
最后验证一下这时的相角裕度就行(从这里就能看出,根据期望截止频率来设计超前校正时,完全没有考虑相角裕度增益的问题。所以我感觉这一般不会用到的吧。)
二、无期望截止频率
此时我们目标就是增大相角裕度。

2.滞后校正


幅值一定小于1
![]()
如何使用:
①找到原系统的相频曲线上加上-6°的一个补偿角后满足相角裕度要求的频率,并将这个频率当作校正后系统的剪切频率。(至于为什么大于6°,后面在第③点解释)
②然后我们要让新的剪切频率处的幅值为1,这就需要
![]()

③
之所以取
(意味着第二转折频率在新的穿越频率左侧十分之一处),是为了让控制器在新的剪切频率这一频率带来的负的相角尽量的小(所以理论上你可以取比十分之一更小的数,这样带来的负相角会更小)
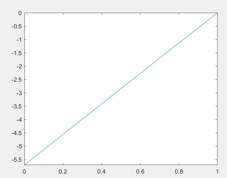
这样控制器在新的剪切频率这一频率带来的负相角表达式就是

在Matlab上画出来它随a的变化曲线

能看出来也是在-6°以内的,所以第①里,给了一个-6°的补偿角。
3.超前-滞后校正
一、怎么判断什么时候要用超前—滞后校正
一般会有期望截止频率的要求;
当需要增大的相角太大时,超前校正就不适用了;
当期望截止频率处的校正前系统的相角不满足相角裕度要求时,滞后校正也发挥不了作用了;
这时就要用超前—滞后校正。
二、超前—滞后校正就是通过超前校正增大相角裕度,通过滞后校正衰减新的截止频率处的幅值为1。
最后
以上就是风中导师最近收集整理的关于线性系统的校正之串联校正的全部内容,更多相关线性系统内容请搜索靠谱客的其他文章。
发表评论 取消回复