数电实验(三)利用3线-8线译码器74LS138和与非门设计一个表决电路
要求:
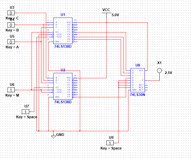
设计一个表决电路,
当控制端M=0时,输入端A、B、C一致同意时,输出F为1,否则输出为0;当控制端M=1时,输入端A、B、C多数同意时,输出F为1,否则输出为0。要求用3线—8线译码器74LS138和与非门实现。
Multisim仿真:

最后
以上就是强健小土豆最近收集整理的关于数电实验(三)利用3线-8线译码器74LS138和与非门设计一个表决电路的全部内容,更多相关数电实验(三)利用3线-8线译码器74LS138和与非门设计一个表决电路内容请搜索靠谱客的其他文章。
本图文内容来源于网友提供,作为学习参考使用,或来自网络收集整理,版权属于原作者所有。
发表评论 取消回复