描述
本文为大家带来五款五人表决器电路设计方案。
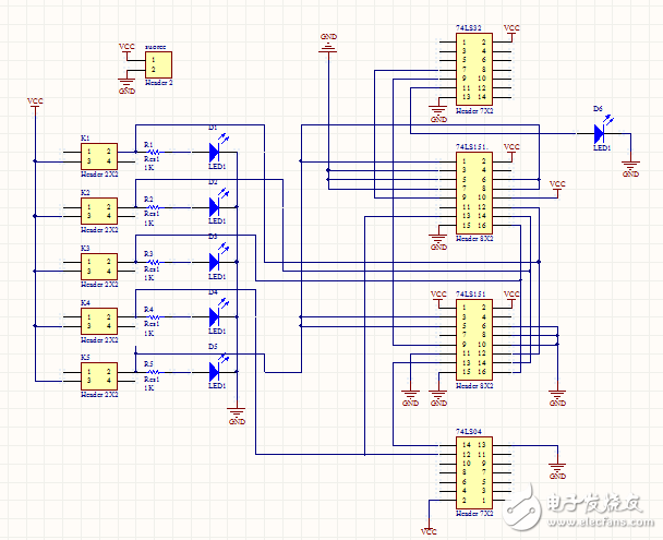
五人表决器电路设计方案一:基于74LS151设计的五人表决器电路
系统原理
五人表决器,只要赞成人数大于或等于三,则表决通过。因此,只需将每位表决人的结果相加,判断结果值。设五个开关A、B、C、D、E作为表决器的五个输入变量,输入变量为逻辑“1”时,表示表决者“赞成”,红灯亮;输入变量为“0”时,表示表决者“不赞成”,红灯不亮;输出逻辑“1”时,表示表决“通过”,绿灯亮;输出逻辑“0”时,表示表决“不通过”,绿灯不亮;当表决器的五个输入变量中有3个以上(含3个)为“1”时,则表决器输出为“1”,此时绿灯就亮了。
真值表


如果绿灯亮了,则表示表决通过,若绿灯不亮了,表示不通过。
电路设计

原理图
五人表决器电路设计方案二:verilog 五人表决器
程序设计
module vote5(a,b,c,d,e,f);
input a,b,c,d,e;
output f; reg f;
reg[2:0] count1;
initial count1=0;
always@(a,b,c,d,e)
begin
count1《=a+b+c+d+e;
f=count1《3?0:1;
end
endmodule
测试程序
module test;
reg a;
reg b;
reg c;
reg d;
reg e;
wire f;
vote5 uut (
.a(a),
.b(b),
.c(c),
.d(d),
.e(e),
.f(f) );
initial begin
a = 0;
b = 0;
c = 0;
d = 0;
e = 0;
#100
a = 1;
b = 0;
c = 0;
d = 0;
e = 0;
#100
a = 1;
b = 1;
c = 0;
d = 0;
e = 0;
#100
a = 1;
b = 1;
c = 1;
d = 0;
e = 0;
#100
a = 1;
b = 1;
c = 1;
d = 1;
e = 0;
#100
a = 1;
b = 1;
c = 1;
d = 1;
e = 1;
end
endmodule
仿真图

五人表决器电路设计方案三:VHDL编程的五人表决器
用实验平台的LED 发光阵列实现表决结果和每人的表决信号。要求LED1显示判决赞成(led_agr)信号,LED8显示判决反对(led_opp)信号。LED3、LED4、LED5同时显示判决结束信号。LED10、LED11、LED12、LED13、LED14显示5人的表决信号。
当系统启动后,数码管5、6分别显示“FF ”字样,所有用到的数码管熄灭,表决开始,用户此时可以通过拨动开关输入5人的表决意见,并通过LED10~LED14分别显示出来,当用户按下lock 按键(按键6) 后,LED10~LED14的状态被锁存,LED3、LED4、LED5同时点亮,此时无论如何输入表决意见LED10~LED14的状态都不会改变,同时系统会计算出来赞成的人数和反对的人数,并分别用数码管5、6显示出来,而且系统会计算出来赞成的人数和反对的人数的大小关系,并通过LED1和LED8显示出来最终判决的表决结果(判决赞成:LED1亮;判决反对:LED8亮) 。此时用户按下清除键clr(按键7) 后,系统又恢复成为刚启动状态。

源代码


仿真图

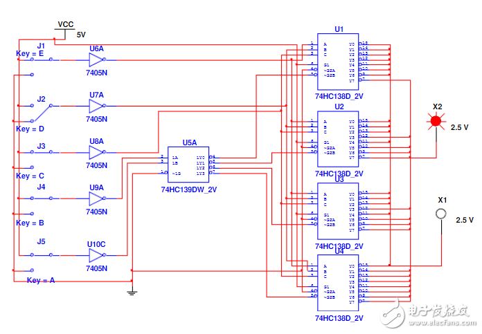
五人表决器电路设计方案四:基于74HC138的五人表决器
对于五人表决器,首先设五人分别为A B C D E 设Y为表决的结果。其中有三人或三人以上同意(同意用“1”表示,不同意用“0”表示)则红灯亮 (红灯用“1”表示),绿灯亮(绿灯用“0”表示)。如果红灯亮了,则表示表决通过,若绿灯亮了,表示不通过。


电路图设计

五人表决器电路设计方案五:基于FPGA的五人表决器
电路原理图

此电路图可实现表决器的控制与显示。键8 到键2 分别为五位投票者和复位,开始键。通过数码管显示投票人数,和剩余时间。二极管D8 显示通过与不通过。
引脚锁定

仿真
当处于复位状态时,外界的输入对结果没有影响。故时间仍为10 秒,输出统计人数为0。仿真波形如下图所示。

复位时的模拟结果
在非复位状态下,主持人按下开始键。表决开始。在没有人投票的情况下。时间变为0。表决结束。仿真波形如下图所示。

无人赞成时的模拟结果
在非复位状态下,主持人按下开始键。表决开始。当超出表决时间时才进行表决,此表决无效。仿真波形如下图所示。

规定时间外的模拟结果
在非复位状态下,主持人按下开始键。表决开始。在规定时间内只有两人赞同。仿真波形如下图所示。

两人赞成时的结果
在非复位状态下,主持人按下开始键。表决开始。在规定时间内只有三人赞同。仿真波形如下图所示。

三人赞成时的结果
在非复位状态下,主持人按下开始键。表决开始。在规定时间内只有四人赞同。仿真波形如下图所示。

四人赞成时的结果
在非复位状态下,主持人按下开始键。表决开始。在规定时间内只有五人赞同。仿真波形如下图所示。

五人赞成时的结果

打开APP阅读更多精彩内容
点击阅读全文
最后
以上就是呆萌铅笔最近收集整理的关于五人表决器课程设计单片机c语言,五人表决器电路设计方案汇总(五款模拟电路逻辑图及原理图详解)...的全部内容,更多相关五人表决器课程设计单片机c语言,五人表决器电路设计方案汇总(五款模拟电路逻辑图及原理图详解)内容请搜索靠谱客的其他文章。
发表评论 取消回复