实验二、组合逻辑电路设计
一、实验目的
1、掌握组合逻辑电路的设计方法;
2、学会设计并验证半加器、全加器的逻辑功能。
二、实验设备及器件
1、+5V直流电源;
2、逻辑电平显示器;
3、逻辑电路开关;
4、74HC00、74HC10、74HC08、74HC32、74HC86。
三、实验原理
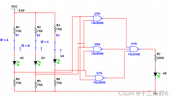
(1)三变量表决器:
电路由74LS08的三个与门电路和74LS32两个或门电路构成,当A、B、C中任意两人按下按钮后,工作电路向74ls08中任意一个与门电路输入端输入两个高电平,输出端Y输入进74ls32任意一个或门电路中;电路只要满足一个条件即输出端有电压输出;所以发光二极管能点亮。
(2)半加器:
半加器实现两个一位二进制数相加,并且不考虑来自低位的进位。输入是A和B,输出是和S和进位CO。
半加器的电路图如图所示:
其逻辑表达式是:
(3)全加器:
全加器实现1位二进制数的加法,考虑来自低位的进位,输入是两个一位二进制数A、B和来自低位的进位次CI,输出是S和向高位的进位CO。
逻辑表达式是:
所需芯片: 
四、实验内容及结果
1、采用组合逻辑门设计一个三变量表决器;
真值表:
| 输入 | 输出Y | |||
| A | B | C | LED(亮/灭) | 逻辑状态 |
| 0 | 0 | 0 | 灭 | 0 |
| 0 | 0 | 1 | 灭 | 0 |
| 0 | 1 | 0 | 灭 | 0 |
| 0 | 1 | 1 | 亮 | 1 |
| 1 | 0 | 0 | 灭 | 0 |
| 1 | 0 | 1 | 亮 | 1 |
| 1 | 1 | 0 | 亮 | 1 |
| 1 | 1 | 1 | 亮 | 1 |
电路连接图:
(输入 1 1 1 的状态,输出Y为1)
2、采用组合逻辑门设计一个半加器,全加器。
(1)半加器:
真值表:
| 输入 | 输出Y | ||
| A | B | S | CO |
| 0 | 0 | 0 | 0 |
| 0 | 1 | 1 | 0 |
| 1 | 0 | 1 | 0 |
| 1 | 1 | 0 | 1 |
电路连接图:(输入 0 1 状态,输出结果为:S 1, CO 0)

(3)全加器:
真值表:
| 输入 | 输出Y | |||
| A | B | C | S | CO |
| 0 | 0 | 0 | 0 | 0 |
| 0 | 0 | 1 | 1 | 0 |
| 0 | 1 | 0 | 1 | 0 |
| 0 | 1 | 1 | 0 | 1 |
| 1 | 0 | 0 | 1 | 0 |
| 1 | 0 | 1 | 0 | 1 |
| 1 | 1 | 0 | 0 | 1 |
| 1 | 1 | 1 | 1 | 1 |
电路连接图:


五、实验结论
1、通过本次实验,我学会了组合逻辑电路设计的步骤:
(1)由题目条件列出真值表;
(2)选器件:并由真值表化简出最简与或式或最简或与式;
(3)画出逻辑电路图;
2、学会了半加器全加器以及三变量表决器的设计方法。
最后
以上就是独特灯泡最近收集整理的关于组合逻辑电路设计(三变量表决器、半加器、全加器)的全部内容,更多相关组合逻辑电路设计(三变量表决器、半加器、全加器)内容请搜索靠谱客的其他文章。
发表评论 取消回复