4位BCD计数器
功能:对输入的时钟信号进行计数。
输入:时钟信号Clk,使能信号En,异步复位信号Rst。
输出:4位输出Q,进位输出Cout。
要求:
(1)当En=1且有时钟信号输入变化时(Clk从0变化到1)时,Q的值增加1,且Q只能在0-9之间变化,Cout=(Q==9)?1:0;当Rst为1时,Q和 Cout均清零。
(2)先设计BCD计数器的状态转换和输出函数电路并进行封装;
(3)利用状态转换电路和输出函数逻辑电路,结合D触发器构建4位BCD计数器;
电路完成后,通过变化En、时钟信号和复位信号进行测试。
总线路图

状态转换
功能:使BCD数据加1

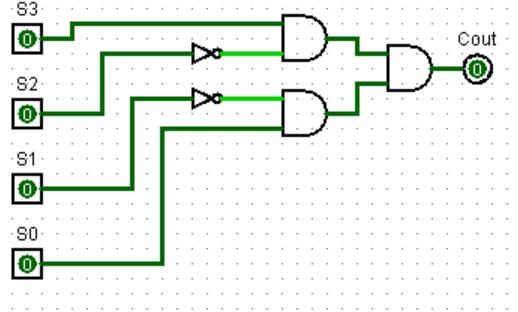
输出函数
Cont=(Q-==9)?1:0

测试


……


最后
以上就是忐忑老虎最近收集整理的关于计算机硬件系统设计—4位BCD计数器4位BCD计数器的全部内容,更多相关计算机硬件系统设计—4位BCD计数器4位BCD计数器内容请搜索靠谱客的其他文章。
本图文内容来源于网友提供,作为学习参考使用,或来自网络收集整理,版权属于原作者所有。
发表评论 取消回复